欢迎来到第壹文秘! | 帮助中心 分享价值,成长自我!
第壹文秘
全部分类
  • 幼儿/小学教育>
  • 中学教育>
  • 高等教育>
  • 研究生考试>
  • 外语学习>
  • 资格/认证考试>
  • 论文>
  • IT计算机>
  • 法律/法学>
  • 建筑/环境>
  • 通信/电子>
  • 医学/心理学>
  • ImageVerifierCode 换一换
    首页 第壹文秘 > 资源分类 > DOCX文档下载
    分享到微信 分享到微博 分享到QQ空间

    照明工程施工方案.docx

    • 资源ID:1292473       资源大小:35.76KB        全文页数:5页
    • 资源格式: DOCX        下载积分:5金币
    快捷下载 游客一键下载
    账号登录下载
    三方登录下载: 微信开放平台登录 QQ登录
    下载资源需要5金币
    邮箱/手机:
    温馨提示:
    快捷下载时,如果您不填写信息,系统将为您自动创建临时账号,适用于临时下载。
    如果您填写信息,用户名和密码都是您填写的【邮箱或者手机号】(系统自动生成),方便查询和重复下载。
    如填写123,账号就是123,密码也是123。
    支付方式: 支付宝    微信支付   
    验证码:   换一换

    加入VIP,免费下载
     
    账号:
    密码:
    验证码:   换一换
      忘记密码?
        
    友情提示
    2、PDF文件下载后,可能会被浏览器默认打开,此种情况可以点击浏览器菜单,保存网页到桌面,就可以正常下载了。
    3、本站不支持迅雷下载,请使用电脑自带的IE浏览器,或者360浏览器、谷歌浏览器下载即可。
    4、本站资源下载后的文档和图纸-无水印,预览文档经过压缩,下载后原文更清晰。
    5、试题试卷类文档,如果标题没有明确说明有答案则都视为没有答案,请知晓。

    照明工程施工方案.docx

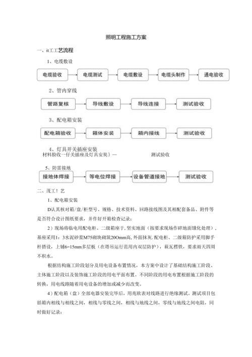
    照明工程施工方案一、it工工艺流程1、电缆敷设材料脸收一仔关插座及灯具安奘测试验收5、防雷接地二、茂工!艺1、配电箱安装D认其核对箱/盘/柜型号、规格、技术资料、回路接线图及其相配套备品、附件等是否符合设计图纸要求,并作好开箱检查记录;2)现场将临电用配电柜、二级箱座于,坚实地面(按要求现场作碎地面饿化处理),基座采用1:3水泥砂浆M75砌块砌筑20Omm高,外面抹灰.配电柜、二级箱防护采用脚手杆搭设,上铺6=15mm多层板(在塔吊运行范用内双层防护),萩瓦楞铁,要求雨天四周不积水。根据结构施工阶段划分及用电设备布置情况,本方案中设计了基础结构施工阶段、主体施工阶段以及装饰施工阶段的用电平面布置。不同阶段的用电布置根据施工阶段的转换,用电线路随着用电设备的增加或减少而改变。4)配电箱(盘)全部电器安装完毕后,用兆欧表对线路进行绝缘测试。测试项目包括箱内相线与相线之间,相线与零线之间,相线与地线之间,零线与地线之间电阻,同时做好记录:5)配电箱安装完成后在箱体附近设置热镀锌角钢作为接地极,然后用16m2接地线将配电箱外壳和保护接零做重纪接地。6)配电箱安装完成后,按照中建总公司和局、公司要求设困级配电箱防护棚,统配电箱防火等级为三级,配电箝防护栏四周砌筑用梯.防止小动物出入,防护栏外设良两个气体火火装置:配电箱设置防雨及防磁措施。四周通道距离正面通道1.5m,后面0.8m,侧面1.m,上部北0.5m的要求。2、电缆敷设1)电缆敷设前根据临电图纸选定电缆规格型号,并进行电缆绝缘测试和耐压测试合格以后,在电缆首末端设置好标识方能敷设;2)电缆敷设方.式,根据现场具体情况采用以下敷设方式:当电缆采用埋地敷设时,做法见图5.2-3:建筑内电缆沿墙或梁下架空敷设时电缆支架采用1.40*4或1.50*5角钢制作“1.”型支架:楼层竖向电缆垂直敷设时,主干电缆采用成品电缆支架每届设置,支线电缆采用绝缘穿刺线夹形式从主线分出。3)将电缆敷设用机具准备到位,并在埋地管道中穿好牵引线,通过人力和电动机结合方式逐步将电缆敷设到位,并在首末端预留足够长度。4)电缆两端测量好长度后剥除电缆外皮并用液压钳制作电缆头,然后将干包式电缆头接入配电箱或用电设备上:5)电缆敷设完成后进行电缆绝税电阻测试,同时挂好标识标牌,标志牌上应注明电缆编号、规格、型号及电压等级及起始位置。3、管内穿线1)根据临电图纸确定始端到终端,找好水平或垂直线,用颜色线沿墙壁、顶棚等处,在线路的中心线进行划线;2)将PVC线槽沿墙面上明敷或者在龙骨上吊顶内暗敷,线槽用自攻螺丝固定,间距不超过50Omm,距离配电箱、设备、开关插座150mm处固定:3)选择与图纸要求相匹配的电线穿入线槽内,盖好盖板防止电线裸露在空气中:4)各分支接头处电线采用绞接法连接,室外接头采用高压防水胶布包扎后再用绝绿胶布包扎,配电箱内接线整齐美观,无绞线:5)连接、包扎全部完成后,应进行自检和互检,检查无误以后进行线路绝缘电阻测试,合格以后方能通电调试:4、灯具开关插座安装D灯具开关插座安装前核实其位置和规格型号,将接线盒内杂物和垃圾清理干净:2)灯具开关插座在墙上明敷或吸顶安装,接线时应按照施工规范要求将相线、零线、保护线接入相应正确位置:3)沿迎宾大道、西侧观光大道设置风管互补路灯,路灯可以进行市电转换,每隔25m设匿一盏:路灯安装前检查配件是否整齐,然后组装完成后再用汽车吊进行灯杆安装,固定好基座爆枪并连接好市电:4)灯具开关插座安装完成后进行绝缘测试,并在配电箱内贴好回路标识牌。三、茶工要点1、配电箱安装:室外一、二级配电箱落地安装,其他配电箱挂墙安装。检查配电箱箱(盘)内配线是否整齐,箱内开关动作是否正确灵敏,有无绞接现象:配电箱金属框架是否接地可靠,三级箱漏电保护装置动作电流不大于30mt,动作时间不大于OJs;核实箱内接线端子回路编号和同一端子上导线连接数量:柜、屏、台、箱、盘安装垂直度允许偏差在合格范围内。2、线槽安装:PVC线槽敷设横平竖直,美观,桥架支吊架制作时必须采用机械开孔,禁止热熔开孔,PYC线槽固定点间距不超过0.5m。3、电缆敷设:电缆采用铝芯电缆,电缆敷设前必须实测实量所需长度再下料,并在电缆首末湍做好标记:埋地穿管敷设电缆在敷设过程中,电缆与预埋管之间用柔性材料防护,防止电缆划伤:电缆在配电箱(柜)内排布应美观,绑扎牢固:电缆头制作时采用铜铝电缆头禁止使用铜质电缆头或者铝版电缆头。4、管内穿线:PVC线槽进场时严格验收,不合格材料禁止进入场地内:线槽在墙面上采用自攻螺丝固定,间距500m,在龙骨上敷设时采用尼龙孔带绑扎稳固:线槽与设备末端、开关插座灯具连接处固定点间距保证线槽稳固:线缆、导线在线槽内敷设时不能有线缆、导线裸露在空气中:线缆、导线在配电箱(柜)内排布应美观,绑扎牢固,生活区宿舍照明电压采用36Y低压。5、灯具开关插座安装:安装前且核其安装高度、位置、型号:接线时电线颜色与灯具开关插座内标识对应;路灯组装完成后先进行试亮,合格后再进行吊装;吊装过程中设巴安全措施:开关插座安装完成后测量安装高度是否一致:线缆、导线在配电箱(柜)内排布应美观,绑扎牢固“四、质量标准1、配电箱安装:1)箱(盘)内配线整齐,无线接现象.导线连接紧密,不伤芯线,不断股:2)型圈下螺丝两(W压的导线截面积相同,同一端了上导线连接不多于2根:3)配电箱金属框架接地可形;4)箱内漏电保护装置动作电流不大于30mA,动作时间不大于0Is;5)柜、屏、台、箱、盘安装垂直度允许偏差为1.5%。2、电缆敷设1)电缆敷设严禁有绞拧、压扁、护层断裂和表面严或划伤等缺陷;2)电缆在转弯处的弯曲半径,不小于电缆最小允许弯曲半径15倍;3)电缆敷设排列整齐,水平敷设的电缆,首尾两端、转弯两侧及每隔5IOrn处设固定点,垂直敷设的电缆固定点间距1m;4)埋地敷设电缆应设置走向标志和警示标志。3、管内穿线1)室内进入落地式柜、台、箱、盘内的线槽管口,应高出柜、台、箝、盘的基Sii面8011un;2)明配的线槽应排列整齐,固定点间距均匀,安装牢固:在终端、弯头中点或柜、台、箱、盘等边缘的距离15Omm范国内设有固定点:3)电线绝缘层颜色选择应一致,既保护地线(PE线)应是黄绿相间色,零线用淡蓝色,控制线用黄色,相线红色:4)同一回路的相线和零线,敷设与同一PYC线槽内。5)电线在线槽内有一定余量,不得有接头,电线回路在配电箱内编号清晰,6)埋地管道埋深0.8米,手孔井规格700*700,井室与管道连接处不渗不漏。4、灯具开关插座安装D灯具及其配件齐全,无机械损伤、变形、涂层剥落和灯罩破裂等缺陷:2)投光灯的底座及支架应固定牢固,枢轴应沿需要的光轴方向拧紧固定:3)行灯变JK器采用双圈变压潜.其电源侧和负荷侧有熔断器保护:4)开大边缘距门框距离20Omnh同室内安装的插座高度差不大于5mm:并列安装的相同型号的插座高度差不大于IM:5)路灯灯杆与基础固定可辨,地脚螺栓备附齐全,灯具的接线盒或熔断器盒,盒盖的防水密封垫完整:6)路灯和室内灯具可接近裸露导体接地(PE)或接零(PEN)可靠:7)单相三孔、三相四孔及三相五孔插座的接地(PE)或接零(PEN)线接在上孔。插座的接地端子不与零线端了连接。同场所的三相插座,接线的相序致:8)在疏散通道上必须设置应急照明和疏散照明,疏散标志灯间距不大于20m,应急照明灯具应急时间不小于60min;9)公共照明系统通电连续试运行时间为24h,室内照明系统通电连续试运行时间为8h0所有照明灯具均应开启,且每2h记录运行状态1次,连续试运行时间内无故障。

    注意事项

    本文(照明工程施工方案.docx)为本站会员(p**)主动上传,第壹文秘仅提供信息存储空间,仅对用户上传内容的表现方式做保护处理,对上载内容本身不做任何修改或编辑。 若此文所含内容侵犯了您的版权或隐私,请立即通知第壹文秘(点击联系客服),我们立即给予删除!

    温馨提示:如果因为网速或其他原因下载失败请重新下载,重复下载不扣分。




    关于我们 - 网站声明 - 网站地图 - 资源地图 - 友情链接 - 网站客服 - 联系我们

    copyright@ 2008-2023 1wenmi网站版权所有

    经营许可证编号:宁ICP备2022001189号-1

    本站为文档C2C交易模式,即用户上传的文档直接被用户下载,本站只是中间服务平台,本站所有文档下载所得的收益归上传人(含作者)所有。第壹文秘仅提供信息存储空间,仅对用户上传内容的表现方式做保护处理,对上载内容本身不做任何修改或编辑。若文档所含内容侵犯了您的版权或隐私,请立即通知第壹文秘网,我们立即给予删除!

    收起
    展开