欢迎来到第壹文秘! | 帮助中心 分享价值,成长自我!
第壹文秘
全部分类
  • 幼儿/小学教育>
  • 中学教育>
  • 高等教育>
  • 研究生考试>
  • 外语学习>
  • 资格/认证考试>
  • 论文>
  • IT计算机>
  • 法律/法学>
  • 建筑/环境>
  • 通信/电子>
  • 医学/心理学>
  • ImageVerifierCode 换一换
    首页 第壹文秘 > 资源分类 > DOCX文档下载
    分享到微信 分享到微博 分享到QQ空间

    模具试题答案考试.docx

    • 资源ID:1292361       资源大小:10.58KB        全文页数:2页
    • 资源格式: DOCX        下载积分:5金币
    快捷下载 游客一键下载
    账号登录下载
    三方登录下载: 微信开放平台登录 QQ登录
    下载资源需要5金币
    邮箱/手机:
    温馨提示:
    快捷下载时,如果您不填写信息,系统将为您自动创建临时账号,适用于临时下载。
    如果您填写信息,用户名和密码都是您填写的【邮箱或者手机号】(系统自动生成),方便查询和重复下载。
    如填写123,账号就是123,密码也是123。
    支付方式: 支付宝    微信支付   
    验证码:   换一换

    加入VIP,免费下载
     
    账号:
    密码:
    验证码:   换一换
      忘记密码?
        
    友情提示
    2、PDF文件下载后,可能会被浏览器默认打开,此种情况可以点击浏览器菜单,保存网页到桌面,就可以正常下载了。
    3、本站不支持迅雷下载,请使用电脑自带的IE浏览器,或者360浏览器、谷歌浏览器下载即可。
    4、本站资源下载后的文档和图纸-无水印,预览文档经过压缩,下载后原文更清晰。
    5、试题试卷类文档,如果标题没有明确说明有答案则都视为没有答案,请知晓。

    模具试题答案考试.docx

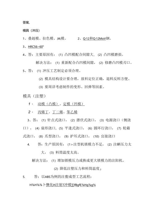
    答案,模具(冲压)1、叠赳模、拉色模、IMi模。2、Q12和Q12MoV钢。3、HRC5660°4、答:主要原因有:(1)凸凹模配合间隙大,(2)凸凹模磨损。解决方法:(1)重新配合凸凹模间隙,(2)修磨凸凹模刃口。5、答:(1)冲压工艺制定必须合理。(2)模具结构设计要合理,放科定位正确,退料反料方便。(3)要周详考虑制件的变形、回弹等因素。模具(注塑)1、 动模(凸模)、定模(凹模)2、 丙烯丁、丁二烯、笨乙烯3、答:(1)针点式浇口,(2)潜伏式浇口,(3)电源浇口(侧浇口),(4)扇形浇口,(5)平逢式浇口,(6)圆环行浇口,(7)轮藉式浇口,(8)爪型浇口,(9)护耳式浇口,(10)宜接浇口4. 答:生产原因有:(1注型机锁模力不足,(2)注蝌压力太大,(3)料筒温度太高。解决方法:(1)增加锁模压力或换成更大锁模力的注阳机。(2)降低注塑压力和料筒温度5. 答:以ABS为例的注盥成型工艺流程:HH卜懊化H注射7冲模fBgfEHgg¾求职而试的注意事项:(D不要低估自己的能力面试时要避免说这样的话:“我只有六个月的工作经验”;“虽然我没接触过此类工作,蛤我可以边做边学。”可以谈谈你大学时的专业成绩或从事过的实习经历,哪怕这些工作经历并不令你骄傲。(2)不要过于自信臼信在很多情况下是优点,但如果你的应聘条件确实不足以令人信服,你最好不要在面试的时候对自己的能力渲染太买旦考官觉得你所说的和你短行出入太大,会认为你不诚实。(3)适时入座在主考官没有请你坐下来时,切忌急于坐下,否则会被视为傲慢无礼。生考官让你坐下时,应表示谢意,在主考官指定的位置上坐下,保持良好的坐姿,忌与主考官坐得太近、太远或坐得太高。(4)关掉手机你需要确保在面试期间不会有任何打扰你的声音出现这当然就是你的手机要静音或者是关机了。(5)不要指里每个问题都能【可答完美在面试官的狂轰滥炸卜.,总会遇到自C1.不熟悉或者根本就没有听说过的问题.每个人都不是全才,面试官也不要求我们无所不知,这既不必要,也不可能,遇到这种情况,首先不要把自己弄得特别紧张,不必为息的“无知”而烦恼,事情没有那么严重。(6)勇于打破沉默面试时经常会遇到一些版尬的沉默。有时是因为面试官等待你做下一步陈述,而你认为自己已经回答完毕;有时是面试官陷入了某种思考,而中断了对你的提问:有时也是因为面试官的准符不足,还没有想出对你的下一步提问。

    注意事项

    本文(模具试题答案考试.docx)为本站会员(p**)主动上传,第壹文秘仅提供信息存储空间,仅对用户上传内容的表现方式做保护处理,对上载内容本身不做任何修改或编辑。 若此文所含内容侵犯了您的版权或隐私,请立即通知第壹文秘(点击联系客服),我们立即给予删除!

    温馨提示:如果因为网速或其他原因下载失败请重新下载,重复下载不扣分。




    关于我们 - 网站声明 - 网站地图 - 资源地图 - 友情链接 - 网站客服 - 联系我们

    copyright@ 2008-2023 1wenmi网站版权所有

    经营许可证编号:宁ICP备2022001189号-1

    本站为文档C2C交易模式,即用户上传的文档直接被用户下载,本站只是中间服务平台,本站所有文档下载所得的收益归上传人(含作者)所有。第壹文秘仅提供信息存储空间,仅对用户上传内容的表现方式做保护处理,对上载内容本身不做任何修改或编辑。若文档所含内容侵犯了您的版权或隐私,请立即通知第壹文秘网,我们立即给予删除!

    收起
    展开