欢迎来到第壹文秘! | 帮助中心 分享价值,成长自我!
第壹文秘
全部分类
  • 幼儿/小学教育>
  • 中学教育>
  • 高等教育>
  • 研究生考试>
  • 外语学习>
  • 资格/认证考试>
  • 论文>
  • IT计算机>
  • 法律/法学>
  • 建筑/环境>
  • 通信/电子>
  • 医学/心理学>
  • ImageVerifierCode 换一换
    首页 第壹文秘 > 资源分类 > DOCX文档下载
    分享到微信 分享到微博 分享到QQ空间

    煤矿安全生产标准化单选题-4(含答案).docx

    • 资源ID:1292249       资源大小:17.81KB        全文页数:7页
    • 资源格式: DOCX        下载积分:5金币
    快捷下载 游客一键下载
    账号登录下载
    三方登录下载: 微信开放平台登录 QQ登录
    下载资源需要5金币
    邮箱/手机:
    温馨提示:
    快捷下载时,如果您不填写信息,系统将为您自动创建临时账号,适用于临时下载。
    如果您填写信息,用户名和密码都是您填写的【邮箱或者手机号】(系统自动生成),方便查询和重复下载。
    如填写123,账号就是123,密码也是123。
    支付方式: 支付宝    微信支付   
    验证码:   换一换

    加入VIP,免费下载
     
    账号:
    密码:
    验证码:   换一换
      忘记密码?
        
    友情提示
    2、PDF文件下载后,可能会被浏览器默认打开,此种情况可以点击浏览器菜单,保存网页到桌面,就可以正常下载了。
    3、本站不支持迅雷下载,请使用电脑自带的IE浏览器,或者360浏览器、谷歌浏览器下载即可。
    4、本站资源下载后的文档和图纸-无水印,预览文档经过压缩,下载后原文更清晰。
    5、试题试卷类文档,如果标题没有明确说明有答案则都视为没有答案,请知晓。

    煤矿安全生产标准化单选题-4(含答案).docx

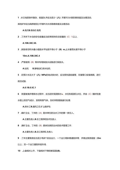
    1 .水文地质条件复杂、极直杂,并应当至少(八)开展1次水害防患排直及治理活动,其他炉井应当每季度至少开展1次水吉隐患排查及治理活动.A.每月B.每旬C.每周2 .丁井井下水仓的空仓容量应当经常保持在总容量的(C)%以上.A.10B.30C.50.3 .探放老空积水最小超前水平钻距不得小于(B)m,止水套笆长度不得小于10m.A.10B.30C.44 .严禁使用(B)等非专用探放水设备进行探放水。A.钻机B.煤电钻C.探水钻机5 .在预计水压大于(八)MPa的地点探水时,应当预先固结套管,在套管口安装闸阀,进行耐压试脸.A.0.1B.0.5C.16 .恢复被淹井巷排水过程中,应当定时观测排水、水位和观测孔水位,并由(C)随时检查水面上的空气成分,发现有害气体,及时采取措施遂行处理.A.探水工B.通风工C.矿山救护队7 .燥矿企业、丁井的(A)是本单位防治水工作的第一责任人。A.主要负责人B.总工程师C技术负责人8 .煤矿企业、丁井的(B)具体负责防治水的技术管理工作.A.主要负责人B.忌工程师C.负责人9 .丁井主要泵房应当至少有2个安全出口,一个出口用斜巷通到井筒,并高出泵房底板(Om以上;另一个出口通到井底车场.10 .上盘相对上升,下盘相对下降的断层是(B).A.正断层B.逆断层C.倾向断层11 .断盘是指断层面两侧相对位移的岩体,位于断层面上方的岩体为(B).A.顶盘D.上盘C.上升盘12 .裕曲在煤层底板等高线图上表现为等高线(C).A.水平D.中断C.弯曲13 .下盘相对上升,上盘相对下降的断层是(八).A.正断层B.逆断层巴倾向断层14 .煤层受力后产生断裂,并且断裂面两侧煤体发生了明显位移,此构造称为(B).A.褶曲B.断层C.裂隙15 厂三下”采煤试采前,应采取相应技术措施并编制开采设计,报(B)审批.A.总工程师B.省级以上负责煤炭行业管理的部门C.县级以上负责煤炭行业主管部门16.选择井筒及工业广场。井口和工业广场内建筑物的高程必须(八)当地历年的最高洪水水位.A.高于B,不低于C.低于17井巷出水点的位M及其水量,有积水的井巷及采空区的积水的围、标高和积水,都必须绘在(A)上.A.采掘工程平面图和矿井充水性图B.采区巷道布置图C.通风立体图18 .街次降大到三雨时和降雨后,应当有专业人员分工观测并上下、有关水文变化情况以及矿区附近地面有无裂缝、老帝陷落和岩溶埸陷等现釜,并(八).A.及时报告矿调度室及有关负责人D.立即处理C.停止工作19 .采掘工作面或其他地点发现突水征兆时,应当立即停止作业,报告(A),并发出警报,撤出所有受水威胁地点的人员.A.矿调度室B.旷长C安全科20 .防水闸门桐室前、后两端,应分别砌筑不小于(Cm的混凝土护砖,僚后用混凝土填实,不得空帮、空顶.A.2B.3C.521 .防水闸门砌室和沪必须采用(C)进行注浆加固,注浆压力应符合设计要求.A.黄土B.普通水泥C高标号水泥22 .防水闸门来水侧1525in处,应加设一道挡物(C).A.风门B.密闭墙C.傀子门23 .对新赛进巷道内建筑的防水闸门,必须进行注水耐压试脸,试验的压力不得低于设计水压,其稳压时间应在(B)h以上.试压时应有专门安全措施.A.12B.24C.3624 .防水闸门必须灵活可靠,并保证每(八)进行2次关闭试验.A.年B.季C月25 .备用水泵的能力应不小于工作水泵能力的(A)%.A.70B.60C.5026 .检修水泵的能力应不小于工作水泵能力的(B)%.A.20B.25C.3027 .新建、改扩建炉井或生产厂井的新水平,正常涌水量在1OoOm3/h以下下时,主要水仓的有效容量应能容纳(八)h的正常涌水岸.A.8B.12C.1628 .新超遂巷道内建筑的昉水闸门,必须进行注水耐压成蛉,水闸门内巷道的长度不得大于(B)m,试压时应有专门安全措施。A.10B.15C.2029 .工作和备用水泵的总能力,应能在20h内排出矿井(八)h的最大涌水量.A.24B.36C.4830 .打钻时,如钻孔内水的压力突然增大,应立即(B),但不得拔出钻杆.A.钻杆固定B.停止钻进C.电源关闭31 .在向老空区打钻探水时,钻探接近老空水时,应当安徘(。在现场值班,随时检直空气成分.A.班组长或瓦斯检查B.爆破员和救沪员C.专职瓦斯检查员或者矿山救护队员32 .排除井筒和下山的积水以及饭豆被淹的井巷过程中,由(C)随时检查水面上的空气成分,发现有害气体,及时采取措施进行处理.A.瓦斯检直员B.探放水人员C.矿山救护33 .水文地质条件复杂或有突水淹井危睑的矿井,应当在井底车场周围设置(C).A.挡水墙B.临时泵站C.防水闸门34 .井下中央变电所和主要排水东房的地面标高,应分别比其出口与井底车场或大巷连接处的底板高出(C)m.A.0.3B.0.4C.0.535 .断层面与断层的上盘(或下盘)煤层的交线称为(C).A.断层线B.断盘C.断厚交线36 .断层的倾角表明了断层的Q。A.倾向B走向C.倾斜程度37 .人们一股认为陷落柱是由于(八)原因而形成的.A.岩溶捌陷B.地震C.煤矿开采38 .(B)是水吉防治工作的第一责任人。A.总工程师B.煤矿主要负责人C.安监处长39 .燥矿安全规程第二百八十一条规定:水仓、沉淀池和水沟中的淤泥,应及时清理,每年雨季前必须清理(A)次.A.1B.2C.340 .怙孔放水前,若水突然变化,必须及时处理,并立即报告(C).A.总工程师B.矿长C.矿调度室41 .当煤矿井下某一地点发生突然透水事故时,现场人员应立即报告(B).A.安全副炉长B.矿调度室C.总工程师42 .煤旷井下采空区、废弃的井巷和停采的小煤窑,由于长期停止排水而积存的地下水,称为(八).A.老空水B.地下水C.含水层水43 .煤层顶板有含水层和水体存在时,应当观测”三带"发育高度.当导水裂隙带范围内的含水层或老空积水影响安全开采时,必须(A)水,并建立疏排水系统.A.超前探放、B.边采边探C,边掘边探44 .灰岩一般为(八).A.含水层B.隔水层C.潜水层45 .泥岩一般为(B).A.含水层B.隔水层C.潜水层46 .薄煤层的厚度为(八)m.A.小于1.3B.1.33.5C.2.04.547 .关于走向的描述,以下说法正确的是(八).A.和等高线的方向相同B.与等高线垂直,指向标高低的方向C.与等高线垂直,指向标高高的方向48 .采区布置时,工作面最好与主要裂隙方向(C).A.平行B.正交C斜交49 .煤矿安全质量标准化标准规定:防治水应坚持"有疑必探",凡不清楚或有怀疑的地段,都必须安排探放水,并有探放水怙孔设计及(C).A.作业标准B.防水措施C技术措施50 .煤矿安全规程第二百六十二条规定:受水淹区积水威胁的区域,必须在排除积水、消除威胁后方可进行采掘作业;如果无法排除积水,开采颈斜、缓倾斜煤层的,必须按照建筑物、水体、铁路及主要弁-巷煤柱留设与压煤开采规程中有关水体下开采的规定,编制专项开采设计,由(B)审批后,方可进行.A.设计院B.煤旷企业主要负责人C.总工程师51 .煤旷、施工单位(以下统称煤矿,下同)是着实领导带班下井制度的(八),每班必须有矿领导带班下井,并与工人同时下井、同时升井.A.责任主体B.执行主体巳考核主体52 .煤矿的主要负责人每月带班下井不得少于(C)个.A.3B.4C.553 .煤矿领导带班下井实行井下(八)制度.A.交接班B.巡检C.轮换54 .煤矿领导未按规定带班下井,或者带班下井档案虚假的,责令改正,并对该煤旷处15万元的罚款,对违反规定的煤矿领导按照擅离职守处理,对煤旷主要负费人处(B)万元的罚款.A.O.5B.1C.255 .对发生事故而没有煤矿领导带班下井的煤丁,对其主要负责人依法雷扣或者吊销其(C),并依照规定处以罚款.A.安全资格证B.矿长资格证C.安全资格证和旷长资格证56 .水文地质条件豆杂、极复杂旷井应当每(A)至少开展1次水吉隐患排查及治理活动,其他矿井应当每(八)至少开展1次水害降患排直及治理活动.A.月季度B.季度月C.月年57 .煤炉企业、砂并应当建立(C)加强与周边相邻矿井的信息沟通,发现矿井水害可能影响相邻了井时,立即向周边相邻矿井进行预警.A.灾害防治B.信息沟通C灾宫性天气预警和预防机制58 .井下采区、巷道有突水或者可能积水的,应当优先施工安装(B),并保证有足够的排水能力.A.报警系统B.防、排水系统C.自动控制系统59 .防突措施中要求,丁长和矿井技术负责人应当(B)到现场检直各项防突措施的落实情况.A.每日至少1次B.每月至少1次C.每月至少2次

    注意事项

    本文(煤矿安全生产标准化单选题-4(含答案).docx)为本站会员(p**)主动上传,第壹文秘仅提供信息存储空间,仅对用户上传内容的表现方式做保护处理,对上载内容本身不做任何修改或编辑。 若此文所含内容侵犯了您的版权或隐私,请立即通知第壹文秘(点击联系客服),我们立即给予删除!

    温馨提示:如果因为网速或其他原因下载失败请重新下载,重复下载不扣分。




    关于我们 - 网站声明 - 网站地图 - 资源地图 - 友情链接 - 网站客服 - 联系我们

    copyright@ 2008-2023 1wenmi网站版权所有

    经营许可证编号:宁ICP备2022001189号-1

    本站为文档C2C交易模式,即用户上传的文档直接被用户下载,本站只是中间服务平台,本站所有文档下载所得的收益归上传人(含作者)所有。第壹文秘仅提供信息存储空间,仅对用户上传内容的表现方式做保护处理,对上载内容本身不做任何修改或编辑。若文档所含内容侵犯了您的版权或隐私,请立即通知第壹文秘网,我们立即给予删除!

    收起
    展开