欢迎来到第壹文秘! | 帮助中心 分享价值,成长自我!
第壹文秘
全部分类
  • 幼儿/小学教育>
  • 中学教育>
  • 高等教育>
  • 研究生考试>
  • 外语学习>
  • 资格/认证考试>
  • 论文>
  • IT计算机>
  • 法律/法学>
  • 建筑/环境>
  • 通信/电子>
  • 医学/心理学>
  • ImageVerifierCode 换一换
    首页 第壹文秘 > 资源分类 > DOCX文档下载
    分享到微信 分享到微博 分享到QQ空间

    审计试题考试.docx

    • 资源ID:1290264       资源大小:20.65KB        全文页数:6页
    • 资源格式: DOCX        下载积分:5金币
    快捷下载 游客一键下载
    账号登录下载
    三方登录下载: 微信开放平台登录 QQ登录
    下载资源需要5金币
    邮箱/手机:
    温馨提示:
    快捷下载时,如果您不填写信息,系统将为您自动创建临时账号,适用于临时下载。
    如果您填写信息,用户名和密码都是您填写的【邮箱或者手机号】(系统自动生成),方便查询和重复下载。
    如填写123,账号就是123,密码也是123。
    支付方式: 支付宝    微信支付   
    验证码:   换一换

    加入VIP,免费下载
     
    账号:
    密码:
    验证码:   换一换
      忘记密码?
        
    友情提示
    2、PDF文件下载后,可能会被浏览器默认打开,此种情况可以点击浏览器菜单,保存网页到桌面,就可以正常下载了。
    3、本站不支持迅雷下载,请使用电脑自带的IE浏览器,或者360浏览器、谷歌浏览器下载即可。
    4、本站资源下载后的文档和图纸-无水印,预览文档经过压缩,下载后原文更清晰。
    5、试题试卷类文档,如果标题没有明确说明有答案则都视为没有答案,请知晓。

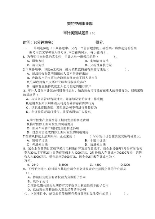
    审计试题考试.docx

    美的空调事业部审计类测试题目(B)时间:90分钟姓名:得分,一、单项选獐题(下列各题中,只有一个符合题意的正确答案,将你选定的答案编号用英文字母填入括号内.本类题共10分,每小题I分).I、为杳明往来账款的真实性,审计人员一般采用的是(),A、面询方法B、实地清查方法C、函证方法D、分析性夏核方法2,下列各项中,预防m工贪污、挪用销货款的最有效的方法是().A、记录应收账款明细账的人员不得兼任出纳B、收取客户的支票与收取顾客现金由不同人员担任C,公司收到客户支票后立即寄送收据给客户D、请顾客直接将货款汇入公司指定的银行账户3、审计人员在审计某公司财务报表时,知悉该公司可能存在重大的舞弊行为,则应采取的措施是().A、与该公司管理当局讨论,并详细记录于审计工作底稿B,运用专业知识判断该公司是否确实存在舞弊行为C、以职业谭慎态度,劝阻该公司不得进行舞弊行为D、向证券监督部门报告,并要求通知广大股东4、下列职务中,风干不相容职务的是().A,总经理与击事长B、记录日记账与记录总账C、采购员与供销科长D、保管员与车间主任5、审计组进行审计事项评价时,对经审计认为证据不足、评价依据或标准不明确的事项,应当().A,不作评价B,定为待决事项C、向上级请示后再作决定D、经审计组长同急后作出评价6,工业企业的制造为用,应在期未时分配计入完工产品与在产品成本,分配后“制造费用”科目无余额。但下列情况下,可以保留“制造费用”科目期未余额的是()。A,季节性生产企业在停工期间发生的制造费用B,临时性停工期间发生的制造费用C、部分车间转产期间发生的制造仍用D、自然灾宙造成的停工期间发生的制造费用7.在物从持续上涨期限间,企业采用()时存货计价会使其应交所得税最大。A、加权平均法B、个别计价法C、先进先出法D、后进先出法8、某企业存货的日常核算采用毛利法计算发出存货成本。该企业1998年1月份实际毛利率为30%,本年度2月1日的存货成本为1200万元,2月份购入存货成本为2800万元,销售收入为3000万元,销售退回为300万元,该企业2月未存货成本为()万元。A、2110B,1900C、1300D.22009、下列子公司中.应排除在其母公司合并会计报表合并范围之外的子公司是()。A、持续经营的所有者权益为负数的子公司B、境外了公司C,准备近期传出而短期持有其半数以上权益性资本的子公司D、已结束治理整顿进入正常经营的子公司10、卜列项目中,能引起负债和所有者权益同时发生变化的是()。As摊销无形资产价值B,计提短期应付债券利息C,发放股票股利D、计提长期债券投资利息二、多项选獐(下死各题,有两个或两个以上的正确答案,将你认为正确的答案编号用英文大写字母填入括号内.本类题共25分,每小题2.5分).I、在物价持续上涨期间,企业采用先进先出法和后进先出法对存货进行计价对财务报表产生的影响的区别有().A、先进先出法的资产总额高于后进先出法B、先进先出法的净利润育于后进先出法C、先进先出法的净利涧低于后进先出法D、先进先出法的资产总额低于后进先出法2,下列于年度资产负债表日至财务报告批准报出日之间发生的事项中,属于资产负债表日后事项的有().A、销售商品活动B、出售重要的子公司C、火灾造成重大损失D、发生重大的诉讼案件3、下列有关收入的表述中,正确的有()。A、附有商品退回条件的商品销售可以在退货期限满时确认收入B、销售并回购协议下,应按销售收入的款项高于购回支出的款项的差额确认收入C、资产使用费收入应按同规定询认收入D、分期预收款项销传商品应当在发出商品时确认收入4、下列事项中,不能对固定资产账面价值进行调整的有().A、国有企业对经营租入固定资产改良B、对固定资产进行大修C、国仃企业改组为股份制企业时对固定资产的评估增值D.固定资产改扩建5、下列项F1.中,期未应按市场汇率进行调整的外币账户有(),A、应收账款B、短期借款C,应付账款D、实收资本6.在应收账款内部控制系统中,应分离的职务有()。A、调查信用与登记应收账款明细账B,批准赊俏与调直信用C、批准冲坏账与登记应收账款明细账D、出纳与登记应收账款明细账7,内部控制系统的作用在T().A、为确定审计范围、重点提供依据B、杜绝财产物资的损失C、保证财芳资料的正确性D、有效地控制生产经营秩序8,审计人员评价被审计单位经营管理效益性的审计依据,主要有()。A、可比的历史数据B、规率制度C、计划、预算、经济合同D、业务规范、技术经济指标9、审计人员对被审计单位出具的管理建议书,其报送对象一般包括().A、与被审单位有关的债权人B、被审单位的管理者C、被审单位董事会D、被审堆位潜在投资者10、审计人员在进行预收账款审计时,下列各项中应注意审查的有()。A,预收账款来源是否真实、合法B,已销售的商品是否及时转销预收账款C、预收账款业务是否与其他业务混淆D、预收账款的会计处理是否正确三、单项选獐题(根据有关资料,将你认为正确的答案用英文大写字母填入括号内.每小题只有一个正确答案,本类题共24分,每小题3分).运用下列资料回答问题1-2在某国防合同的审计中,审计师想了解不合理管理费用发生的可能性.经过检查费用发生的原始凭证,审计部发现所有费用支出均有适当证据.所有单据的汇总与成本支出总额相符,并且管理费用率与去年大致相同.1、在审计师判断不合理管理费用发生可能性的过程中,哪一审计程序效率最低?()A、将管理费用率与实际总成本支山相乘,以测试管理费用的计算是否正确B,对公司管理费用进行单位货币抽样,并分析画定其是否与合同相符C、,Ii新计算管理费用率来决定其是否在适当基础上计算D、对承包人借款进行抽样,确定所列费用是否按合同费用和管理费用进行区分2、假定与国防合同承包商签订的合同中,声明政府对承包商原因引起的浪费和低效率的相关成本不承担贡任.下列关T承包商方面的浪费与低效率的证据来源中,哪项属于说服力最弱?()A、管理当局表明没有发生合同不允许的浪费及低效率的声明B,对承包商的制造与研究场地进行穿行测试C、对发生的费用性质进行检查,确定其意图及与合同的相关关系D、将合同费用与过去同等项目或与其他承包公司签署的同等项目进行区分3、内部审计师对部门进行财务审计。审计的次要目标是提出形成更有效经营方式的建议。达到该次要目标的最佳方式是()。A、促使审计小组提出十个有效建议B,说明每一审计人员的此次审计业绩评估将极大地取决于其提出有效建议的数量和质量C、当审计人员提出有效建议时作出积极反馈D,对完成的工作底稿进行审查,在每一份未提出有效建议的工作底稿上写下提示性的评语4、某生产厂在生产中使用大量低值易耗品,如螺丝、垫圈、手套等。这些物件是外购品,在存货清单上只有大宗的记录。储物箱放在车间内便于即时取用,当物件不足时向仓库领取加满储物箱,并列入易耗物品开支作为车间间接费用的一部分。为改进、对这类情况的控制,试问下列措施中哪一个是最恰当的?()A、将储物箱移至仓库B.要求管理层对做预算时提供的易耗品开支报告进行纪核C、在正常工作时间将储物箱上锁D,因为有关物件用量不大且为低值,无需任何控制利用下列资料回答问题57某审计师正对某部门的经营业绩进行审计.该部门的侑售、毛利和净利润均存在超常增长的情形.5,下列各情形中最不可能表明某部门可能存在销售舞弊的是()。A、部门经理报酬的绝大部分取决于报告的分部门利刑B.年终过后存在大量的销隹退回记录C.审计师对销售发票进行随机抽样,但无法找到I1.月份、12月份的大班销售业务相应的运输凭证D、该年度中该部门的一个主要的竞争对手破产了6、若审计师仍怀疑存在虚构销售业务以虚增收益的情形,下列审计程序中最无效的是()。A、进行实物盘点B、按月编、制存加清单并根据永久性盘存记录调查反常的存货变动情况C,按月编制销售变动状况及毛利明细表,通过调查销隹的相关支持文件来检查存在超常销带额及超常毛利的月份D、对年终销售及购货业务进行截止性测试7,假定不受上述总问题的影响,并假定经分析表明在I1.月份及12月份存在超常高额销田及毛利.而审计师决定深入调查此问题。在分析是否存在虚假销华的情形时,下列审计程序最有效的是().A、对运输凭单进行抽样测试并追踪调包相应销售发票,注意是否所有事项均已恰当地开出凭单B、向大型客户函证应收账款C,利用分析性检查将年终前十个月的销售额及毛利与下一年度第一月的相应数据进行比较D、对年度内的前十个月进行回归分析,以估计后二个月的销售额和销传成本8、对供货商的供货情况进行评(占时,下列哪个不应作为审核步骤列入评估内容?()A、确定供货商是否按双方协定的批地供货B、确定从供货商得到的是否都是经过批准的物品C、确定与供货商之间的财务差额外负担是否准确D、确定向供货商购得的货物质量是否满意四、判断题(在每个小题后面的括号内填入判断结果,你认为正确的用表示,错误的用“X”表示.本类JB共20分,每小题2分,判断正确得2分,判断错误倒扣2分.不答不得分也不扣分,本类题最低分为。分)I、对于以前出现过的不具有重要性的经济业务改用新的会计政策,不属丁会计政策变更.()2、应收账款采用总价法核算情况卜购货方享受的现金折扣和采用净价法核算情况卜购货方放弃的现金折扣,均通过财务费用核算。()3、一般纳税企业购入货物支付的增值税,均应通过“应交税金”科目进行核算,然后再将购入货物不能抵扣的增值税进项税额从“应交税金”科目中转出。()4、存货的成本与市价熟低法,从存货的整个周转过程来看,只起着调节不同会计期间利润的作用,并不影响利润总额减少。()5、企业对于长期股权投资发生的股权投资差额应分期平均摊入财务费用。()6、审计人员对被审计单位进行财务审计和经济效益审计,一般采用预告方式。()7、审计人员评审内部控制的最终目的,在于确定实质性测试的时间和范闱。)8、审查资产负债表中的“应收账款”项目时,要注意到“应收账款”项目的数额应根据“应收账款”和“预收账款”所域明细账户的期未借方余额的合计数填列。()9、审计人员获取审计证据时,不论是重要的审计项目,还是一般的审计项目,均应考虑成本效益原则。()10、即使某一应付账款明细账户年未余额为零,审计人员仍然可以将其列为函证对以.()五、何答题(本是共10分,其中第(D小题5分,第(2)小题6分)审计人员审查ABC公司的材料采购业务事前控制时,发现该公司的材料采购业务首先由仓库根据库存和生产需要,提出材料采购申请,填写一份“请购单,然后将“请购单”交供销部门审批,并由供策部门负责采购材料.要求;(D请指出该公司材料采购事前控制中存在的问题.(2)请指出“请购单”的合理处理程序.六、某公司为增值税一般纳税人,增值税税率为17%,该公司本年度发生下列经济业务:(I).购入原材料一批,取得的增值税专用发票注明其买价为100()万元.增值税额为170万元,原材料已殆收入库,价税款以银行存款付清.该公司原材料按实际成本计价:(2),销停产品一批,成本1250万元,售价2000万元.商品已经发出,其中货款用商业汇票结算,收到经承兑的商业汇票一价,面值2000万元。增值税340万元已经收妥入账;(3)、销杏产品批,成本500万元,售价80()万元。款

    注意事项

    本文(审计试题考试.docx)为本站会员(p**)主动上传,第壹文秘仅提供信息存储空间,仅对用户上传内容的表现方式做保护处理,对上载内容本身不做任何修改或编辑。 若此文所含内容侵犯了您的版权或隐私,请立即通知第壹文秘(点击联系客服),我们立即给予删除!

    温馨提示:如果因为网速或其他原因下载失败请重新下载,重复下载不扣分。




    关于我们 - 网站声明 - 网站地图 - 资源地图 - 友情链接 - 网站客服 - 联系我们

    copyright@ 2008-2023 1wenmi网站版权所有

    经营许可证编号:宁ICP备2022001189号-1

    本站为文档C2C交易模式,即用户上传的文档直接被用户下载,本站只是中间服务平台,本站所有文档下载所得的收益归上传人(含作者)所有。第壹文秘仅提供信息存储空间,仅对用户上传内容的表现方式做保护处理,对上载内容本身不做任何修改或编辑。若文档所含内容侵犯了您的版权或隐私,请立即通知第壹文秘网,我们立即给予删除!

    收起
    展开