欢迎来到第壹文秘! | 帮助中心 分享价值,成长自我!
第壹文秘
全部分类
  • 幼儿/小学教育>
  • 中学教育>
  • 高等教育>
  • 研究生考试>
  • 外语学习>
  • 资格/认证考试>
  • 论文>
  • IT计算机>
  • 法律/法学>
  • 建筑/环境>
  • 通信/电子>
  • 医学/心理学>
  • ImageVerifierCode 换一换
    首页 第壹文秘 > 资源分类 > DOCX文档下载
    分享到微信 分享到微博 分享到QQ空间

    抗菌药物合理使用培训测试题及答案05189.docx

    • 资源ID:1288379       资源大小:14.51KB        全文页数:3页
    • 资源格式: DOCX        下载积分:5金币
    快捷下载 游客一键下载
    账号登录下载
    三方登录下载: 微信开放平台登录 QQ登录
    下载资源需要5金币
    邮箱/手机:
    温馨提示:
    快捷下载时,如果您不填写信息,系统将为您自动创建临时账号,适用于临时下载。
    如果您填写信息,用户名和密码都是您填写的【邮箱或者手机号】(系统自动生成),方便查询和重复下载。
    如填写123,账号就是123,密码也是123。
    支付方式: 支付宝    微信支付   
    验证码:   换一换

    加入VIP,免费下载
     
    账号:
    密码:
    验证码:   换一换
      忘记密码?
        
    友情提示
    2、PDF文件下载后,可能会被浏览器默认打开,此种情况可以点击浏览器菜单,保存网页到桌面,就可以正常下载了。
    3、本站不支持迅雷下载,请使用电脑自带的IE浏览器,或者360浏览器、谷歌浏览器下载即可。
    4、本站资源下载后的文档和图纸-无水印,预览文档经过压缩,下载后原文更清晰。
    5、试题试卷类文档,如果标题没有明确说明有答案则都视为没有答案,请知晓。

    抗菌药物合理使用培训测试题及答案05189.docx

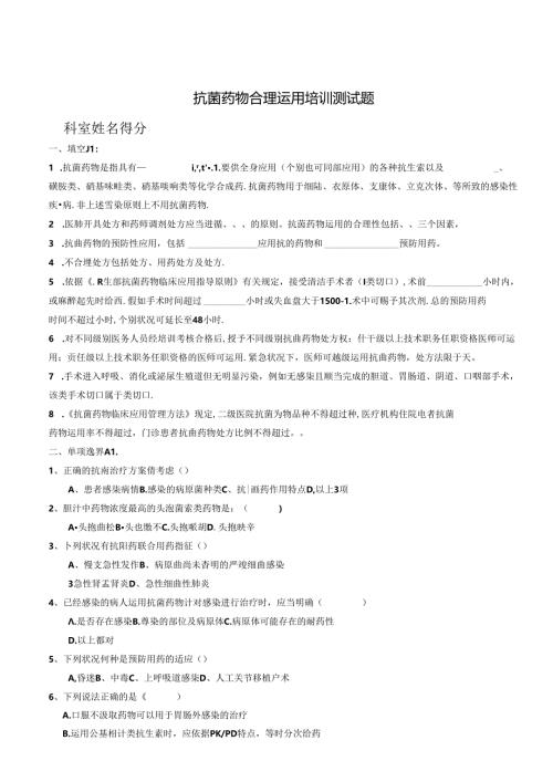
    抗菌药物合理运用培训测试题科室姓名得分一、填空J1:1 .抗菌药物是指具有i,r,t'.1.要供全身应用(个别也可同部应用)的各种抗生索以及_、磺胺类、硝基味畦类、硝基啖响类等化学合成药.抗菌药物用于细陆、衣原体、支康体、立克次体、等所致的感染性疾病.非上述雪染原则上不用抗菌药物.2 .医肺开具处方和药师调剂处方应当迸循、的原则。抗茵药物运用的合理性包括、三个因素,3 .抗曲药物的预防性应用,包括应用抗的药物和预防用药。4 .不合埋处方包括处方、用药处方及处方.5 .依据.R生部抗菌药物临床应用指导原则有关规定,接受清洁手术者(I类切口),术前小时内,或麻醉起先时给西.假如手术时间超过小时或失血盘大于1500-1.术中可赐予其次剂.总的预防用药时间不超过小时,个别状况可延长至48小时.6 .对不同级别医务人员经培训考核合格后,授予不同级别抗曲药物处方权:什干级以上技术职务任职资格医师可运用;贡任级以上技术职务任职资格的医师可运用.紧急状况下,医师可越级运用抗曲药物,处方法限于天。7 .手术进入呼吸、消化或泌尿生殖道但无明显污染,例如无感柒且顺当完成的胆道、胃肠道、阴道、口咽部手术,该类手术切口属于类切口.8 .抗菌药物临床应用管理方法现定,二级医院抗菌为物品种不得超过种,医疗机构住院电者抗菌药物运用率不得超过,门诊患者抗曲药物处方比例不得超过。二、单项逸界A1.1、正确的抗南治疗方案倩考虑()A、患者感柒病情B.感染的病原菌种类C、抗|画药作用特点D,以上3项2、胆汁中药物浓度最高的头泡菌索类药物是:()A头抱曲松B头也缴不C.头抱哌胡D.头抱映辛3、卜列状况有抗阳药联合用药指征()A、慢支急性发作B、病原曲尚未杳明的严竣细曲感染3急性肾盂肾炎D、急性细曲性肺炎4、已经感染的病人运用抗菌药物计对感染进行治疗时,应当明确().是否存在感染B.尊染的部位及病原体C.病原体可能存在的耐药性D.以上都对5、下列状况何种是预防用药的适应()A,昏迷B、中毒C、上呼吸道感柒D、人工关节移植户术6、下列说法正确的是)A.口服不汲取药物可以用于胃肠外感染的治疗B.运用公基相计类抗生素时,应依据PK/PD特点,等时分次给药C.全部有毒素类、头脑¥|索类药物都对铜绿假单脆曲都有抗1«作用D.治疗哺乳期仃女感染,应考虑抗雨药物在乳汁中的分泌可能对醛儿造成的影响7、接受清洁-污染手术的患者手术时预防用时间附为:)A.1224小时B.2448小时C.4872小时D.2小时以上8、抗曲药物疗程因感染不同而异,一般宜用至体温正常'症状消退后几小时,特别状况,妥当处理?<>A.21hB.18hC72-96hD.96h9、抗曲药分三类管理是为了()A.规范抗菌药按一、二、三线运用B、按感桀病情轻更分别用药C、抗菌药合理运用的管理有尽有I)、抗衡药的联合应用10、引起医院内感染的致病菌主要是:()A.革兰阳性曲B.革兰阴性曲C.真曲D.支原体I1.抗曲药物的选择及其合理运用是限制和治疗院内感染的关键和重要措施,不符合合理运用抗生素的原则的是:()A.病毒性感杂者不用B.尽量避开皮肤粘膜局部运用抗生素C.联合运用必需有产格指征D.发热缘由不明者若无明显礴染的征象可少量应用12,选用的抗防药物时,下列哪种做法不正确()A.了解所选抗菌约物的通用名及所属类别B.育病原体及药物敏感试验结果时,要优先运用般运、窄讷、低毒性、价廉、半减期长的药物C应避开商品名不同但通用名相同的药物联合运用D.外科手术曲预防性运用抗菌药物,要选择3代、4代头胞菌素等高档抗菌药物13、清洁手术的卜列哪衿状况不考虑预防用药:(>A.手术范根大,时间长,污染机会增加B手术涉及Hi要脏器,一旦发生感鎏易造成严峻后果者C.人工关节置换手术D.术好为无菌部位.局部无炎症.无损伤.无污染,且不涉及人体与外界相通的零宫M'妊娠期可以选用的抗菌药物有()A、庆大霉本B、环丙沙星3克拉客於D、赈拉西林三、是非JiI、第一代头他曲索主要羟过肾脏排泄()2、产HSB1.S菌株所致感染的治疗宜选用第四代头胞苗素<)3、肾功能不全时,头抱曲松及头抱米削亦茄减址应用<>4、对青霉素过敏休克患者,亦可应用头泡茵素(>5、的性霉素B静滴不明发生畏东、灾颜、发热、静脉炎等不良事务()参考答案,一、填空题1 .杀菌或抑阑、哇送制类、真菌2 .平安、有效、合理、经济、平安3外科用手术期预防、内科系统非手术4. 不规范、不相宜、翊常5. 0.5-23246. 限制运用缎、特别运用摄、1天7. I1.8. 35、60S、20二、单飒算15,DCBUD61()DBC三、是非题k2,X3,X4、X5、X、有效、经济CBIi14DDDD)考答案,一、M空即1 .杀倒或抑曲、哇送IH类、式储2 .平安、有效、合理.经济、平安3外科用手术期预防、内科系统作手术4. 不规范、不相宜、出常5. 0.5-23246. 限制运用级、特别运用级、1天7. II8. 35、60%、20%二、单项遂界意15、DCBDD6-10DBC、有效、经济CB11I1.DDDD三、是非愚1、J2、X3,X4、X5、X

    注意事项

    本文(抗菌药物合理使用培训测试题及答案05189.docx)为本站会员(p**)主动上传,第壹文秘仅提供信息存储空间,仅对用户上传内容的表现方式做保护处理,对上载内容本身不做任何修改或编辑。 若此文所含内容侵犯了您的版权或隐私,请立即通知第壹文秘(点击联系客服),我们立即给予删除!

    温馨提示:如果因为网速或其他原因下载失败请重新下载,重复下载不扣分。




    关于我们 - 网站声明 - 网站地图 - 资源地图 - 友情链接 - 网站客服 - 联系我们

    copyright@ 2008-2023 1wenmi网站版权所有

    经营许可证编号:宁ICP备2022001189号-1

    本站为文档C2C交易模式,即用户上传的文档直接被用户下载,本站只是中间服务平台,本站所有文档下载所得的收益归上传人(含作者)所有。第壹文秘仅提供信息存储空间,仅对用户上传内容的表现方式做保护处理,对上载内容本身不做任何修改或编辑。若文档所含内容侵犯了您的版权或隐私,请立即通知第壹文秘网,我们立即给予删除!

    收起
    展开