欢迎来到第壹文秘! | 帮助中心 分享价值,成长自我!
第壹文秘
全部分类
  • 幼儿/小学教育>
  • 中学教育>
  • 高等教育>
  • 研究生考试>
  • 外语学习>
  • 资格/认证考试>
  • 论文>
  • IT计算机>
  • 法律/法学>
  • 建筑/环境>
  • 通信/电子>
  • 医学/心理学>
  • ImageVerifierCode 换一换
    首页 第壹文秘 > 资源分类 > DOCX文档下载
    分享到微信 分享到微博 分享到QQ空间

    技能培训资料:电动机如何测绝缘.docx

    • 资源ID:1288156       资源大小:10.31KB        全文页数:3页
    • 资源格式: DOCX        下载积分:5金币
    快捷下载 游客一键下载
    账号登录下载
    三方登录下载: 微信开放平台登录 QQ登录
    下载资源需要5金币
    邮箱/手机:
    温馨提示:
    快捷下载时,如果您不填写信息,系统将为您自动创建临时账号,适用于临时下载。
    如果您填写信息,用户名和密码都是您填写的【邮箱或者手机号】(系统自动生成),方便查询和重复下载。
    如填写123,账号就是123,密码也是123。
    支付方式: 支付宝    微信支付   
    验证码:   换一换

    加入VIP,免费下载
     
    账号:
    密码:
    验证码:   换一换
      忘记密码?
        
    友情提示
    2、PDF文件下载后,可能会被浏览器默认打开,此种情况可以点击浏览器菜单,保存网页到桌面,就可以正常下载了。
    3、本站不支持迅雷下载,请使用电脑自带的IE浏览器,或者360浏览器、谷歌浏览器下载即可。
    4、本站资源下载后的文档和图纸-无水印,预览文档经过压缩,下载后原文更清晰。
    5、试题试卷类文档,如果标题没有明确说明有答案则都视为没有答案,请知晓。

    技能培训资料:电动机如何测绝缘.docx

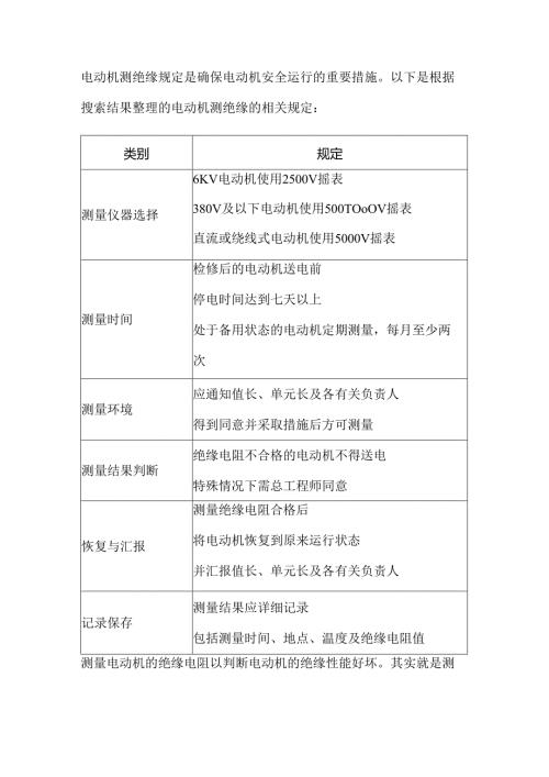
    电动机测绝缘规定是确保电动机安全运行的重要措施。以下是根据搜索结果整理的电动机测绝缘的相关规定:类别规定测量仪器选择6KV电动机使用2500V摇表380V及以下电动机使用500TOoOV摇表直流或绕线式电动机使用5000V摇表测量时间检修后的电动机送电前停电时间达到七天以上处于备用状态的电动机定期测量,每月至少两次测量环境应通知值长、单元长及各有关负责人得到同意并采取措施后方可测量测量结果判断绝缘电阻不合格的电动机不得送电特殊情况下需总工程师同意恢复与汇报测量绝缘电阻合格后将电动机恢复到原来运行状态并汇报值长、单元长及各有关负责人记录保存测量结果应详细记录包括测量时间、地点、温度及绝缘电阻值测量电动机的绝缘电阻以判断电动机的绝缘性能好坏。其实就是测量:(I)电动机绕组对机壳的绝缘电阻。(2)绕组相互间的绝缘电阻。电动机绝缘电阻的测量有何规定?1 .检修后的电动机送电前必须测量绝缘电阻。2 .若电动机的工作环境较差,停电时间达到五天者,送电前必须测量绝缘电阻。处于备用状态的电动机测量绝缘电阻时,作好有关措施后方可进行;则量。测量绝缘电阻合格后必须将电动机恢第到原来的运行状态,大修后的大型电动机的轴承绝缘,运行人员必须要求检修人员用100o伏的摇表进行测量,绝缘电阻不应低于0.51MQo670KV高压厂用电动机用100O2500伏测量绝缘电阻,电动机定子的绝缘电阻不得低于1MQ/1KV。380V及220V交、直流低压厂用电动机用5001000伏摇表测量绝缘电阻。电动机的绝缘电阻值不得低于0.5MQ。6-1OKV高压厂用电动机的绝缘电阻,在相同的环境及温度下测量,如本次测量低于上一次测量值的"3"5倍时,应检查原因,并必须测量吸收比R60/R15,此值应大于1.3。绝缘电阻不合格的电动机不得送电,在特殊情况下必须由总工同意后方可送电。测量三相电机绕组的绝缘电阻时,如其三相绕组的头尾都可单独接线时,应分别测量各项绕组对机壳(对地)以及相与相之间的绝缘电阻,若已接成了一体(三角形或星形),则只能测量整套绕组对机壳的绝缘电阻。应根据被测绕组在电机上的额定工作电压来选定,见下表:绕组额定电压(V)<36>36-500>SOO-3000>3000)湫表规格(V)25050010002500测量埋置在绕组内的测温元件或其他特殊器件时,一般采用不高于250V的兆欧表:请注意,以上规定可能会根据具体的电动机类型和使用环境有所变化,在实际操作中应参照最新的规定或设备说明书进行。

    注意事项

    本文(技能培训资料:电动机如何测绝缘.docx)为本站会员(p**)主动上传,第壹文秘仅提供信息存储空间,仅对用户上传内容的表现方式做保护处理,对上载内容本身不做任何修改或编辑。 若此文所含内容侵犯了您的版权或隐私,请立即通知第壹文秘(点击联系客服),我们立即给予删除!

    温馨提示:如果因为网速或其他原因下载失败请重新下载,重复下载不扣分。




    关于我们 - 网站声明 - 网站地图 - 资源地图 - 友情链接 - 网站客服 - 联系我们

    copyright@ 2008-2023 1wenmi网站版权所有

    经营许可证编号:宁ICP备2022001189号-1

    本站为文档C2C交易模式,即用户上传的文档直接被用户下载,本站只是中间服务平台,本站所有文档下载所得的收益归上传人(含作者)所有。第壹文秘仅提供信息存储空间,仅对用户上传内容的表现方式做保护处理,对上载内容本身不做任何修改或编辑。若文档所含内容侵犯了您的版权或隐私,请立即通知第壹文秘网,我们立即给予删除!

    收起
    展开