欢迎来到第壹文秘! | 帮助中心 分享价值,成长自我!
第壹文秘
全部分类
  • 幼儿/小学教育>
  • 中学教育>
  • 高等教育>
  • 研究生考试>
  • 外语学习>
  • 资格/认证考试>
  • 论文>
  • IT计算机>
  • 法律/法学>
  • 建筑/环境>
  • 通信/电子>
  • 医学/心理学>
  • ImageVerifierCode 换一换
    首页 第壹文秘 > 资源分类 > DOCX文档下载
    分享到微信 分享到微博 分享到QQ空间

    抗菌药习题(复习版).docx

    • 资源ID:1288127       资源大小:25.05KB        全文页数:13页
    • 资源格式: DOCX        下载积分:5金币
    快捷下载 游客一键下载
    账号登录下载
    三方登录下载: 微信开放平台登录 QQ登录
    下载资源需要5金币
    邮箱/手机:
    温馨提示:
    快捷下载时,如果您不填写信息,系统将为您自动创建临时账号,适用于临时下载。
    如果您填写信息,用户名和密码都是您填写的【邮箱或者手机号】(系统自动生成),方便查询和重复下载。
    如填写123,账号就是123,密码也是123。
    支付方式: 支付宝    微信支付   
    验证码:   换一换

    加入VIP,免费下载
     
    账号:
    密码:
    验证码:   换一换
      忘记密码?
        
    友情提示
    2、PDF文件下载后,可能会被浏览器默认打开,此种情况可以点击浏览器菜单,保存网页到桌面,就可以正常下载了。
    3、本站不支持迅雷下载,请使用电脑自带的IE浏览器,或者360浏览器、谷歌浏览器下载即可。
    4、本站资源下载后的文档和图纸-无水印,预览文档经过压缩,下载后原文更清晰。
    5、试题试卷类文档,如果标题没有明确说明有答案则都视为没有答案,请知晓。

    抗菌药习题(复习版).docx

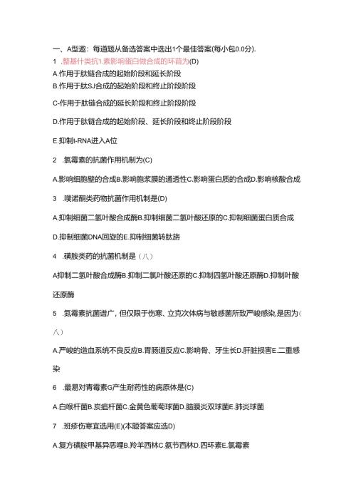
    一、A型遨:每道题从备选答案中选出1个最佳答案(每小包0.0分).1 .整基什类抗'I.素影响蛋白做合成的环苜为(D)A.作用于肽链合成的起始阶段和延长阶段B.作用于肽SJ合成的起始阶段和终止阶段阶段C-作用于肽链合成的延长阶段和终止阶段阶段D.作用于肽链合成的起始阶段、延长阶段和终止阶段阶段E.抑制t-RNA进入A位2 .氯霉素的抗菌作用机制为(C)A.影响细胞壁的合成B.影响胞浆膜的通透性C.影响蛋白质的合成D.影响核酸合成3 .噗诺酮类药物抗菌作用机制是(D)A.抑制细菌二氢叶酸合成酶B.抑制细菌二氢叶酸还原的C.抑制细菌蛋白质合成D.抑制细菌DNA回旋的E.抑制细菌转肽旃4 .磺胺类药的抗菌机制是(八)A抑制二氢叶酸合成酶B.抑制二氯叶酸还原的C.抑制四氢叶酸还原酶D.抑制叶酸还原酶5 .氮霉素抗菌谱广,但仅限于伤寒、立克次体病与敏感菌所致严峻感染,是因为(八)A.严峻的造血系统不良反应B.胃肠道反应C.影响骨、牙生长D.肝脏损害E.二重感染6 .最易对青霉素G产生耐药性的病原体是(C)A.白喉杆菌B.炭疽杆菌C.金黄色葡萄球菌D.脑膜炎双球菌E.肺炎球菌7 .班疹伤寒宜选用(E)(本题答案应选D)A.复方磺胺甲基异恶哩B.羚羊西林C.氨节西林D.四环素E.氯霉素8 .下列哪项不是氨基甘类共同的特点(C)A.由氨基糖分子和非糖部分的昔元结合而成B.水溶性好,性质稳定C.对革兰阳性菌具有高度抗菌活性D.对革兰阴性需氧杆菌具有高度抗菌活性E,为与核蛋白体30S亚基结合,抑制蛋白质合成的杀菌剂9 .映喃妥因适用于(B)A.全身感染B.肾孟肾炎C.绿脓杆菌感染D.肺炎E.骨髓炎10下列药物中,主要作用于革兰阳性菌的抗生索为(八)A.青霉素GB.庆大霉素C.磺胺啥症D.氯霉素E.环丙沙星11 .具有耳毒性、肾毒性的药物是(B)A.头狗氨节B.庆大霉素C.联塞米D.万古霉素E.多粘菌素12 .立克次体感染可选用(D)A磺胺甲恶哇B.庆大罂素C.多粘菌素D.四环素E.链霉素13 .下列哪类药物属于抑菌药(八)A.四环素类B,青霉素类C.氨基昔类D.头抱菌素类E.多粘菌素类14 .不属于青霉素G抗菌作用范围的病原体是(D)A.金黄色葡萄球菌B.淋球菌C.大肠杆菌D.白喉杆菌E.钩端螺旋体15 .吉霉素G无作用的病原体为(B)A.链球菌B.立克次体C.放线菌D.破伤风杆菌E.梅毒螺旋体16 .服用磺胺时,同服小苏打的目的是(E)A.增加抗菌活性B.扩大抗菌谱C.促进璜胺的汲取D.延缓横胺药的排泄E.削减不良反应17 .下列哪一种噗诺酮类药对敏感菌所致肺部感染较为常用A.诺氟沙星B.氧氟沙星C.依诺沙星D.培第沙星E.tt哌酸18 .对钩端螺旋体引起的感染可在下列各药中首选A、青霉素B、链霉素C、红罂素D、氯霉素E、两性霉素B19 .金葡菌引起的急慢性骨健炎最佳选用A、阿莫西林B、红客素C、头抱曲松D、克林霉素E、乙酰螺旋霉素20 .关于头抱菌索的描述,错误的是(E)A.与青霉素G间仅有部分交叉过敏现象B.抗菌作用机制与青霉素类相像C.与青霉素类有协同抗菌作用D.第一代、其次代药物均具有肾毒性E.第三代药物对革兰阳性菌和革兰阴性菌的作用均比第一代强21 .脑脊液中分布浓度较高的药物是(C)A.甲氧节咤B.磺胺甲嗖C.磺胺啥定D.横胺异嗖(SIZ)E,柳梵磺唯咤(SASP)22 .下列药物中抗菌谱最广的是(D)A.青霉素GB.红霉索C.奈替米星D.四环索E.氧氟沙星23.下列关于氨芳西林的叙述哪项是错误的(C)A.对肠球菌作用优于青霉素B.对革兰阴性菌作用较强C.对铜绿假单胞菌有效D.用于伤寒、副伤寒感染E.用于尿路、胆道感染24 .卡那霉素(D)A.毒性小B.对多数常见的革兰阳性菌有效C.耐药菌株少见D.对铜绿假单胞菌有效E.对结核杆菌具有抗菌作用25 .氨基昔类抗生素用于治疗泌尿系统感染是因为(B)A.对尿道常见致病菌敏感B.大量原型药物由肾排出C.使肾上腺皮质激素分泌增加D,对肾毒性低E.碱化尿液可提高临床疗效26 .下列关于四环索类不良反应的叙述,哪一个是错误的(D)A.空腹口服易发生胃肠道反应B,长期大量静脉给药可引起严峻肝脏损害C.长期应用后可发生二重感染D.不会产生过敏反应E.幼儿乳牙种质发育不全27 .对青罂素过敏的革兰阳性菌感染患者可选用(八)A.红霉素B.苯嗖西林C.氨羊西林D.陵节西林E.以上都可28 .影响细菌细胞壁合成的抗生索是(八)A.万古霉素B.氨基甘类C.四环素类D.大环内酯类E.克林霉素29 .下列哪种药物与联塞米合用可增加耳毒性(B)A.头抱嗓屈B.氨基昔类C.四环索D.氮霉索E.氨羊西林30 .伤寒、副伤寒首选(E)A.复方磺胺甲基异恶嘤B.氨羊西林C.庆大霉素D.四环索E.氮霉素31 .B-内酰胺类抗生素的作用位点是(E)A.二氢叶酸还原酶BDNA螺旋酶C.细菌核蛋白体30S亚基D.细菌核蛋白体70S亚基E.青霉素结合蛋白32 .肾功能不良但肝功能尚正常的患者可以应用的药物是A、庆大毒素B、卡那霉素C、链霉素D、头抱哌酮E、奈替米星33 .可引起新生儿灰婴综合征的药物是A、氯蜜素B、克拉霉素C、磺胺D、头抱拉定E、阿莫西林34,可引起牙釉质发育不良和牙齿着色变黄的药物是A、氮霉素B、克拉霉素C、磺胺D、四环素E、阿莫西林35 .可导致新生儿黄疸的药物是A、氯蜜素B、克拉霉素C、横胺D、四环素E、阿莫西林36 .下列哪一种药与氨羊青霉素以与其它青霉素同时应用,可以维持较高的血药浓度A、阿司匹林B、链霉素C、丙磺舒D、映喃妥因E、肾上腺素37 .肾功能减退时,需调整给药剂量的药物为(A)A头匏理林B克林霉素C利福平D大环内酯类38 .治疗甲氧西林耐药葡萄球菌感染时首选:(D)A.氨节西林/舒巴坦B头孜嘤琳C克林霉素D万古霉素39 .妊娠期可以选用的抗菌药物有(D)A.庆大毒素B环丙沙星C克拉霉索D哌拉西林40 .头花菌素中抗绿脓杆菌作用最强的是(B)A.头抱曲松B.头抱他咤C.头抱哌酮D.头孜喙吩E.头抱氨节41 .红毒素的主要不良反应是(D)A.耳毒性B.肝损伤C.过敏反应D.胃肠道反应E.二重感染42 .治疗支原体肺炎宜首选的药物是(C)A.链霉素B.氮霉索C.红霉素D.青霉素43 .广谱抗菌药物长期大量应用易导致(C)A过敏反应B双磕仑样反应C菌群失调D听神经损害44 .在下列药物中,有神经肌肉阻滞不良反应的药物为(C)A.青霉素B.氟噪诺酮类C.氨基糖昔类D.头抱菌素45 .下列抗菌药物中,对于老年人和儿童最平安的品种是(C)A.氟啜诺酮类B.氨基糖昔类CB-内酰胺类D.氯霉素类46 .下列药物中.体外抗菌活性最强的是(D)A.氧翅沙星B.诺氟沙星C洛美沙星D.环丙沙星E.氟罗沙星47 .下列药品中属于一代头抱的抗菌药物是(A)A.头抱嘎吩B.头抱尼西C头抱映辛D.头抱睦后48 .下列药物组合有协同作用的是(D)A青霉素+螺旋霉素B青罂素+四环素C青毒素+红客索D青霉索+庆大霉素49 .下列抗生素中不属于杀菌剂的是:(B)A.啜诺酮类B.大环内酯类C.糖肽类D.头匏菌素类50 .对万古霉素描述错误的是(C)A.仅对革兰阳性菌有强大杀菌作用B.细菌对它不产生耐药性C.与其他抗生素有交叉耐药性D.治疗耐青霉素金黄色葡萄球菌所致的严峻感染E.较大剂量,严峻可致耳聋与听力损害51 .氨基糖甘类抗生素对哪类细菌无效(D)AG-菌B铜绿假单胞菌C结核杆菌D厌氧菌52 .I类切口手术常用预防抗菌药物为(A)A、头匏理琳B、头抱噬屈C、头抱硫眯D、头狗味辛53 .以下抗菌药中,抗菌谱最广的是(D)0A、青霉索B、万古喜索C、哌拉西林D、阿莫西林54 .成人伤寒沙门菌感染的治疗,首选药物(B)A氯毒素B1.诺酮C氨羊西林D万古霉素55 .抗菌药物治疗性应用,疗程一般宜用至体温正常,症状消退后(C)A24-48小时B48-72小时C72-96小时D5-7天56 .慢性胃炎可用抗生素治疗主要由于(D)A.有痢疾菌感染B.有肺炎杆菌感染C.有军团菌感染D.有幽门螺杆菌感染57 .儿童感染支原体肺炎的首选药物是(A)A.大环内酯类B.四环素类C.氨基檐甘类D.喋诺配类E.青霉素类58 .下列哪种药物会抑制骨髓造血功能(B)A.青霉索B.氯霉素C.链霉素D.四环素E.红霉素59 .易引起二重感染的药物是A、四环索B、红霉素C、青霉素D、SMZE.TMP60 .对四环素体内过程描述不正确的是A、在酸性环境下溶解度高,抗菌作用强B、空腹服用汲取好C、饭后服用可促进药物汲取D、可进入胎儿血液循环E、铁剂抑制四环索汲取61 .对于多西环素描述不正确的是As药物活性高于米诺环素B、是四环素类药物的首选药C、具有强效、长效、速效等特点D、可用于肾脏疾病E、常见不良反应为胃肠道刺激62 .氯霉素的不良反应不包括A、造血细胞障碍B、灰婴综合征C、胃肠道反应D、心脏毒性E、神经毒性63 .不属于氨基糖昔类抗菌药物共同不良反应的是A、耳毒性B、肾毒性C、肝毒性D、神经肌肉接头阻断E、过敏反应64 .抗铜绿假单胞菌感染有效的药物是A、头狗氨节B、青霉素C、氨羊西林D、庆大寄素E、链霉素65 .抢救链霉索过敏性休克宜选用A、普蔡洛尔B、苯海拉明C、地塞米松D、地高辛E、葡萄糖酸钙66 .治疗广谱抗生索所致假膜性肠炎可选用A、氨莘西林B、头抱哇咻C、诺氨沙星D、万古霉素E、磷霉素67 .青穹素水溶液久医A、可以使药效增加B、出现中枢不良反应C、更易发生过敏反应D、结构不会改变E、肾毒性明显增加68 .患者男性,28岁。打篮球后淋雨,晚上突然寒战,高热,自觉全身肌肉酸痛.右胸难受,深呼吸时加重,吐少量铁锈色痰。诊断为大叶性肺炎。宜首选的药物是A、利福平8、红霉素C、庆大霉素D、青霉素GE、万古霉素69 .下列治疗军团菌病的首选药物是A.吉霉素GB.氯蜜素C四环素D.红霉素E.士零素70 .肯霉素治疗何种疾病时可引起赫氏反应A.大叶性肺炎B.梅毒或钩端螺旋体病C.草绿色链球菌心内膜炎D.回来热E.破伤风71 .立克次体感染宜选A链霉素B四环索C磺胺喳嚏D阿齐霉素E多粘菌素72 .下列哪种药物会引起可逆性前庭反应A四环索B.米诺环索C多西环索D土零索E.美他环索72 .女性,50岁患耐青霉素G的金葡菌性心内膜炎清霉素试敏阴性,既往有慢性肾盂肾炎,治疗该患者应选用A.青霉素GB.头抱氨羊C.苯哇西林D.庆大罂素E.头狗哇林73 .女患者,25岁,不明缘由发热二月入院,贫血貌,杵状指,皮肤粘膜有多处小出血点,入院时,三尖区有I1.1.级吹风样杂音,近日消逝,牌大.有压痛,血液培育为草绿色链球菌,拟用青商索G和下列之一药合用宜选用A链霉素B阿米卡星C奈替米星D红罂素E浚节西林74 .肝功能减退时,不需调整给药剂量的药物为:2A.氯霉素B.庆大霉素C.红霉素酯化物D.利福平75 .氨基糖昔类抗生素适用于以下何种病原菌感染:A肺炎链球菌B.厌氧菌C.革兰阴性菌D.以上都是76 .亚胺培南、美罗培南等青霉烯类抗菌药主要用于(

    注意事项

    本文(抗菌药习题(复习版).docx)为本站会员(p**)主动上传,第壹文秘仅提供信息存储空间,仅对用户上传内容的表现方式做保护处理,对上载内容本身不做任何修改或编辑。 若此文所含内容侵犯了您的版权或隐私,请立即通知第壹文秘(点击联系客服),我们立即给予删除!

    温馨提示:如果因为网速或其他原因下载失败请重新下载,重复下载不扣分。




    关于我们 - 网站声明 - 网站地图 - 资源地图 - 友情链接 - 网站客服 - 联系我们

    copyright@ 2008-2023 1wenmi网站版权所有

    经营许可证编号:宁ICP备2022001189号-1

    本站为文档C2C交易模式,即用户上传的文档直接被用户下载,本站只是中间服务平台,本站所有文档下载所得的收益归上传人(含作者)所有。第壹文秘仅提供信息存储空间,仅对用户上传内容的表现方式做保护处理,对上载内容本身不做任何修改或编辑。若文档所含内容侵犯了您的版权或隐私,请立即通知第壹文秘网,我们立即给予删除!

    收起
    展开