欢迎来到第壹文秘! | 帮助中心 分享价值,成长自我!
第壹文秘
全部分类
  • 幼儿/小学教育>
  • 中学教育>
  • 高等教育>
  • 研究生考试>
  • 外语学习>
  • 资格/认证考试>
  • 论文>
  • IT计算机>
  • 法律/法学>
  • 建筑/环境>
  • 通信/电子>
  • 医学/心理学>
  • ImageVerifierCode 换一换
    首页 第壹文秘 > 资源分类 > DOCX文档下载
    分享到微信 分享到微博 分享到QQ空间

    公司各部门岗位职责范文.docx

    • 资源ID:1286016       资源大小:13.66KB        全文页数:7页
    • 资源格式: DOCX        下载积分:5金币
    快捷下载 游客一键下载
    账号登录下载
    三方登录下载: 微信开放平台登录 QQ登录
    下载资源需要5金币
    邮箱/手机:
    温馨提示:
    快捷下载时,如果您不填写信息,系统将为您自动创建临时账号,适用于临时下载。
    如果您填写信息,用户名和密码都是您填写的【邮箱或者手机号】(系统自动生成),方便查询和重复下载。
    如填写123,账号就是123,密码也是123。
    支付方式: 支付宝    微信支付   
    验证码:   换一换

    加入VIP,免费下载
     
    账号:
    密码:
    验证码:   换一换
      忘记密码?
        
    友情提示
    2、PDF文件下载后,可能会被浏览器默认打开,此种情况可以点击浏览器菜单,保存网页到桌面,就可以正常下载了。
    3、本站不支持迅雷下载,请使用电脑自带的IE浏览器,或者360浏览器、谷歌浏览器下载即可。
    4、本站资源下载后的文档和图纸-无水印,预览文档经过压缩,下载后原文更清晰。
    5、试题试卷类文档,如果标题没有明确说明有答案则都视为没有答案,请知晓。

    公司各部门岗位职责范文.docx

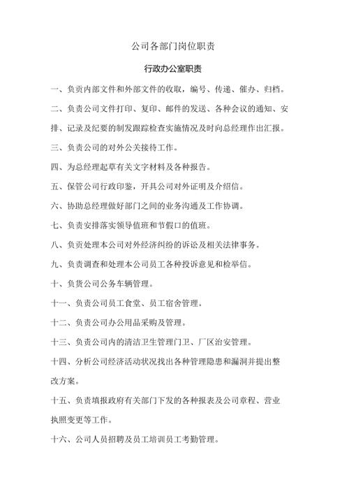
    公司各部门岗位职责行政办公室职责一、负贡内部文件和外部文件的收取,编号、传递、催办、归档。二、负责公司文件打印、复印、邮件的发送、各种会议的通知、安排、记录及纪要的制发跟踪检查实施情况及时向总经理作出汇报。三、负责公司的对外公关接待工作。四、为总经理起草有关文字材料及各种报告。五、保管公司行政印鉴,开具公司对外证明及介绍信。六、协助总经理做好部门之间的业务沟通及工作协调。七、负责安排落实领导值班和节假口的值班。八、负贡处理本公司对外经济纠纷的诉讼及相关法律事务。九、负责调查和处理本公司员工各种投诉意见和检举信。十、负货公司公务车辆管理。十一、负责公司员工食堂、员工宿舍管理。十二、负责公司办公用品采购及管理。十三、负责公司内的清洁卫生管理门卫、厂区治安管理。十四、分析公司经济活动状况找出各种管理隐患和漏洞并提出整改方案。十五、负责填报政府有关部门下发的各种报表及公司章程、营业执照变更等工作。十六、公司人员招聘及员工培训员工考勤管理。十七、员工绩效考核,薪酬管理。十八、员工社会保险的各项管理。十九、针对公司的经营情况提出奖惩方案,核准各部门奖惩的实施,执行奖惩决定。二十、人员档案管理及人事背景调查。二十一、检杳和监督公司的员工手册和一切规章制度是否得到执行。二十二、负贡与劳动、人事、公安、社保等相关政府机构协调与沟通及政府文件的执行。二十三、负责员工的劳资纠纷事宜及各种投诉的处理二十四、负责公司员工工伤事故的处理。二十五、完成总经理交办的各项工作。财务部职责一、公司财务预算、决算、预测。二、编制财务计划及会计报表,拟写财务状况分析报告。三、负贡合同的管理,对公司对外的经济合同进行审核并备案。四、负责建立公司内部成本核算体系,并进行核算及控制工作。五、对各种单据进行审核。六、负责各种财务资料的收集、保管、保密工作。七、处理应收、应付货款等有关业务工作。八、负责公司税务处理工作。九、与财、税务、银行等机关政府机构的协调与沟通,政府文件的执行。十、监督公司不合理费用开支。十一、公司全盘账务业务处理。十二、核算、发放公司员工的工资。销售部职责一、负责公司全面形象的管理工作,根据公司产品营销条件进行市场定位和势态分析作出公司营销策略、方针的建议方案。二、搞好公司的产品宣传策划。三、组织合同评审工作。四、催收货款做好资金回笼及账款异常处理。五、负责产品的售后服务,负责接待客户并协助处理好客户投诉。六、负责客户的沟通和联系及潜在客户的开发。七、负责建立公司营销资料库。技术部职责一、负责公司产品规划、技术调查、工厂布局。二、新产品开发研制,样件制作、鉴定与审核。三、产品技术标准、技术参数、工艺图纸、工艺定额、材料消耗定额、产品说明书等技术文件的制定和管理。四、对新技术、新材料、新工艺、新设备的研究开发,促进公司进步。五、生产过程中在技术方面进行指导,并进行工艺技术上的监控,确保生产的正常进行。六、向相关部门提供技术方面的服务并接受各方位的有关技术方面的信息反馈及处理。七、负责建立公司技术资料库。八、收集客户对本公司产品使用情况的各种信息资料,并做相应分析,提供改进的具体方案。九、按照技术工艺流程编写工序作业指导书。生产部职责一、负贡根据公司计划及市场营销部需求计划制定生产计划,编制具体的生产作业计划。二、负责按计划组织各部门按“划进度完成生产任务。三、合理确定生产节拍,使生产工作有序进行。四、时刻掌握生产进度,做好生产各工序间平衡,提高生产效率。五、合理使用设备,提高设备使用率。六、负贡公司设备管理。七、在保证产品质量的前提下,最大限度利用名类资源,减低物资消耗,避免各种不必要的浪费,降低产品物耗。八、严格按照质量标准程序要求把好产品质量关。九、负货公司安全管理、消防安全管理工作。十、按照5S标准搞好有关工作,制定公司现场综合管理标准并督导实施。十一、制定设备操作规范,指导生产员工按章操作。十二、负责公司生产工位器具的管理、组织、设计、制造、使用、维护工作。十三、负货公司生产用水、电、气的管理。采购部职责一、负贡制订公司物资采购需求计戈力并督导实施。二、负责编制公司物资管理相关制度三、负责制订公司物资采购原则,实施统一采购。四、负责建立公司物资采购渠道,搞好供应商的择优、筛选与新供应商的开发工作。五、负责严格监控公司物资的状况,控制不合理的物资采购和消费。六、负责建立公司物资比价体系O七、组织建立科学的库存储备量标准,最小限度地占用流动资金,充分发挥物资的有效使用。八、组织建立公司物资消耗定额并严格定额管理。九、严格规范物资保管,采用科学的仓储管理办法,保证物资尽其所用。并建立物资的综合利用和废品利用制度。十、负责做好仓储管理,加强对有毒、有害、易然、易爆、危险物品的管理,严防一切事故的发生。质量部职责一、负贡建立公司质量管理保证体系,并推进、实施、督导。二、负责对产品品质的全过程管理。三、对原材料及外协零部件入库前进行质量检验。四、对质量异常情况进行追踪分析及处理。五、对产品进行各种功能性测检。六、加强对检测和试验设备、器具的使用和保管。七、负货公司计量管理工作。八、收集客户对本公司产品质量情况的各种信息,并做好相应分析提出改进具体方案。九、做好客户对质量异常投诉的处理工作。如何落实好公司管理制度很多时候,企业费很大的精力制定和完善r规章制度,却往往忽视r在执行过程中存在的一些问题,现实情况往往是企业的制度只是象征性地“贴”在了墙上,却忽视了它应该发挥的作用,员工视而不见.制度并没有真正落实到执行中去,制度成一种名副其实的摆设,最终导致制度执行力习惯性流产,如何让制度从增上走卜来,确保在执行过程中落实执行到位,企业规章制度如何落实?领导者应抓好以下几个方面的工作。1 .制度必须从墙上“走”下来,不能形同虚设要保证制度切实在工作的每一个环节、工序、细节上发挥作用。制度执行所能达到的某种效果、深度和广度,从某种意义上来说与领导者的重视程度、执行力度是密不可分的,因为部门领导是推动制度执行的贯彻者、执行者和监督者,只有他们从思想意识上认识和重视制度,并身体力行地垂范执行,才能够有说服力地带动职工,推动制度的纵深化执行,充分发挥制度在工作中的指导、规范和制料作用。同时,制度也是衡量工作的一把标尺,工作的程序、标准要款制度来规范和指导。日本丰山公司严细全员质量管理制度,它所倡导和突出的重点和中心就是制度执行力。它要求员工要不打折扣地执行公司制定的所有质量制度,即便是某一制度存在质垃欠缺、标准差别或其他方面的问题,在未确定修改前也必须充无条件地、偏化地执行。无条件、百分百地执行使得F1.H公司的全员质量管理制度走在了世界同行业的前列。2 .制定出制度,就必须不打折扣地贯彻执行并坚定落实麦当劳就是因为像铁一般地执行制度,从而诠糅和树立了为顾客完美服务的口碑。麦当劳的制度非常严格,如坚持用100的纯牛肉:所有原料供应来源必须符合国际标准;并要通过40多项指标的严格检测;炸出来的转条在保温箱中摆放的时间超过7分钟就必须扔掉正是这些看似微不足道的服务细节,铸就了麦当劳帝国经营不衰的神话.3 .提高制度执行力,不能局限于做的过程,更要注或执行结果关键落脚点在做好,落实执行到位。在实际中,制度执行到位,不仅拘泥在“执行”两个字上,执行到位,就必须对执行过程和结果完全负贡。没有过程的执行是纸上谈兵和自欺欺人;反过来,没有结果的执行,就是白费力气。所以,做每件工作或事情时,都要刻意培养和建立逆向结果导向思维,从结果倒推过程。即执行之前,先要设定达到什么目的和效果,并且确保执行到位需要救哪些准备和工作,这是至关重要的。只有以结果思维引导和控制行为,才能确保制度的执行。总之,管理者和执行者只要做到了上述几点,并在制度执行过程中善于、勤于动脑分析,精于用逻辑分析执行中存在的问题,及时应对和解决问题,那么制度的执行到位就不会再是问题.以上就是企业规章制度如何落实的相关内容.希望对您有所楮助。

    注意事项

    本文(公司各部门岗位职责范文.docx)为本站会员(p**)主动上传,第壹文秘仅提供信息存储空间,仅对用户上传内容的表现方式做保护处理,对上载内容本身不做任何修改或编辑。 若此文所含内容侵犯了您的版权或隐私,请立即通知第壹文秘(点击联系客服),我们立即给予删除!

    温馨提示:如果因为网速或其他原因下载失败请重新下载,重复下载不扣分。




    关于我们 - 网站声明 - 网站地图 - 资源地图 - 友情链接 - 网站客服 - 联系我们

    copyright@ 2008-2023 1wenmi网站版权所有

    经营许可证编号:宁ICP备2022001189号-1

    本站为文档C2C交易模式,即用户上传的文档直接被用户下载,本站只是中间服务平台,本站所有文档下载所得的收益归上传人(含作者)所有。第壹文秘仅提供信息存储空间,仅对用户上传内容的表现方式做保护处理,对上载内容本身不做任何修改或编辑。若文档所含内容侵犯了您的版权或隐私,请立即通知第壹文秘网,我们立即给予删除!

    收起
    展开