欢迎来到第壹文秘! | 帮助中心 分享价值,成长自我!
第壹文秘
全部分类
  • 幼儿/小学教育>
  • 中学教育>
  • 高等教育>
  • 研究生考试>
  • 外语学习>
  • 资格/认证考试>
  • 论文>
  • IT计算机>
  • 法律/法学>
  • 建筑/环境>
  • 通信/电子>
  • 医学/心理学>
  • ImageVerifierCode 换一换
    首页 第壹文秘 > 资源分类 > DOCX文档下载
    分享到微信 分享到微博 分享到QQ空间

    工艺管理制度及考核办法.docx

    • 资源ID:1285618       资源大小:12.12KB        全文页数:4页
    • 资源格式: DOCX        下载积分:5金币
    快捷下载 游客一键下载
    账号登录下载
    三方登录下载: 微信开放平台登录 QQ登录
    下载资源需要5金币
    邮箱/手机:
    温馨提示:
    快捷下载时,如果您不填写信息,系统将为您自动创建临时账号,适用于临时下载。
    如果您填写信息,用户名和密码都是您填写的【邮箱或者手机号】(系统自动生成),方便查询和重复下载。
    如填写123,账号就是123,密码也是123。
    支付方式: 支付宝    微信支付   
    验证码:   换一换

    加入VIP,免费下载
     
    账号:
    密码:
    验证码:   换一换
      忘记密码?
        
    友情提示
    2、PDF文件下载后,可能会被浏览器默认打开,此种情况可以点击浏览器菜单,保存网页到桌面,就可以正常下载了。
    3、本站不支持迅雷下载,请使用电脑自带的IE浏览器,或者360浏览器、谷歌浏览器下载即可。
    4、本站资源下载后的文档和图纸-无水印,预览文档经过压缩,下载后原文更清晰。
    5、试题试卷类文档,如果标题没有明确说明有答案则都视为没有答案,请知晓。

    工艺管理制度及考核办法.docx

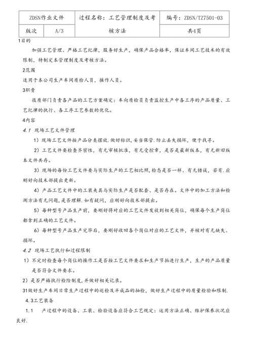
    ZDSN作业文件过程名称:工艺管理制度及考编号:ZDSN/TZ7501-03版次A/3核方法共4页1目的加强工艺管理、严格工艺纪律,服务好生产,确保产品合格率,保证车间工艺技术的有效限制,特制定本管理制度及考核方法。2范围适用于本公司生产车间质检人员,操作人员。3职贵技质部门负责各产品的工艺方案确定:车向质检员负责监控生产中各工序的产品质量、工艺纪律的执行、各工序工艺参数的优化。4内容4.1 现场工艺文件管理1)现场工艺文件按产品分类摆放.做好标识,妥当保管.防止丢失损坏,便于找寻。2)工艺文件要检查齐密性,有无审核批准,有无受控章,是否是最新版本,有无新旧版本文件共存。3)现场的每份工艺文件要与实际生产的工艺相比照,检态是否一样、有无错误,若有.应刚好向技术部提出更新。4)产品工艺文件中的工装夹具与实际生产是否配套、是否存在。文件中的加工方法和检测方法有无问题,是否理解.如有疑问,应刚好向技术部提出。5)每种型号产品生产前,要刚好将对应的工艺文件发放到相关岗位,确保每个生产岗位都拿到正确的工艺文件。6)每种型号产品生产完毕后,要刚好收回各个岗位对应的工艺文件,并核对有无缺失、损坏。4.2 现场工艺执行和过程限制1)不定时检查每个岗位的操作工是否按工艺文件要求和生产节拍进行生产,生产的产品质量是否符合文件要求。2)是否严格执行检险制度,并做好相关记录。31做好生产车间日常生产过程中的巡检及半成品的抽检,做好生产过程中的质量检验和限制.4.3工艺装备1.1 产过程中的设备、工装、检验设备应符合工艺规定:运用方法正确、维护保养状况应良好.2)工具、量具等放置整齐,按规定地点放置,防碰、防蚀。3)工装模具及其它生产设备应常常保持精度和良好的技术状态,满意生产技术须要。4)计量器具、检测装置应坚持周期检定,保持精度合格、标识清楚。5)设备应按要求进行定期检查、保养和保持记录。4.4 工作现场管理1)生产作业环境良好,具备便利、平安和整齐的操作平台和空间。2)工作场所整齐、整齐、道路畅通.在制品按定置管理要求摆放、现场生产有序.3)不合格品或待处理品应隔离放置,不得随意摆放、混渐摆放,并应有明显的标识。4)原材料、生产半成品流转过程的标识明确.4.5 人员管理1)检险人员应熟识标准要求,能依据要求进行检验2)刚好做好对新工人、1.人多岗的现场工艺培训和质量意识数化,关键岗位的操作工不能循急调换。3)对不良品分析的媒由措施要刚好落实相关职任岗位,结合不良品对操作工进行现场工艺教化,必要时再进行培训、考核。并对实行措施后相关岗位的产品质量迸行跟踪骏证,做好前后数据记录。4.6 不允许发生工伤事故和设备、产品质量事故。4.7 现场工艺更改、改班限制1)现场工艺文件更改后要核对更改的内容,核对更改有无审核批准。2文件更改后,如有更改前的半成品,要刚好隔樨,防止混消,并反馈技术质量部进行处理。3)文件更改如涉及到工艺方面,要刚好对操作工进行现场培训指导,驾歌正确的操作和检测方法。4)更改后生产的第一批产品,肯定要刚好核对、检查,全程跟踪,防止按更改前的文件生产.5)对工艺更改涉及到的全部文件必需更新,防止混用,严峻时可能出现康量事故。6)对工艺更改所涉及的更换、作废的文件,肯定要刚好收回旧版本文件,防止新旧文件共用。五、考核1、各岗位操作工负贲对本岗位工艺文件的保管工作,如有缺失,按10元/张考核。2、现场工艺文件展公司技术资料,未经允许严禁私自改动或带出公司,违者惩罚100元。3、各岗位操作员必需严格执行工艺纪律,在日常工艺纪律抽查时发觉造反工艺纪律者交由质。量部处理,依据工艺纪律考核制度惩罚。4、各工序工艺参数一经制定不得私自改动,如需改动或优化,必需通知现场工艺员,违者依据造成的后果严峻性惩罚50-200元.5、详细的考核扣分方法依据工艺管理制度考核表进行。修改记耒表序号修改单编号修改人更改标记更改处数更改日期

    注意事项

    本文(工艺管理制度及考核办法.docx)为本站会员(p**)主动上传,第壹文秘仅提供信息存储空间,仅对用户上传内容的表现方式做保护处理,对上载内容本身不做任何修改或编辑。 若此文所含内容侵犯了您的版权或隐私,请立即通知第壹文秘(点击联系客服),我们立即给予删除!

    温馨提示:如果因为网速或其他原因下载失败请重新下载,重复下载不扣分。




    关于我们 - 网站声明 - 网站地图 - 资源地图 - 友情链接 - 网站客服 - 联系我们

    copyright@ 2008-2023 1wenmi网站版权所有

    经营许可证编号:宁ICP备2022001189号-1

    本站为文档C2C交易模式,即用户上传的文档直接被用户下载,本站只是中间服务平台,本站所有文档下载所得的收益归上传人(含作者)所有。第壹文秘仅提供信息存储空间,仅对用户上传内容的表现方式做保护处理,对上载内容本身不做任何修改或编辑。若文档所含内容侵犯了您的版权或隐私,请立即通知第壹文秘网,我们立即给予删除!

    收起
    展开