欢迎来到第壹文秘! | 帮助中心 分享价值,成长自我!
第壹文秘
全部分类
  • 幼儿/小学教育>
  • 中学教育>
  • 高等教育>
  • 研究生考试>
  • 外语学习>
  • 资格/认证考试>
  • 论文>
  • IT计算机>
  • 法律/法学>
  • 建筑/环境>
  • 通信/电子>
  • 医学/心理学>
  • ImageVerifierCode 换一换
    首页 第壹文秘 > 资源分类 > DOCX文档下载
    分享到微信 分享到微博 分享到QQ空间

    儿童少年卫生学第八版复习资料.docx

    • 资源ID:1284938       资源大小:34.03KB        全文页数:20页
    • 资源格式: DOCX        下载积分:5金币
    快捷下载 游客一键下载
    账号登录下载
    三方登录下载: 微信开放平台登录 QQ登录
    下载资源需要5金币
    邮箱/手机:
    温馨提示:
    快捷下载时,如果您不填写信息,系统将为您自动创建临时账号,适用于临时下载。
    如果您填写信息,用户名和密码都是您填写的【邮箱或者手机号】(系统自动生成),方便查询和重复下载。
    如填写123,账号就是123,密码也是123。
    支付方式: 支付宝    微信支付   
    验证码:   换一换

    加入VIP,免费下载
     
    账号:
    密码:
    验证码:   换一换
      忘记密码?
        
    友情提示
    2、PDF文件下载后,可能会被浏览器默认打开,此种情况可以点击浏览器菜单,保存网页到桌面,就可以正常下载了。
    3、本站不支持迅雷下载,请使用电脑自带的IE浏览器,或者360浏览器、谷歌浏览器下载即可。
    4、本站资源下载后的文档和图纸-无水印,预览文档经过压缩,下载后原文更清晰。
    5、试题试卷类文档,如果标题没有明确说明有答案则都视为没有答案,请知晓。

    儿童少年卫生学第八版复习资料.docx

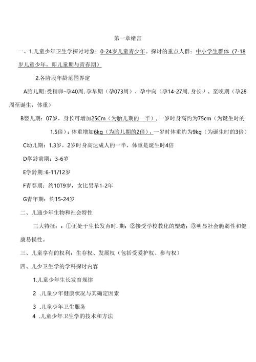
    第一章绪言一、1.儿童少年卫生学探讨对象:0-24岁儿童青少年。探讨的重点人群:中小学生群体(7-18岁儿童少年,即儿童期与青春期)2.各阶段年龄范围界定A胎儿期:受精卵-孕40周,孕早期(孕073周)、孕中向(孕14-27周,身长)、至晚期(孕28周至诞生,体重)B婴儿期:07岁,身长可增加25Cm(为胎儿期的一半),一岁时身高约为75cm(为诞生时的1.5倍):体重增加6kg(为胎儿期的2倍),一岁时体重约为9kg(为诞生时的3倍)C幼儿期:1.3岁,2岁时身高达成人的一半,体重是诞生时4倍D学龄前期:3-6岁E学龄期:6-11/12岁F青春期:约10T9岁,女比男早1-2年G青年期:约15-24岁二、儿通少年生物和社会特性三大特征:正处于生长发育时.期:接受学校教化的塑造;明显社会脆弱性和健康易损性。三、儿童享有的权利:生存权、发展权(包括受爱护权、参与权)四、儿少卫生学的学科探讨内容1.儿童少年生长发育规律2 .儿童少年健康状况与其确定因素3 .儿童少年卫生服务4 .儿童少年卫生学的技术和方法五、重要理论:三级预防理论、生物-心理-社会医学模式与生态健康观、生命周期理论第二章儿童少年生长发育概述一、生长发育概念1 .生长:指细胞的繁殖、增大和细胞间质增加,表现为组织、器官、身体各部以至全身大小、长短、重量和化学组成成分的变更。包含形态生长和化学生长。量变。2,发育:指身体组织、器官和各系统功能上的不断分化和完善过程,包括“身”(体格、体力)、“心”(心理、心情、行为等)两个密不行分的方面。一一质变。3 .成熟I指生长和发育达到一个相对完备的阶段,个体在形态、生理功能、运动实力和心理-行为等方面达到成人水平,具备独立生活和生养下一代的实力。成熟度:专指某一特定生长发育指标当时达到的发育水平占成人水平的白分比。生长长期趋势:是指19世纪以来,尤其是其次次世界大战后,发达国家全面出现的儿童少年群体身材一代比一代长得高、性发育提前、成年身高逐步增长的趋势,是近150年来人类生物学领域最突出的现象。缘由:遗传和环境主要表现:新生儿的体长和体重增加儿童平均身高增加,身高停止增加年龄提前.,成人身高水平增加性成熟提前(如月经初潮提前)其他:脑重量:第一恒磨牙:骨龄二、生长发育指标体系(一)体格发育指标体格发育通常是指身体外部形态的发育,是人体整体发育的重要方面。体格发育有许多测量指标,大体归为三类,即纵向测量、横向测量和重量测量。1 .纵向测量:3岁前身长、顶将长、坐高;学龄期有身高、坐高、上/下肢长、手长、足长2 .横向酒量:包括国度和径长3 .重量测量,主要是体重4 .体格发育派生指标(二)体能发育指标体能是健康概念的重要延长,用以全面、精确评价人体的生理功能和健康状况。1 .生理功能指标:心血管功能、肺功能、肌力发育2 .运动实力指标I力气、耐力、速度、灵敏性、柔韧性3 .体能发育的派生指标:体重肺活量指数、布兰奇心功能指数(BI)=心率*(收缩压+舒张压)/100(三)心理行为发育指标1 .认知实力指标I感知、记忆、留意、思维、执行功能2 .心情状态指标3 .特性发育指标4 .社会适应实力指标三、儿或少年生长发育一般规律(一)阶段性与连续性的统一长率高于身高增长率2 .相对稳定期:身高每年约增长5-7Cnb体重增加2-3kg3 .其次生长突增期I身高突增高峰PHV起先年龄(女9-11,男11-13)突增高峰年身高一年10T4cm,体重8-1Okg4 .生长停滞期身高突增高峰PHV:个体的身高增长速度达到最大的时期(女:11T3岁,男:1375),常作为一种标记青春期各种征象的发育依次。意义:补充适当的养分;保证足够的睡眠;保证足够的熬炼。(二)身体比例变更横向身体比例指标:胸围/身高、肩宽/盆宽、BM1.纵向身体比例指标:身高坐高指数=坐高/身高、下肢长指数I=(身高-坐高)/身高*100%、下肢长指数H=(身高-坐高)/坐高*100%身体增长比例:头演(一倍)、期干(两倍)、上肢(三倍)、下肢(四倍)(三)体型变更:内胚层体型(肥)、中胚层体型(中等)、外胚层体型(痢)二、儿意少年体能发育特点:(一)不均衡性:心率随年龄增加而渐渐下降,新生儿130次/分,4-5岁100次/分:最大吸氧量是个体循环系统氧转运实力的标记,肯定值随年龄增长而渐渐上升,青春后期达最高峰(一)阶段性:学龄期有4个阶段表现:快速增长(男6-14、女6-12)、慢速增长(男15-18、12-16)、复原性增长(女16-18)、稳定阶段(男19-25、女19-22)(三)不平衡性:肌力发育的不平衡性尤其明显:四肢早于躯干,躯干大肌群早于小肌群(四)性别特征三、儿意少年体力活动作用I促进心肺和代谢功能促进肌肉力气发育提高骨矿物质含量和骨密度。四、J1.Jt少年体成分发育:包括体脂重(FM)和瘦体重(1.BM)(体脂发育的性别年龄差异:在儿童期,男女童体脂均出现下降。进入青春期,对于女童主要是大量FM的增加。总的来说O20岁女童体脂含量均高于男童。二)瘦体重发育的性别年龄差异:从生命早期男孩就有更高的瘦体重;儿童期,男孩仍较女孩有明显较多的瘦体重增长:进入青春期,男孩主要变现为瘦体重增加,10-20岁增加高达30kg.女孩仅为男孩一半。五、脑发育胎儿期的最终3个月和婴儿诞生后头两年被称作“大脑发育加速期”。青春期大脑发育的时间依次:额叶、枕叶的初级感觉运动皮质一一小脑一一顶枕叶一一额叶皮质下中枢一一额叶的执行功能、留意限制有关功能区。海马扩大只发生在女通,杏仁核体积增大只发生在男意.第四章儿童少年心理行为发育一、认知实力发育皮亚杰的认知发展阶段论Ia感知运动阶段(0-2岁)特征:以基本感知和动作作为适应世界的主要方式;包括反射练习、动作习惯、有目的的动作、图式的协调、感觉动作、才智综合六个时期b前运算阶段(3-7岁)特征:思维具有刻板性和不行逆性C详细运算阶段(8T1岁)特征:思维具有可逆性和守恒性d形式运算阶段(逻辑运算阶段)(12岁-成人)特征:抽象、系统、稳定的逻辑思维,思维有全面性和深刻性二、思维发展过程:直觉行动思维(婴儿期)一一详细形象思维(学龄前期)一.侬一抽象逻辑思维(学龄期)一一抽象逻辑思维占优势地位(青春期)三、A少年特性与社会化发展(一)气质:是个体之间表现出来的不同行为方式,是个体对环境应答过程中伴有心情表现的行为方式。(个体诞生后最早表现出来的一种较明显而稳定的个体特征)气质类型:托马斯和切斯对婴儿气质的分类a.平易型(占40%):脾气平和,心情极为主动,易接受新事物和不熟识的人b.困难型(占10%):大哭大闹,耐性,促使适应性提高c.缓慢型(占15%):宁静,激励尝试,提高适应实力d.中间型(占30%):具有稳定性和可变性级记忆(数分至数年)第三极记忆(不易被遗忘)2.神经内分泌调整:(1)中枢神经递质:乙酰胆碱神经冲动的突触传递作用5-羟色胺内抑制作用,使留意力集中,参与记忆痕迹再现肾上腺素使大脑皮质全面兴奋去甲肾上腺素一一维持大脑的觉醒状态(2)内分泌激素:血管惊慌素加速学习,延长记忆促肾上腺皮质素一一参与选择性留意脑啡肽、内啡肽一一调整心情良好,加强记忆生长激素一一儿童发育早期促进记忆水平(二)大脑皮层功能活动特征与其卫生意义1.始动调整:大脑皮层在工作刚起先时工作实力水平较低,经启动过程渐渐提高。在学日、学周、学年起先时均可见到。卫生意义:教学过程应留意按部就班,渐渐增加工作难度。2 .优势法则:指从大量刺激中,选择少量刺激在大脑皮层形成优势兴奋灶,大脑皮层的其他部位处于抑制状态。卫生意义:利用优势法则提高学习效率;儿少优势兴奋灶易消逝,有意留意不能长久,每节课时间长短应考虑受教化儿童的年龄特点。3 .动力定型:当身体内外条件刺激按肯定依次重复多次后,大脑皮层上与此有关神经环路被固定下来,形成所谓的“习惯”»这种在肯定条件下形成,按肯定依次、强弱而配置、构成的短哲神经联系,称动力定型。分为三个时相:第一个是兴奋过程扩散:其次个是兴奋过程渐渐集中;第三个是动力定型的巩固、I型和II型是志向的神经类型,III型和IV型都属于不良状况.2 .学周变更:周一工作实力不高f周二起先Tf周三达高峰f以后渐渐I;或在周末前由于终末激发一工作实力略有回升。3 .学期、学年变更I第一学期前半段不高一第一学期后半段t达高峰(第一次高峰)一寒假前常常可见“终末激发”现象-其次学期起先,又出现一次高峰,但峰值低于第一学期,以后便渐渐I-其次学期末(学年末,暑假前)降到全学年的最低点。(四)影响脑力工作实力因素,年龄、性别、健康状况、遗传、学习动机和看法、学习爱好、学习和生活条件、心情和情感因素(五)学习负荷评价1 .基本概念:(1)学习负荷是指学习时脑力工作的强度和时间评价指标:学习时间探讨学习负荷的目的是制定学习负荷卫生标准和评价作息制度卫生,与时发觉早期疲惫,实行措施,防止慢性疲惫的发生。(2)疲惫:在过强、过猛的刺激,或强度不大但持续长时间作用下,大脑皮层细胞功能耗损超过限度而引起的爱护性抑制现象:(3)疲乏:是人的主观感受。(年龄越小,疲惫与疲乏越不同步)(4)过劳:慢性疲惫,因长期学习负荷过重而引起,属病理状况。(疲乏、过劳均不宜作为制订学习负荷卫生标准的依据)2 .学习疲惫的表现:3 .自由活动时间:4年以下11.5小时,4年级至中学1.52.5小时4 .儿童少年作息制度的基本原则:依据大脑皮层的功能活动特点和脑力工作实力变更规律,合理支配活动和休息的交替;适合不同年龄和健康状况的儿童少年的须要;既能满意学习须要,又能满意生理须要;学校和家庭的作息制度相互协调统一:作息制度一经确定,不要轻易变更:二、体育卫生(一)体育熬炼对儿童青少年身心健康的影响1 .体育熬炼对身体素养的影响2 .体育熬炼对心理素养的影响(一)卫生要求和基本原则1 .适合年龄、性别和健康状况的特点身体素养发展的各敏感年龄段:68岁(平衡)一一912岁(仿照、反应速度)1012岁(协调性、灵敏性、柔韧性、节奏)1416岁(速度)一1317岁(力气)一一1618岁(耐力)2 .培育学生对体育熬炼的爱好和习惯3 .按部就班4 .全面熬炼5 .要有打算活动和整理活动6 .运动与休息适当交替(三)合理组织体育课1 .体育课运动负荷与课程的强度、密度(30%40%)、运动持续时间亲密相关。2 .体育课的结构:起先部分、打算部分、基本部分、结束部分3 .靶心率是指达到最大运动强度60%70%时的心率。打算部分:80130次/分,基本部分:130180次/分,结束部分:12090次/分,(四)合理组织课外体育活动业余体育熬炼支配:911岁:1-2次,每次1小时1215岁:2-3次,每次I-1.5小时1618岁:3-4次,每次2小时五学校体育的医务监督1 .健康分组:基本组(全部依据教学大纲进行)、打算组(进度放慢、活动强度减小)、特殊组(暂免体育熬炼或适度开展体育活动)2 .体育熬炼时间:中小学生每天平均不少于1小时第十六章学校教化教学设施与设备卫生-、学校敦化教学设施卫生<-)校址与教学用房的卫生要求

    注意事项

    本文(儿童少年卫生学第八版复习资料.docx)为本站会员(p**)主动上传,第壹文秘仅提供信息存储空间,仅对用户上传内容的表现方式做保护处理,对上载内容本身不做任何修改或编辑。 若此文所含内容侵犯了您的版权或隐私,请立即通知第壹文秘(点击联系客服),我们立即给予删除!

    温馨提示:如果因为网速或其他原因下载失败请重新下载,重复下载不扣分。




    关于我们 - 网站声明 - 网站地图 - 资源地图 - 友情链接 - 网站客服 - 联系我们

    copyright@ 2008-2023 1wenmi网站版权所有

    经营许可证编号:宁ICP备2022001189号-1

    本站为文档C2C交易模式,即用户上传的文档直接被用户下载,本站只是中间服务平台,本站所有文档下载所得的收益归上传人(含作者)所有。第壹文秘仅提供信息存储空间,仅对用户上传内容的表现方式做保护处理,对上载内容本身不做任何修改或编辑。若文档所含内容侵犯了您的版权或隐私,请立即通知第壹文秘网,我们立即给予删除!

    收起
    展开