欢迎来到第壹文秘! | 帮助中心 分享价值,成长自我!
第壹文秘
全部分类
  • 幼儿/小学教育>
  • 中学教育>
  • 高等教育>
  • 研究生考试>
  • 外语学习>
  • 资格/认证考试>
  • 论文>
  • IT计算机>
  • 法律/法学>
  • 建筑/环境>
  • 通信/电子>
  • 医学/心理学>
  • ImageVerifierCode 换一换
    首页 第壹文秘 > 资源分类 > DOCX文档下载
    分享到微信 分享到微博 分享到QQ空间

    【安全积分制】车间职工安全积分管理制度(9页).docx

    • 资源ID:1280488       资源大小:64.40KB        全文页数:9页
    • 资源格式: DOCX        下载积分:5金币
    快捷下载 游客一键下载
    账号登录下载
    三方登录下载: 微信开放平台登录 QQ登录
    下载资源需要5金币
    邮箱/手机:
    温馨提示:
    快捷下载时,如果您不填写信息,系统将为您自动创建临时账号,适用于临时下载。
    如果您填写信息,用户名和密码都是您填写的【邮箱或者手机号】(系统自动生成),方便查询和重复下载。
    如填写123,账号就是123,密码也是123。
    支付方式: 支付宝    微信支付   
    验证码:   换一换

    加入VIP,免费下载
     
    账号:
    密码:
    验证码:   换一换
      忘记密码?
        
    友情提示
    2、PDF文件下载后,可能会被浏览器默认打开,此种情况可以点击浏览器菜单,保存网页到桌面,就可以正常下载了。
    3、本站不支持迅雷下载,请使用电脑自带的IE浏览器,或者360浏览器、谷歌浏览器下载即可。
    4、本站资源下载后的文档和图纸-无水印,预览文档经过压缩,下载后原文更清晰。
    5、试题试卷类文档,如果标题没有明确说明有答案则都视为没有答案,请知晓。

    【安全积分制】车间职工安全积分管理制度(9页).docx

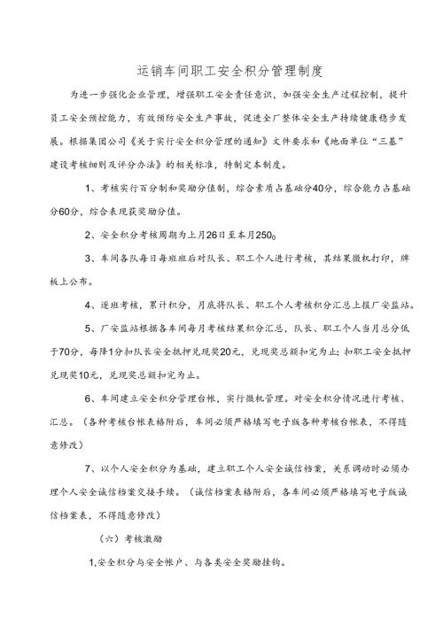
    运销车间职工安全积分管理制度为进一步强化企业管理,增强职工安全责任意识,加强安全生产过程控制,提升员工安全预控能力,有效预防安全生产事故,促进全厂整体安全生产持续健康稳步发展。根据集团公司关于实行安全积分管理的通知文件要求和地面单位“三基”建设考核细则及评分办法的相关标准,特制定本制度。1、考核实行百分制和奖励分值制,综合素质占基础分40分,综合能力占基础分60分,综合表现获奖励分值。2、安全积分考核周期为上月26日至本月25003、车间各队每日每班班后对队长、职工个人进行考核,其结果微机打印,牌板上公布。4、逐班考核,累计积分,月底将队长、职工个人考核积分汇总上报厂安监站。5、厂安监站根据各车间每月考核结果积分汇总,队长、职工个人当月总分低于70分,每降1分扣队长安全抵押兑现奖20元,兑现奖总额扣完为止;扣职工安全抵押兑现奖10元,兑现奖总额扣完为止。6、车间建立安全积分管理台帐,实行微机管理。对安全积分情况进行考核、汇总。(各种考核台帐表格附后,车间必须严格填写电子版各种考核台帐表,不得随意修改)7、以个人安全积分为基础,建立职工个人安全诚信档案,关系调动时必须办理个人安全诚信档案交接手续。(诚信档案表格附后,各车间必须严格填写电子版诚信档案表,不得随意修改)(六)考核激励1,安全积分与安全帐户、与各类安全奖励挂钩。2、安全积分要与各类安全评比挂钩,先进工作者、劳动模范要优先从安全积分高的职工中产生。3、安全积分要与干部选拔聘任挂钩,班长选拔要优先从班组安全积分高的职工中产生;副队长选拔要优先从安全积分高的班长中产生,队长选拔要优先从安全积分高的副队长中产生,副主任选拔要优先从安全积分高的队长中产生。选煤厂安全积分管理队长考核标准序号考核项目专核内容分值扣分小项辨分合计得分济合素质(若础分40分)学历初中得6分,充中再7分.大专存8分,本科以上得10分.技术双称专业助理工整郎得7分,专业工兴师得8分,专业点级工程卿律10分职业等级中级工裨6分,高级工杏7分.技布再8.普圾推年得10分.工种岗位生产向低律IO分.tfiM10分.-潺合能力T砒分60分,扣完为止安全生产1 .不认真国税召开班前会一次扣5分.2 .未按时完成生产.工作任务扣5分3 .出现一次不合格产品扣IO分4 .本人或本附职工发生一起轻伤以上事故,扣60分.5 .本队所管辖机电设&发生一起二级以上至伤七事故扣60分;培训教育1.不认真鼠税务日一息一次扣5分.2,不按时春加车同、厂.公司安全塔削一次扣10分.“三基”建设1.不认其横行“三Ir建设相关地*融度一次.扣5分.2,未按班殂管理杯碰板开Ria殂珑说克亮活动一秋扣5分行先规范1.有道章指拐一次扣3。分.2.本队发生一名产力“三世”扣20分.发生一名一较,扣10分.除患排查治理不严格执行厂施思棒查沿理创度,安全BS息没有做到得合管理一条扣5分.事故但控不严格坦纸事效防范罢烫一次扣10分.应急技援不多m应急激缓培W演练一次扣5分。职业僮康防护不认真迎灰木风阳工穿以使用好劳动保护用品一人次扣5分.劳动纪律本人迅刑期迟一次扣IO分.本从Q有1人次迟到军迟扣5分.-*潺合表现(奖励分)安全如识竟秉枳般0加厂.上级缎织的安全知识竞赛,一次卖睛5分.JR得前三名的.分别奖SH0.7.5分.安金合理化建议每月巽一未安全合琰化徙议奖弱3分.技术比武枳援您加厂.上扬组织的技术比武.一次奖助5分.取得。三名的,分别奖出107.5分.技术创新我一项创新成果,我得.上鞅夹用.笑Si8.IO分.劳动模范康行厂.上卷劳动模范或安全标兵和号奖的8.IO分.优秀.先进工作者京,厂.上坡安金先进工作考荚厨5、8分.见义勇为衣秀厂.上级及政府每门谏发的史义勇为证书.奖®15.20分.合计运销车间安全积分管理职工考核标准序号考核项目考核内容分值扣分小项得分合计得分徐合索质(基础分40分)学历切中得6分.离中存7分.大专讲8分.本料以上野10分,技术职称守业助理工程师得17分.专业工桎师得18分.专业高圾工程师得20分.职业等级中级工存16分.ttXS17,枚体得18分.高统枚体存20分.(与技术R再项康一)工种岗位1A(把指标)10.<M8分。潺合能力(筮母分60分,扣先力止)安全生产1 .不认真步却班前会(玩手机.交头接耳)一次扣5分2 .末按时光戊生产.工作任务扣5分3 .把指标归位出现一次不合格产品(以祖计)扣10分4 .本人发生一起经伤以上事故.扣60分.5 .本出位机电&善发生一起二级以上*伤亡事故扣60分;培训敷丙k不认真学习记录善日一JS一次扣5分.2.不技时参加车耳.公句安全培训一次扣10分.“三基”建设1.不认真执行“三Jr速设相关貌章制度一次.扣5分。2,未按要求您与题牌谀克寓话动一项次扣5分行为规范1.有逢奉黑作一次扣30分,2,发生一次产直三连”相20分,发生一次一受“三也”出10分.除患片查治理不能及时排查本向位安全*生产,机电设备除号造成事故机车械尸手性扣10-30.事故Si控不产格地坂事故防范到施一次扣10分.应急救援不参m应急敖援培如演陈一次扣5分.职业健第昉护不甲Itft用好劳动保护用品一人次扣5分.劳动纪律迟到早迟扣5分.酒后上的.班中饮酒勒令回家扣30分,打架斗殴-30分.1潺合表现(奖励分)安全知识竞赛积援爹加厂.上级缎织的安全知识竞赛.一次英SVS分.取薄*三名的.分别奖的10.7.5分.安金合理化建议每月更一爰安全今理化建议奖SV3分.技术比武积被参加厂.上圾组织的技术比武.一次奖助5分.取海食三名的.分别奖S10.7.5分.岗位表现每天均能主动本岗住工作月契010分,主动力与队组特时狂枭.主动参用火会区俎*用等问嶷年次奖助5分.技术创能Ir一项创新成果,我得厂.上段灵劭.美SJ8.10分.劳动模范取军厂.上坡劳动模花成安全标兵郁号家SJB.10分.优秀.先进工作者JR甚厂.上坡安金先迸工作者荚厨5、8分.见义勇为衣存厂.上级及政府也门蒙发的S1.义勇为证书,英卧15.2D分.合计车间安全积分管理逐班考核队长台帐(记录)年月日综合素质(应得40分)综合能力(应得60分)综合表现合计实if分再分旗国*鼻分扣分原因奖励分值奖黝原因制表人:车间主任:车间队安全积分管理逐班考核职工台帐(记录)年月日综合素质(位得40分)综合能力(应得60分)综合表现合计实海分程分原因实再分扣分原国美励分值其S原因车间主任:制表人:车间安全积分管理考核队长逐月汇总台帐年度月份合计1月2月3月-1f1.5月6月Tf1.8月9月10月11月12月实分圻百分实分折百分安港分Sr百分折百实潘分实得分实春分r百分实得分分实再分Sr百分实i分制表人:车间主任:车间队安全积分管理考核职工逐月汇总台帐年度f1.份合计1月2月3月-1f1.5月6月Tf1.8月9月10月11月12月实分圻百分实分折百分安港分Sr百分折百实潘分实得分实春分r百分实得分分实再分Sr百分实潘分

    注意事项

    本文(【安全积分制】车间职工安全积分管理制度(9页).docx)为本站会员(p**)主动上传,第壹文秘仅提供信息存储空间,仅对用户上传内容的表现方式做保护处理,对上载内容本身不做任何修改或编辑。 若此文所含内容侵犯了您的版权或隐私,请立即通知第壹文秘(点击联系客服),我们立即给予删除!

    温馨提示:如果因为网速或其他原因下载失败请重新下载,重复下载不扣分。




    关于我们 - 网站声明 - 网站地图 - 资源地图 - 友情链接 - 网站客服 - 联系我们

    copyright@ 2008-2023 1wenmi网站版权所有

    经营许可证编号:宁ICP备2022001189号-1

    本站为文档C2C交易模式,即用户上传的文档直接被用户下载,本站只是中间服务平台,本站所有文档下载所得的收益归上传人(含作者)所有。第壹文秘仅提供信息存储空间,仅对用户上传内容的表现方式做保护处理,对上载内容本身不做任何修改或编辑。若文档所含内容侵犯了您的版权或隐私,请立即通知第壹文秘网,我们立即给予删除!

    收起
    展开