欢迎来到第壹文秘! | 帮助中心 分享价值,成长自我!
第壹文秘
全部分类
  • 幼儿/小学教育>
  • 中学教育>
  • 高等教育>
  • 研究生考试>
  • 外语学习>
  • 资格/认证考试>
  • 论文>
  • IT计算机>
  • 法律/法学>
  • 建筑/环境>
  • 通信/电子>
  • 医学/心理学>
  • ImageVerifierCode 换一换
    首页 第壹文秘 > 资源分类 > DOCX文档下载
    分享到微信 分享到微博 分享到QQ空间

    XXX县中小学生趣味乒乓球比赛方案.docx

    • 资源ID:1280317       资源大小:8.98KB        全文页数:3页
    • 资源格式: DOCX        下载积分:5金币
    快捷下载 游客一键下载
    账号登录下载
    三方登录下载: 微信开放平台登录 QQ登录
    下载资源需要5金币
    邮箱/手机:
    温馨提示:
    快捷下载时,如果您不填写信息,系统将为您自动创建临时账号,适用于临时下载。
    如果您填写信息,用户名和密码都是您填写的【邮箱或者手机号】(系统自动生成),方便查询和重复下载。
    如填写123,账号就是123,密码也是123。
    支付方式: 支付宝    微信支付   
    验证码:   换一换

    加入VIP,免费下载
     
    账号:
    密码:
    验证码:   换一换
      忘记密码?
        
    友情提示
    2、PDF文件下载后,可能会被浏览器默认打开,此种情况可以点击浏览器菜单,保存网页到桌面,就可以正常下载了。
    3、本站不支持迅雷下载,请使用电脑自带的IE浏览器,或者360浏览器、谷歌浏览器下载即可。
    4、本站资源下载后的文档和图纸-无水印,预览文档经过压缩,下载后原文更清晰。
    5、试题试卷类文档,如果标题没有明确说明有答案则都视为没有答案,请知晓。

    XXX县中小学生趣味乒乓球比赛方案.docx

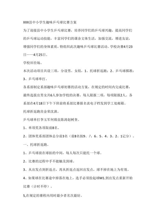
    XXX县中小学生趣味乒乓球比赛方案为了迎接县中小学生乒乓球比赛,培养同学们的乒乓球兴趣,提高同学们的乒乓球运动技能,丰富同学们的课余文体生活,加强交流,增进友谊,增强同学们的身体素质,特组织此次趣味乒乓球比赛活动。学校决赛4月23日4月25日。学校田径场。本次活动项目共设三项,分设男、女组,1、托球折返跑;2、乒乓球掷准:3、乒乓球单打。各系部制定系部趣味乒乓球初赛的活动方案,在规定的时间内完成比赛,最终选拔出男女共6人参加学校的决赛,每人限报二项,每项限报2人。各系部在4月18日下午下班前将系部比赛报名表电子档发到学工处邮箱。托球折返跑房金荣沈滇。乒乓球单打李玉军何绵良陈涛赵树奎。1、单项奖各项取前8名。2、团体奖系部团体总分前3名(前8名按9、7、6、5、4、3、2、1记分)。一、托球折返跑。1、乒乓球放在球拍的中间,每人每次只能托一个球。2、比赛的过程中手不能触及到球。3、从出发点到折返点,再从折返点返回出发点,球不掉在地上为有效。4、如果球在比赛途中掉落在地上,选手必须捡起球M1.到出发点重新开始比赛(计时不停)。5,在规定的赛程内用时最少者名次最好。1、起掷线处放一装有20粒乒乓球的塑料盆,距起掷线3米处放一空塑料水桶。2、比赛开始前选手站在起掷线后,裁判发出比赛开始的信号后,比赛方为开始,比赛过程中,选手的脚不能踩到或越过起掷线。3、选手必须先用一手连续向塑料水桶投掷10粒乒乓球,再换另一手继续投掷,允许多球同时出手。4、如果投入桶的乒乓球反弹到地上,则这个球为无效球。5、比赛时间为60杪,以投进桶中的有效乒乓球个数决定名次,个数多者名次列前。如果投入桶中的有效乒乓球数量相同无法判断名次,则相关人每人用任意手再投一球,直至决出名次。(一)选择方位和发球权。每场比赛开始前,由双方选手用抽签的方法选择方位和发球、接发球。中签者有选择方位和发球、接发球权。如中签者选择发球或接发球,对方则选择方位;如中签者选择方位,对方则选择先发球或接发球。(二)练球。一场比赛开始前,选手有权在比赛开始的球台上练球2分钟。(三)正当发球。1、发球时,球应放在不持拍手掌上,手掌应静止、张开、伸平、四指并拢,拇指F1.然张开。2、球停留在静止的不持拍手掌上的最后一刻,直到发球时击球,不持拍手和球以及整个球拍,应始终高于球台水平而。3,发球员只能手向上抛球,不得使球旋转,使球从手掌向上直抛,至少抛到离不持拍手手掌上16厘米。4、当球从抛起的最高点降落时,发球员才能击球,并使球首先触及发球员台区,然后宜接越过或绕过球网,接球员台区。(四)胜败评定。1、一局比赛:在一局比赛中,先得11分为胜方,但打到10平以后,必须先得2分者胜方。2、一场比赛:规定为三局两胜。比赛采用抽签单淘汰制。系部:组别:负责人:手机号码:

    注意事项

    本文(XXX县中小学生趣味乒乓球比赛方案.docx)为本站会员(p**)主动上传,第壹文秘仅提供信息存储空间,仅对用户上传内容的表现方式做保护处理,对上载内容本身不做任何修改或编辑。 若此文所含内容侵犯了您的版权或隐私,请立即通知第壹文秘(点击联系客服),我们立即给予删除!

    温馨提示:如果因为网速或其他原因下载失败请重新下载,重复下载不扣分。




    关于我们 - 网站声明 - 网站地图 - 资源地图 - 友情链接 - 网站客服 - 联系我们

    copyright@ 2008-2023 1wenmi网站版权所有

    经营许可证编号:宁ICP备2022001189号-1

    本站为文档C2C交易模式,即用户上传的文档直接被用户下载,本站只是中间服务平台,本站所有文档下载所得的收益归上传人(含作者)所有。第壹文秘仅提供信息存储空间,仅对用户上传内容的表现方式做保护处理,对上载内容本身不做任何修改或编辑。若文档所含内容侵犯了您的版权或隐私,请立即通知第壹文秘网,我们立即给予删除!

    收起
    展开