欢迎来到第壹文秘! | 帮助中心 分享价值,成长自我!
第壹文秘
全部分类
  • 幼儿/小学教育>
  • 中学教育>
  • 高等教育>
  • 研究生考试>
  • 外语学习>
  • 资格/认证考试>
  • 论文>
  • IT计算机>
  • 法律/法学>
  • 建筑/环境>
  • 通信/电子>
  • 医学/心理学>
  • ImageVerifierCode 换一换
    首页 第壹文秘 > 资源分类 > DOCX文档下载
    分享到微信 分享到微博 分享到QQ空间

    医院DRG智能管理软件技术参数.docx

    • 资源ID:1271807       资源大小:18.45KB        全文页数:7页
    • 资源格式: DOCX        下载积分:5金币
    快捷下载 游客一键下载
    账号登录下载
    三方登录下载: 微信开放平台登录 QQ登录
    下载资源需要5金币
    邮箱/手机:
    温馨提示:
    快捷下载时,如果您不填写信息,系统将为您自动创建临时账号,适用于临时下载。
    如果您填写信息,用户名和密码都是您填写的【邮箱或者手机号】(系统自动生成),方便查询和重复下载。
    如填写123,账号就是123,密码也是123。
    支付方式: 支付宝    微信支付   
    验证码:   换一换

    加入VIP,免费下载
     
    账号:
    密码:
    验证码:   换一换
      忘记密码?
        
    友情提示
    2、PDF文件下载后,可能会被浏览器默认打开,此种情况可以点击浏览器菜单,保存网页到桌面,就可以正常下载了。
    3、本站不支持迅雷下载,请使用电脑自带的IE浏览器,或者360浏览器、谷歌浏览器下载即可。
    4、本站资源下载后的文档和图纸-无水印,预览文档经过压缩,下载后原文更清晰。
    5、试题试卷类文档,如果标题没有明确说明有答案则都视为没有答案,请知晓。

    医院DRG智能管理软件技术参数.docx

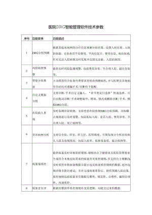
    医院DRG智能管理软件技术参数序号功能菜单功能描述1DRG分组预测根据其临床病例的诊疗信息预测分组结果,反馈入组结果、入组的依据,支持杳君平均费用、平均住院日、费用信息、相应权重:针对无法入组病例及时发现并反绩无法能、入组的原因。2风险病例预警提供实时风险监测预警,包括费用异常、不合理入院、超长住院等。3智能分组推荐主动推荐符合医保付费要求更优质预测病组,并与医期及其他病历自动比对遗漏手术/诊断给予提醒。4自定义模拟分组支持诊断/手术自定义输入,“章节类亚目选择”快速选择,可自由拖动诊断/手术调整版序,增加、修改或删除诊断/手术,模拟DRG分组。5在院病人杳询实时监测在院病例,支持查看在院病例DRG分组预测,并按雕点规则进行实时预警,包括低标入院、是否入组、焚用异常、不合理入院、死亡病例等。6异常病例分析支持以全院、科室、科主任、医师维度,可视化统计分析在院病人入组及违规情况,包括入组率、病种毒盖度、疑点病例等。7病案端质控提供病案实时审核质控规则,规则结合卫健要求及医院管理要求,生成符合本地实际需求的病案首页质控规则,并支持自主增删改:实时质控审核病案数据并提示违反病案质控规则的数据,返回违规详情并提出建议:并在完成病案质控后,提供预测入组结果.质控规则包括病案首页数据完整性、规范性、合理性、编码合理性、内涵质控。8制案首页评根据结整清单质控规则库及其逻辑,对提交过来的数据分进行A1.运算,给予病案首页评分结果。9病案首页查询提供院内病案首页汇总管理,支持按入组结果、费用异常、死亡病例、重点疾病分类查看病案首页,支持下粘查看病案首页详情,包含每份病例DRG分组信息、质控结果。IO问题病案查询针对系统质控的问题葫案首页统一管理查询编辑,支持按照编码问题和非编码问题分类查询。11病案质址分析依据病案首页数据质控及评分,以全院、科室、病区、医师维度分析首页质量及其趋势,提供病案等级分度、扣分项数据分布及科室质量排行,通过有效数据分析帮助医院提高病案首页质量。12病案侦控分析以全院、科室、病区、医师维度,对病案首页违规情况统计分析,细化到违规病案情况、各数据项违规病案、违规项分布等进行质控分析。13结算清单质控根据规则结合行业要求及医院管理要求,生成符合本地实际衙求的结算清单质控规则,支持进行自主增SH改:自动对病案首页生成的结算清单数据实时审核质控,返回违规详情并提出建议。质控规则包括结算消总数据完整性、规范性、合理性、编码合理性、内涵质控。14结算清单查询提供院内结算清单汇总管理,支持按入组结果、死亡病例、高低倍率病例、大60天进行筛选,支持下站查看结算消总详情,包含每份病例DRG分组信息、质控结果。15问题清单杳询针对系统质控的问即结算清单统一管理隹询编辑,支持按照编码问题和非编码问题分类查询。16清单质控分析以全院、科室、病区、医师维度,支持选定时间范围内结尊清单质控结果分析,细化到违规结算清单数、各数据项违规病案、违规项分布等。17结算清单审核医院质控人员可以对结算清单数据进行审核,完成审核后可用于上传侯保管理部门,对审核不通过清单进行退回货任人操作。18结算清单复议针对如向倍率、危盘抢救等特殊病案建立专家且议审核流程,专家审核通过后可用于上传医保管理部门,未通过可填写原因驳回贡任人。19结算清单上传支持对审核通过清单提供一键上传医保功能,可对医保上传未成功的清单进行回退或在线编辑,提高医保上报工作效率与后续问题溯源。20结经数据导入用于导入医保局卜.发的月度/年度实际结算数据,导入后系统将自动为医保实际数据做统计分析.21月/年度医保对账用下周期性核时医保DRG实时月度/年终结算的分值、入组结果、费用信息等,从源头系统数据与实时结算的账证核对。22医保结算分析依据医保实际结算情况,以全院、科室维度分析DRG医保结算结余情况及整理趋势分析。23DRG院内驾照!能根据查看选择时间范围内全院、科室的数据统计、包括入组率、镀用信息、病案质控结果、出入院总量、权武值、费用结构分析、实时违规情况等核心指标。24病种组查询提供DRG病种目录库,支持按MDC、ADRG、DRG、手术操作、分值等查询。25全院指标分析根据任意时间段范围内,查看全院产能、效率、费用、安全等四大维度指标结果,提供各项核心数据显示本期值与同期值、上期值等的比较情况。支持同级别科室至少2个科室的指标对比并以雷达图形式可视化展示,评价对比科室之间绩效的高低及在哪些方面存在差距。26科室指标分析根据任意时间段范围内,查看科室产能、效率、费用、安全等四大维度指标结果,提供各项核心数据显示本期值与同期值、上期值、标杆值等的比较情况.支持同级别医师至少2名科主任的指标对比并以宙达图形式可视化展示。评价对比医师之间绩效的差距。27科主任指标分析根据任意时间段范围内,杳看科主任产能、效率、交用、安全等四大维度指标结果,提供各项核心数据显示本期值与同期值、上期值、标杆值等的比较情况。支持同级别医师至少2名医师的指标对比并以雷达图形式可视化展示,评价对比医师之间绩效的差距.28医师指标分析可根据任意时间段范围内,查看医生产能、效率、费用、安全等四大维度指标结果,提供各项核心数据显示本期值与同期值、上期值、标杆值等的比较情况。29学科发展评价通过波士顿矩阵,赋能医院挖掘优劣势科室,为医院制定发展策略做数据支撞,支持指标组合维度自定义切换。30病种结构分析根据任意时间段范用内选定的付费类型下的病例,查看DRG病种分析,包括病种结构分析、疑难病种分析、全院病种汇总。31病种指标分析横向建立DRG病种组指标分析,提供MDC、ADRGsDRG自定义指标汇总对比分析,支持依据费用、效率、产能、安全服务等方面对病种进行多维分析.32筮点病种配置提供院内自定义重点疾病,从高人次、高费用、高亏损、高结余等维度来配置重点病种进行监控,支持重点病种的启用、禁用、增删改。33重点病种监控针对院内定义的重点疾病,从高人次、高费用、高亏损、高结余等维度来发现分析重点疾病的明细数据,包括重点病种占比、费用、盈亏等,不断优化临床治疗方案,提高临床治疗质量。34全院盈亏分析根据费用、病例、药耗材、山住院信息维度分析全院盈亏数据、提供费用趋势、找出亏损科室、病种及原因,汇总分析全院科室盈亏情况的格助医院更好的盈利、为科室发展、学科建议、绩效考核、医生工作指导提供数据支持。支持下钻科室、科主任、医师、病种。35科室盈亏分根据费用、病例、药耗材、出住院信息等维度分析科室析盈亏数据、提供仍用趋势、找出亏损科室、病种及原因,汇总分析科室盈亏情况够帮助医院更好的盈利、为科室发展、学科建议、绩效考核、医生工作指导提供数据支持。支持下钻科主任、医用、病种。36科主任盈亏分析从费用、病例、药耗材、出住院信息等维度分析科室盈亏数据、提供费用趋势、找出亏损科主任、病种及原因,汇总分析科主任盈亏情况。支持下钻医师、病种。37医师盈亏分析从费用、病例、药耗材、出住院信息等维度分析医生盈亏数据、提供费用趋势、找出亏损医师、病种及原因,汇总分析医生病种盈亏情况.支持下钻病种“38病种盈亏分析从费用、病例、药耗材、出住院信息等维度分析病种盈亏数据,提供贽用趋势、找出亏损病种及原因.39医疗质量评分从医保政策规范分析入手,对医保同将开展的监管考核指标前置形成院内监测,实时预警一次入院、低标入院、超长住院、死亡风险、高低倍率等病例,做到仃效提前管控.40异常费用监管基DRG违规行为监管调控指标可视化对二次入院、低标入院、超长入院、死亡异常费用、病例形成报表汇总分析。41智能提醒基于多种规则对违规行为监控预警,跟踪全院疑点病例,形成智能文字汇总监控记录。42入组结果分析时DRG分组效能形成报表指标统计,包含入组率、入组数、入组趋势、粳盖率、也盖率趋势、科室入组排行等,帮助医院全面了解院内入组情况,有效改善及提高入组数据.43未入组原因分析对DRG未入组原因形成指标统计,汇总未入组数据,提供科室未入组排行、未入组原因解析、未入组趋势等,帮助全面了解院内未入组情况和原因,仃效提高入组率。44费用比法成以病种为核算对象,将所有医疗服务项目按“大类概括、本分析逐层细化”的原则进行大类分组,呈现资源消耗相近的服务单元,对各服务单元探索采用基于费用的成本费用率的病种成本核算方法归集相关费用,计算汇总各病种成本明细,提供可视化图形辅助分析。45项目叠加法成本分析以病种为核算对象,导入本院的病种项目成本、对各病种项目成本、药品成本、耗材进行配置管理,依据成本分析数据、结合医院实际情况修改数据、进一步提高医院病种成本的有效管理。46费用结构分析(全院)展示筛选时间段内全院不同费用类型的金额、占比及趋势,通过与同期数据、上期数据等进行对比,发现费用问题,帮助医院杳找问题、定位问题,47费用结构分析(科室)展示筛选时间段内科室不同费用类型的金额、占比及趋势,通过与同期数据、上期数据等进行对比,发现费用问题。48费用结构分析(科主任)展示筛选时间段内科主任不同费用类型的金额、占比及趋势,通过与同期数据、上期数据等进行对比,发现费用问题。19费用结构分析(医师)展示筛选时间段内医册不同费用类型的金额、占比及趋势.通过与同期数据、上期数据等进行对比,发现党用问题。50费用占比异常监控筛选出某类费用类型占比异常的病例,如耗占比、药占比超高病例,以便筛选出疑似存在不合理诊疗、过度医疗等行为。51医保基金配置提供医保基金设置,将医保基金分配到各月份和件科室进行管理.52基金使用分析针对医院基金使用情况进行多维度的监测,监测维度包含历史使用情况分布、险种类型分布、科室分布、医生.、DRG病组使用分布等。53医院绩效统横向对各科室绩效考核核心指标,提供可视化图形展示,计包含CNI、时间消耗指数、费用消耗指数、低风险组死亡率等指标等。54科室绩效分配及评价通过综合评价的指标分析,建立医院绩效分配算法,辅助医院完成科室绩效分配,并提供绩效分配结果参考。55质控规则维护通过规则配置进行班控规则的相关维护操作,对规则适用条件、规则阈值参数、规则输出描述等进行维护。配置的规则分为病案首页、结算清单痂控规则等,并可根据实际情况对规则库进行扩展建设,形成适用于各单位个性化规则库。56质控规则审核基于不同医院的管理规范与要求,建立院内审批流程,进步满足医院对数据指标参数定义上的歧义要求,提升各类质控规则在医院的实际使用价值.57编码管理提供根据医院采用的国际版、临床版代码与医保版疾病分类与代码、手术编码的查询管理。58结算清单基本信息管理提供根据医院采用的结算清单基本信息与医保版结算消单基本信息的查询管理。59编码映射转换基于全流程将医院采用的国际版、临床版代码自幼与医保版疾病分类与代码、手术编码的映射与转换.60数据分析报告可按月度、季度、年度输出医院DRG数据分析报告,为院方决策提供依据。可针时绩效考核指标

    注意事项

    本文(医院DRG智能管理软件技术参数.docx)为本站会员(p**)主动上传,第壹文秘仅提供信息存储空间,仅对用户上传内容的表现方式做保护处理,对上载内容本身不做任何修改或编辑。 若此文所含内容侵犯了您的版权或隐私,请立即通知第壹文秘(点击联系客服),我们立即给予删除!

    温馨提示:如果因为网速或其他原因下载失败请重新下载,重复下载不扣分。




    关于我们 - 网站声明 - 网站地图 - 资源地图 - 友情链接 - 网站客服 - 联系我们

    copyright@ 2008-2023 1wenmi网站版权所有

    经营许可证编号:宁ICP备2022001189号-1

    本站为文档C2C交易模式,即用户上传的文档直接被用户下载,本站只是中间服务平台,本站所有文档下载所得的收益归上传人(含作者)所有。第壹文秘仅提供信息存储空间,仅对用户上传内容的表现方式做保护处理,对上载内容本身不做任何修改或编辑。若文档所含内容侵犯了您的版权或隐私,请立即通知第壹文秘网,我们立即给予删除!

    收起
    展开