欢迎来到第壹文秘! | 帮助中心 分享价值,成长自我!
第壹文秘
全部分类
  • 幼儿/小学教育>
  • 中学教育>
  • 高等教育>
  • 研究生考试>
  • 外语学习>
  • 资格/认证考试>
  • 论文>
  • IT计算机>
  • 法律/法学>
  • 建筑/环境>
  • 通信/电子>
  • 医学/心理学>
  • ImageVerifierCode 换一换
    首页 第壹文秘 > 资源分类 > DOCX文档下载
    分享到微信 分享到微博 分享到QQ空间

    财管公式-管理用财务报表体系计算公式.docx

    • 资源ID:1265100       资源大小:12.57KB        全文页数:6页
    • 资源格式: DOCX        下载积分:5金币
    快捷下载 游客一键下载
    账号登录下载
    三方登录下载: 微信开放平台登录 QQ登录
    下载资源需要5金币
    邮箱/手机:
    温馨提示:
    快捷下载时,如果您不填写信息,系统将为您自动创建临时账号,适用于临时下载。
    如果您填写信息,用户名和密码都是您填写的【邮箱或者手机号】(系统自动生成),方便查询和重复下载。
    如填写123,账号就是123,密码也是123。
    支付方式: 支付宝    微信支付   
    验证码:   换一换

    加入VIP,免费下载
     
    账号:
    密码:
    验证码:   换一换
      忘记密码?
        
    友情提示
    2、PDF文件下载后,可能会被浏览器默认打开,此种情况可以点击浏览器菜单,保存网页到桌面,就可以正常下载了。
    3、本站不支持迅雷下载,请使用电脑自带的IE浏览器,或者360浏览器、谷歌浏览器下载即可。
    4、本站资源下载后的文档和图纸-无水印,预览文档经过压缩,下载后原文更清晰。
    5、试题试卷类文档,如果标题没有明确说明有答案则都视为没有答案,请知晓。

    财管公式-管理用财务报表体系计算公式.docx

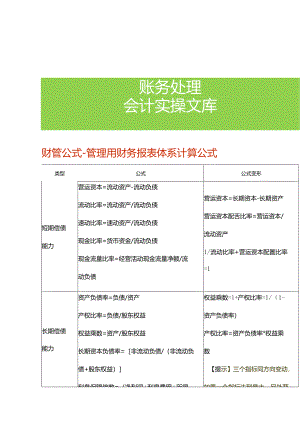
    账务处理会计实操文库财管公式-管理用财务报表体系计算公式类型公式公式变形短期偿债能力营运资本=流动资产-流动负债流动比率=流动资产/流动负债速动比率=速动资产/流动负债现金比率=货币资金/流动负债现金流量比率=经营活动现金流量净额/流动负债【注意】分母上的流动负债直接用期末数营运资本=长期资本-长期资产营运资本配舌比率=营运资本/流动资产1/流动比率+营运资本配置比率=1长期偿债能力资产负债率=负债/资产产权比率=负债/股东权益权益乘数=资产/股东权益长期资本负债率=非流动负债/(非流动负债+股东权益)利息保障倍数=(净利润+利息费用+所得权益乘数=1+产权比率=1/(1-资产负债率)产权比率=资产负债率*权益乘数【提示】三个指标同方向变动,如果一个指标达到最大,另外两税费用)/利息支出现金流量利息保障倍数=经营活动现金流量净额/利息费用现金流量债务比=经营活动现金流量净额/负债总额(年末数)个指标也达到最大营运能力比率应收账款周转率=营业收入/应收账款应收账款周转天数=365/应收账款周转率【提示】坏账准备金额较大,需将应收账款调整为计提坏账准备之前的值存货周转率=营业收入/存货存货周转天数=365/存货周转率总资产周转率=营业收入/总资产总资产周转天数=365/总资产周转率存贷周转率=营业成本/存货【提示】评价存货管理业绩,用营业成本计算,其余情形都用营业收入计算总资产周转天数=各单项资产周转天数盈利能力比率营业净利率=净利润/营业收入总资产净利率=净利润/总资产权益净利率=净利润/股东权益总资产净利率=营业净利率*总资产周转次数市价比率市盈率=每股市价/每股收益每股收益=净利润/流通在外普通股加权平均数市净率=每股市价/每股净资产每股净资产=普通股股东权益/流通在外普通股数如果有优先股:每股收益=(净利润-优先股股息)/流通在外普通股加权平均数市销率=每股市价/每股营业收入每股收入=营业收入/流通在外普通股加权平均数传统杜邦分析权益净利率=总资产净利率*权益乘数=营业净利率*总资产周转次数*权益乘数管理用资产负债表:净经营资产=经营资产-经营负债=经营营运资本+净经营长期资产=净负债+股东权益=净投资资本净金融负债=金融负债-金融资产=净负债净经营资产增加=筹资总需求管理用财务报表体管理用利润表:净利润=经营损益+金融损益=税后经营净利润-税后利息费用税后利息费用=利息费用-利息收入+金融资产减值损失-金融资产投资收益±金融资产公允价值变动损益管理用现金流量表:营业现金毛流量=税后经营净利润+折旧摊销营业现金净流量=营业现金毛流量-经营营运资本增加实体现金流=营业现金净流量-资本支出资本支出=净经营长期资产增加+折旧傩销资本支出=期末长期资产+折旧摊销-期初长期资产净经营资产总投资=净经营资产净投资+折旧傩销净经营资产总投资=经营营运资本熔加+净经营性长期资产增加额+折旧摊销=经营营运股权现金流=股利-股票发行+股票回购=净利润-股东权益增加债务现金流=税后利息-净负债增加资本增加+资本支出实体现金流=税后经营净利润-净经营资产净投资改进的杜邦分析体系权益净利率=净经营资产净利率+(净经营资产净利率-税后利息率)*净财务杠杆杠杆贡献率=(净经营资产净利率-税后利息率)*净财务杠杆经营差异率=净经营资产净利率-税后利息率净财务杠杆=杠杆贡献率/经营差异率=净负债/股东权益销售百分比法销售百分比=基期经营资产(负债)/基期营业收入经营资产(负债)=预计营业收入*各项目销售百分比融资总需求=预计净经营资产总计-基期净经营资产总计=基期净经营资产*销售增长率融资总需求=增加留存收益+增加借款+可动用金融资产外部融资额=(经营资产销售百分比一经营负债销售百分比)*营业收入增加-预计营业收入*预计营业净利率*预计利润留存率方法一:经营资产(负债)增加=销售额增加R经营资产销售百分比方法二:经营资产(负债)增加=基期经营资产(负债)*销售增长率增长率内含增长率=(预计净利润/预计净经营资产)*预计利润留存率/口-(预计净利润/预内含熠长率=(预计销售净利率*净经营资产周转率*预计利计净经营资产)*预计利润留存率【提示】计算内含增长率用的是下一年的预计数,且内含增长率只用在管理用财务报表体系润留存率)/(I-预计销售净利率.净经营资产周转率.预计利润留存率)传统财务报表:可持续增长率(期初股东权益)=营业净利率*期末总资产周转次数*期末总资产期初权益乘数*利润留存率=股东权益增长率=股东权益本期增加/期初股东权益可持续增长率(期末股东权益)=营业净利率“期末总资产周转次数”期末总资产权益柒数*利润留存率/(1-业净利率*期末总资产周转次数,期末总资产权益乘数.利润留存率)管理用财务报表:可持续增长率(期初股东权益)=营业净利率*期末净经营资产周转次数*期末净经营资产期初权益乘数*利润留存率管理用财务报表:可持续增长率(期末股东权益)=营业净利率*期末净经营资产周转次数*期可持续增长的情况下,下列指标增长率均相同:销售增长率=总资产周转率=负债增长率=股东权益增长率=净利润增长率=股利增长率=利润留存增长率末净经营资产权益乘数*利润留存率/(I-营业净利率*期末净经营资产周转次数”期末净经营资产权益乘数*利润留存率)【提示】计算可持续增长率用的是本年的数据,可持续增长率可用于传统财务报表体系也可用于管理用财务报表体系

    注意事项

    本文(财管公式-管理用财务报表体系计算公式.docx)为本站会员(p**)主动上传,第壹文秘仅提供信息存储空间,仅对用户上传内容的表现方式做保护处理,对上载内容本身不做任何修改或编辑。 若此文所含内容侵犯了您的版权或隐私,请立即通知第壹文秘(点击联系客服),我们立即给予删除!

    温馨提示:如果因为网速或其他原因下载失败请重新下载,重复下载不扣分。




    关于我们 - 网站声明 - 网站地图 - 资源地图 - 友情链接 - 网站客服 - 联系我们

    copyright@ 2008-2023 1wenmi网站版权所有

    经营许可证编号:宁ICP备2022001189号-1

    本站为文档C2C交易模式,即用户上传的文档直接被用户下载,本站只是中间服务平台,本站所有文档下载所得的收益归上传人(含作者)所有。第壹文秘仅提供信息存储空间,仅对用户上传内容的表现方式做保护处理,对上载内容本身不做任何修改或编辑。若文档所含内容侵犯了您的版权或隐私,请立即通知第壹文秘网,我们立即给予删除!

    收起
    展开