欢迎来到第壹文秘! | 帮助中心 分享价值,成长自我!
第壹文秘
全部分类
  • 幼儿/小学教育>
  • 中学教育>
  • 高等教育>
  • 研究生考试>
  • 外语学习>
  • 资格/认证考试>
  • 论文>
  • IT计算机>
  • 法律/法学>
  • 建筑/环境>
  • 通信/电子>
  • 医学/心理学>
  • ImageVerifierCode 换一换
    首页 第壹文秘 > 资源分类 > DOCX文档下载
    分享到微信 分享到微博 分享到QQ空间

    三下Unit 1 Lesson 3微课教案.docx

    • 资源ID:1224306       资源大小:13.43KB        全文页数:2页
    • 资源格式: DOCX        下载积分:5金币
    快捷下载 游客一键下载
    账号登录下载
    三方登录下载: 微信开放平台登录 QQ登录
    下载资源需要5金币
    邮箱/手机:
    温馨提示:
    快捷下载时,如果您不填写信息,系统将为您自动创建临时账号,适用于临时下载。
    如果您填写信息,用户名和密码都是您填写的【邮箱或者手机号】(系统自动生成),方便查询和重复下载。
    如填写123,账号就是123,密码也是123。
    支付方式: 支付宝    微信支付   
    验证码:   换一换

    加入VIP,免费下载
     
    账号:
    密码:
    验证码:   换一换
      忘记密码?
        
    友情提示
    2、PDF文件下载后,可能会被浏览器默认打开,此种情况可以点击浏览器菜单,保存网页到桌面,就可以正常下载了。
    3、本站不支持迅雷下载,请使用电脑自带的IE浏览器,或者360浏览器、谷歌浏览器下载即可。
    4、本站资源下载后的文档和图纸-无水印,预览文档经过压缩,下载后原文更清晰。
    5、试题试卷类文档,如果标题没有明确说明有答案则都视为没有答案,请知晓。

    三下Unit 1 Lesson 3微课教案.docx

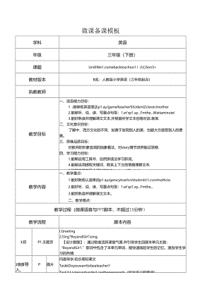
    微课备课模板学科英语年级三年级(下册)课题UnitIWebacktoschoo1.!(I心Son3>教材版本B名:人教版小学英语(三年侬起点)执教教师教学目标一、语言能力目标:1 .能够练英语表达p1.ay/gameteacherStUdentZcIeverJmother2 .能够听、说、读、写重点句型:1.et'sp1.ay.mthe.Waitaminute!3 .能好熟读并理解课文文本,并根据所学文本创焉对话.表演.二、文化意识目标:了解中、西方文化的不同,如善于发现别人的美,也能大方接受别人的费美。三、思维品质目标:对教师的形象宜观的抽象看法,对story情节培笄魁证思维.四、学习能力目标:1.能郸运用工具书、自然拼读法学习新词。4 .能够运用提取关键诃、联系上下文的策略理解文本.5 .能筋完善前两个课时的PiCtUrebook和mindmap.教学内容一、教学重点:1.能好熟练认读单词p1.ay/gancytcachcrstudcntc1.cvcrmothcio2 .能好听、说、读、写重点句型:1.et'sp1.ay.mthe.3 .能终熟读并理解课文文本。二、教学难点:小组合作,创编一个小剧本,并表演.教学过程(微课语音与PPT脚本,不超过15分钟)教学流程脚本内容I.防P1.主题页I.Greeting2.Sing"BoyandGirsong.【设计意图】:通过歌曲活跃课堂气第.并引导学生回顾本单元主跑:“BoyandGir1.”歌词中包含了本单元单词,能快速唤起学生的记忆,激发学生学习的热情.2情景导入、P图片问遨导学,初步感知课文TaskkDoyouwanttobeateacher?Task2:1.istenandunder1.inethenewwords(标出不公的单词)旧知设计意图:打开阅读主SS相关的话题,为后续的阅读和精度做背景知识了解和准备。3学习知识、提升认知P图片问J1.导学,深入理解课文通篇TaSk3:1.et'swatchtheVideOandanswer.I.Whatgamearetheyp1.aying?2.Inthestory,bear(Zoom)isthe.andSquirrcI(Zip)isthe.学生通过观看视频,找出答案.何遂导学:Whatgame?出示学习策略:ContacttheCOmeX1.联系1;下文理解文本.P图片呈现新知,小姐学习出示句鞭:1.et'sp1.ay.mthe.Waitaminute!进行文本梳理【设计意图】:小小学习斓点词汇和句型,强化知识与文化理解。朗读獴蛛,展读课文文本【设计意图】:利用听改练习,培养学生良好的谱音谱调.4能力拓展、学用陆合P图片创对话,拓展延伸I.CI>oseyourpartner.2 .Chooseap1.ace.3 .Prcparctoreport.出示两人或多人合作策略:1.We1.1.organiZed两人或多人合作.有序开展.(不超过四人)4 .Cooeraiewe1.1.合理分工,人人参与.5 .Rcportconfident以情景会话的形式进行表演,汇报时自信大方。【设计意图】:让学生展开史象,合作创演,每一个薇子思考一种职业,积极参与其中,培养学生创造性思维和口头表达能力,让学生在小组合作中感受学习、创作的快乐.T:Wc1.1.youdidavcrj,goodjob.Differentpeop1.e.【设计意图】:由老师补充并拓展人们从事不同的工作,只有分工不同.引导学生学会欣赏、尊重别人,学会理解、包容.5作业设计P图片Homework1. 1.istenandread听读教材PII对话.2. 1.et,sact衣演小组创作的英语小短剧。3. Drawateacheryou1.ike思考并创作一张你喜秋的老师的poster.结尾图片Todayweta1.kaboutIhestorj,and(hegame-studentandteacher.备注:正文中文为宋体五号,英文以TimeNewRoman为主,字号为小四号.另各教学流程的呈现方式可以有图片、视翔、思难导图、图表等多种形式.

    注意事项

    本文(三下Unit 1 Lesson 3微课教案.docx)为本站会员(p**)主动上传,第壹文秘仅提供信息存储空间,仅对用户上传内容的表现方式做保护处理,对上载内容本身不做任何修改或编辑。 若此文所含内容侵犯了您的版权或隐私,请立即通知第壹文秘(点击联系客服),我们立即给予删除!

    温馨提示:如果因为网速或其他原因下载失败请重新下载,重复下载不扣分。




    关于我们 - 网站声明 - 网站地图 - 资源地图 - 友情链接 - 网站客服 - 联系我们

    copyright@ 2008-2023 1wenmi网站版权所有

    经营许可证编号:宁ICP备2022001189号-1

    本站为文档C2C交易模式,即用户上传的文档直接被用户下载,本站只是中间服务平台,本站所有文档下载所得的收益归上传人(含作者)所有。第壹文秘仅提供信息存储空间,仅对用户上传内容的表现方式做保护处理,对上载内容本身不做任何修改或编辑。若文档所含内容侵犯了您的版权或隐私,请立即通知第壹文秘网,我们立即给予删除!

    收起
    展开