欢迎来到第壹文秘! | 帮助中心 分享价值,成长自我!
第壹文秘
全部分类
  • 幼儿/小学教育>
  • 中学教育>
  • 高等教育>
  • 研究生考试>
  • 外语学习>
  • 资格/认证考试>
  • 论文>
  • IT计算机>
  • 法律/法学>
  • 建筑/环境>
  • 通信/电子>
  • 医学/心理学>
  • ImageVerifierCode 换一换
    首页 第壹文秘 > 资源分类 > DOCX文档下载
    分享到微信 分享到微博 分享到QQ空间

    职业学校学生跨省、赴国(境)外实习备案表.docx

    • 资源ID:120674       资源大小:20.23KB        全文页数:3页
    • 资源格式: DOCX        下载积分:5金币
    快捷下载 游客一键下载
    账号登录下载
    三方登录下载: 微信开放平台登录 QQ登录
    下载资源需要5金币
    邮箱/手机:
    温馨提示:
    快捷下载时,如果您不填写信息,系统将为您自动创建临时账号,适用于临时下载。
    如果您填写信息,用户名和密码都是您填写的【邮箱或者手机号】(系统自动生成),方便查询和重复下载。
    如填写123,账号就是123,密码也是123。
    支付方式: 支付宝    微信支付   
    验证码:   换一换

    加入VIP,免费下载
     
    账号:
    密码:
    验证码:   换一换
      忘记密码?
        
    友情提示
    2、PDF文件下载后,可能会被浏览器默认打开,此种情况可以点击浏览器菜单,保存网页到桌面,就可以正常下载了。
    3、本站不支持迅雷下载,请使用电脑自带的IE浏览器,或者360浏览器、谷歌浏览器下载即可。
    4、本站资源下载后的文档和图纸-无水印,预览文档经过压缩,下载后原文更清晰。
    5、试题试卷类文档,如果标题没有明确说明有答案则都视为没有答案,请知晓。

    职业学校学生跨省、赴国(境)外实习备案表.docx

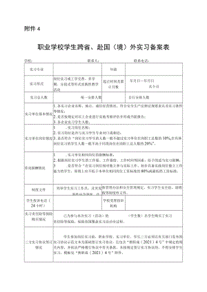
    附件4职业学校学生跨省、赴国(境)外实习备案表学校:联系人:联系电话:实习专业年级实习形式岗位实习或工学交替、多学期、分段式等形式实践性教学活动起止时间及累计月数年月日年月日共个月实习总人数统一安排人数自行安排人数实习单位基本情况1 .各实习企业名称、地点、诚信经营情况、符合安全生产法律法规要求以及实习条件等情况;2 .是否按规定对以上企业进行实地考察评估并形成书面报告;3 .各企业实习学生人数。实习单位岗位情况1 .实习岗位名称;2 .实习岗位是否与实习学生专业对口或相近;3 .是否符合“岗位实习学生的人数一般不超过实习单位在岗职工总数的10%,在具体岗位实习的学生人数一般不高于同类岗位在岗职工总人数的20%”。劳动报酬情况1 .实习单位相同岗位的报酬标准;2 .根据岗位实习学生的工作量、工作强度、工作时间等因素,给予的适当实习报酬;3 .是否符合“在实习岗位相对独立参与实际工作、初步具备实践岗位独立工作能力的学生,原则上应不低于本单位相同岗位工资标准的80%或最低档工资标准:制度文件列举学生实习工作具,及突发事件应急预案、住;体管理办法和安全管理规定、实习学生安全宿、请销假等制度性文件。学生投诉电话(24小时)学校受理投诉机构实习责任险等保险购买情况已为参与本次实习(活动)的(学生数)名学生购买了实习责任险等保险,保险范围覆盖实习活动全过程。三方实习协议签订情况学生参加岗位实习前,职业学校、实习单位、学生三方必须以有关部门发布的实习协议示范文本为基础签订实习协议,且包含“教职成(2021)4号”中规定的相关内容,并依法严格履行协议中有关条款,未按规定签订实习协议的,不得安排学生实习。模板见“教职成(2021)4号”附件。监护人知情同意情况取得学生及其法定监护人或家长签字的知情同意书情况C“教职成(2021)4号”附件。模板见学校意见我校承诺将严格按照教育部等八部门关于印发职业学校学生实习管理规定的通知(教职成(2021)4号)开展实习工作,不违反文件中涉及的1个“严禁”、27个“不得”。意见:学校:(盖章)年月日学校举办单位意见(仅行业企业等举办学校)意见:举办单位:(盖章)年月B县级教育/人社行政部门意见县级教育/人社行政部门:(盖章)年月日市级教育/人社行政部门意见市级教育/人社行政部门:(盖章)年月日省级主管部门意见省级主管部门意见:(盖章)年月B填表说明一、备案范围学校(指实施全日制学历教育的中职学校、高职专科学校、高职本科学校和其他开设高职专业的有关高校,下同)组织岗位实习及3个月以上(含3个月)工学交替、多学期、分段式等形式的实践性教学活动,应至少提前30天按跨省、赴国(境)外不同形式实习备案程序备案。二、备案流程1 .学校按要求填写职业学校学生跨省、赴国(境)外实习备案表并加盖学校公章。有关部门、行业企业等举办的学校,须举办单位同意后盖章。2 .学校按隶属关系和程序将职业学校学生跨省、赴国(境)外实习备案表报省级主管部门备案。3 .省级主管部门将实习学校、实习单位、实习指导教师等信息及时提供实习单位所在地省级主管部门。三、备案材料1 .职业学校学生跨省、赴国(境)外实习备案表(纸质版、PDF盖章扫描件)。2 .实习计划、方案(纸质版、PDF扫描件)。3 .职业学校学生岗位实习信息表(PDF扫描件、EXCe1.表格)。四、其他事项1.请按实习批次填报备案表,同批次(含不同专业)根据需要可填报一张或几张备案表。4 .教育部门举办的职业学校,请将备案材料电子版发至电子邮箱:jytsxsxo邮件名称应按“单位名称-实习备案发件日期(XX年X义月XX日)”的格式命名。5 .技工院校备案材料通过陕西技工教育服务管理信息系统报送。6 .其他学校按举办单位要求报送备案材料。

    注意事项

    本文(职业学校学生跨省、赴国(境)外实习备案表.docx)为本站会员(p**)主动上传,第壹文秘仅提供信息存储空间,仅对用户上传内容的表现方式做保护处理,对上载内容本身不做任何修改或编辑。 若此文所含内容侵犯了您的版权或隐私,请立即通知第壹文秘(点击联系客服),我们立即给予删除!

    温馨提示:如果因为网速或其他原因下载失败请重新下载,重复下载不扣分。




    关于我们 - 网站声明 - 网站地图 - 资源地图 - 友情链接 - 网站客服 - 联系我们

    copyright@ 2008-2023 1wenmi网站版权所有

    经营许可证编号:宁ICP备2022001189号-1

    本站为文档C2C交易模式,即用户上传的文档直接被用户下载,本站只是中间服务平台,本站所有文档下载所得的收益归上传人(含作者)所有。第壹文秘仅提供信息存储空间,仅对用户上传内容的表现方式做保护处理,对上载内容本身不做任何修改或编辑。若文档所含内容侵犯了您的版权或隐私,请立即通知第壹文秘网,我们立即给予删除!

    收起
    展开