欢迎来到第壹文秘! | 帮助中心 分享价值,成长自我!
第壹文秘
全部分类
  • 幼儿/小学教育>
  • 中学教育>
  • 高等教育>
  • 研究生考试>
  • 外语学习>
  • 资格/认证考试>
  • 论文>
  • IT计算机>
  • 法律/法学>
  • 建筑/环境>
  • 通信/电子>
  • 医学/心理学>
  • ImageVerifierCode 换一换
    首页 第壹文秘 > 资源分类 > DOCX文档下载
    分享到微信 分享到微博 分享到QQ空间

    21监视测量装置1.docx

    • 资源ID:1202563       资源大小:11.92KB        全文页数:3页
    • 资源格式: DOCX        下载积分:5金币
    快捷下载 游客一键下载
    账号登录下载
    三方登录下载: 微信开放平台登录 QQ登录
    下载资源需要5金币
    邮箱/手机:
    温馨提示:
    快捷下载时,如果您不填写信息,系统将为您自动创建临时账号,适用于临时下载。
    如果您填写信息,用户名和密码都是您填写的【邮箱或者手机号】(系统自动生成),方便查询和重复下载。
    如填写123,账号就是123,密码也是123。
    支付方式: 支付宝    微信支付   
    验证码:   换一换

    加入VIP,免费下载
     
    账号:
    密码:
    验证码:   换一换
      忘记密码?
        
    友情提示
    2、PDF文件下载后,可能会被浏览器默认打开,此种情况可以点击浏览器菜单,保存网页到桌面,就可以正常下载了。
    3、本站不支持迅雷下载,请使用电脑自带的IE浏览器,或者360浏览器、谷歌浏览器下载即可。
    4、本站资源下载后的文档和图纸-无水印,预览文档经过压缩,下载后原文更清晰。
    5、试题试卷类文档,如果标题没有明确说明有答案则都视为没有答案,请知晓。

    21监视测量装置1.docx

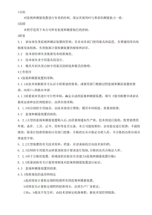
    I目的对监视和测量装置进行有效的控制,保证其使用时与要求的测量能力一致。2范围本程序适用于本公司所有监视和测量装巴的控制。3职资3.1 质址部负货监视和测证装置的管理:负员对各部门使用量具的监笆,负费通用用具的批准发放校准,负货批准计量检测装置的报废和封存。3.2 技术部经理负责批准发布校准规范。3.3 技术部负责专用量具的设计。3.4 模具车间负货自制专用量具的制造和量具的修理。4工作程序4.1监视和测量装置的采购。4.1.1由技术部根据多方认证小组策划的要求,或使用部门根据过程监视和测显装置的要求,向质fit部提出申请.4.1.2质量部对其进行可行性审核,幽定合适的监视和测量装置,填写量具购置申请表讥报质忌部和总经理批准后,由供应部采购。4. 1.3对自制的专用地具,由技术部设计图纸,模具车间制造,质量部校准。4.2 监视和测量装置的验收。4. 2.1大型的监视和测量装置购入后,由质量部通知生产部、技术部进行验收,检查装理的外观、备件、工具、证书、资料等是否完备。本公司能校准的,由实验室进行校准,不能校准的,联系仃校准资格的计房部门校推。介格的出具合格证办理入库,不合格的由供应部办理退货手续。5. 2.2大型装置的有关技术资料、档案,在设备验收后由技术部归档。6. 2.3自制的专用量具由班量部按设计要求进行校验,合格的出具合格证入库。7. 2.4对于合格的装置,质域部的实验室负责建立6监视和测量装置台帐h8. 2.5质量部按有关计量管理制度对监视和测量装置进行标识。4.3 监视和测量装置的校准.4.3.1校准规范的选用和制定a选用国家计量检定规程校准所有的监视和测量装置。b对国家无计量检定规程的校准项目,由原生产厂家检定。C对a、b情况不发生时,由技术部制定校准规程,报技术部经理批准。4.3.2校准分为验收校准、周期校推、修理后校潴、随时校准。4.3.3质量部的实验室根据设备的使用频率、状况和校准规程的规定,确定校准周期,编制监视和测量装置周期检定计划,经部门经理审核,批准后实施。4.3.4计量检定人员必须经培训并荻得所从事的检定项目的资格证书.4.3.5进行校准时,环境条件必须满足校准规范的规定。4.3.6公司最高计量标准器、工作计量标准器,由质员部按计划送法定计量技术机构检定。4.3.7由质量部根据周期检定计划安挎,填写G周期检定通知单通知受检部门,受检部门应按时送检,委托法定计量技术机构检定。4.3.8公司没有能力校准的设备,由实验室送有资格进行校准的实验室校准,并保留该实验室的资格证书复印件由顾客批准;若无有资格的实险室,由原设备制造者实施。4.3.9校准合格的设备应有标明其合格状态的标志一一“合格证”或国家计量管理标准规定的彩色“合格”标签.4.3.IO监视和测量装置发生下列情况之一的要随时校准。a使用者怀疑测员有问题时,需随时进行校准.b产生计量纠纷时,由质址部进行仲裁校准.c设备一经修理,则需重新校准。d封存装置重新启用,需重新校准。e使用频繁的精密设备需每次使用前进行校准。4.3.11校准人员应按校准规范填写校准记录,记录的保存应符合d记录控制程序规定。4.4不合格监视和测量装置的管理4 .4.1任何情况下,发现检测装置失效时,使用者应立即停止使用,生产车间对已加工的可疑产品进行隔离并标识,由计量人员对检测装置性能进行校准,如不合格,则停止使用,并进行标识,修理后再校准,确认合格后方能使用并对隔离的可疑品进行检测。5 .4.2对已加工的可疑产品,明量部对检测结果进行重新评定,追溯不合格的检测数据对产品质量的影响,并采取相应措施:已发运的产品应通知顾客,并采取后续措施.4.5监视和测量装置的使用、维护、保养.4.5.1 操作者应按装置的使用说明书进行操作,防止操作不当造成失效。4.5.2 5.2操作者在每次使用前应进行校准。4.5.3 使用部门必须指定专人保管奘置,定期进行维护,保养,发现无合格证、无编号、超周期、标识不清和有故障等问题的装置要及时向质量部报告。4.5.4 由于人员、肉位变动而发生转移时,要及时到痂量部办理装置移交手续。4.5.5 对闲置的装置,由使用部门申请,质量部经理确认,经理批准后封存,帖上封存标识,暂停周期校准。需重新启用时,由使用部门提出申请,质量部经理确认,报总经理批准后启封,质量部进行校准,合格的帖上标识方可投入使用,并安排周期校准。4.5.6 监视和测量装W的报废由质量部提出,报总经理批准。报废的装巴由质量部负责帖上报废标识并撤离使用现场。4.5.7 5.7监视和测量装W的使用环境和贮存环境应满足使用说明书的要求。4.5.8 对所有的校准或检定活动记录必须包括:a按工程更改进行的修改(如适用);b当接受校准时,任何偏离规范的读数:c在校准后,符合规范的说明:<1如果可疑材料或产品可能已被发运,通知顾客的记录.5引用文件5. 1RB/B02-2004记录控制程序5.2RB/BO12001文件控制程序5.3RB/C17-2004计量管理制度6记录6.1 量具购置申请单6.2 监视和测量装置台帐6.3 监视和测量装置周期检定计划6.4 量具周期送检通知单6.5 量具修理单6.6 量具报废单RB/D21-01RB/D21-02RB/D21-03RB/D21-O4RB/D21-05RB/D21-06

    注意事项

    本文(21监视测量装置1.docx)为本站会员(p**)主动上传,第壹文秘仅提供信息存储空间,仅对用户上传内容的表现方式做保护处理,对上载内容本身不做任何修改或编辑。 若此文所含内容侵犯了您的版权或隐私,请立即通知第壹文秘(点击联系客服),我们立即给予删除!

    温馨提示:如果因为网速或其他原因下载失败请重新下载,重复下载不扣分。




    关于我们 - 网站声明 - 网站地图 - 资源地图 - 友情链接 - 网站客服 - 联系我们

    copyright@ 2008-2023 1wenmi网站版权所有

    经营许可证编号:宁ICP备2022001189号-1

    本站为文档C2C交易模式,即用户上传的文档直接被用户下载,本站只是中间服务平台,本站所有文档下载所得的收益归上传人(含作者)所有。第壹文秘仅提供信息存储空间,仅对用户上传内容的表现方式做保护处理,对上载内容本身不做任何修改或编辑。若文档所含内容侵犯了您的版权或隐私,请立即通知第壹文秘网,我们立即给予删除!

    收起
    展开