欢迎来到第壹文秘! | 帮助中心 分享价值,成长自我!
第壹文秘
全部分类
  • 幼儿/小学教育>
  • 中学教育>
  • 高等教育>
  • 研究生考试>
  • 外语学习>
  • 资格/认证考试>
  • 论文>
  • IT计算机>
  • 法律/法学>
  • 建筑/环境>
  • 通信/电子>
  • 医学/心理学>
  • ImageVerifierCode 换一换
    首页 第壹文秘 > 资源分类 > DOCX文档下载
    分享到微信 分享到微博 分享到QQ空间

    二级MS Office真题第9套完整解析.docx

    • 资源ID:1200431       资源大小:36.41KB        全文页数:20页
    • 资源格式: DOCX        下载积分:5金币
    快捷下载 游客一键下载
    账号登录下载
    三方登录下载: 微信开放平台登录 QQ登录
    下载资源需要5金币
    邮箱/手机:
    温馨提示:
    快捷下载时,如果您不填写信息,系统将为您自动创建临时账号,适用于临时下载。
    如果您填写信息,用户名和密码都是您填写的【邮箱或者手机号】(系统自动生成),方便查询和重复下载。
    如填写123,账号就是123,密码也是123。
    支付方式: 支付宝    微信支付   
    验证码:   换一换

    加入VIP,免费下载
     
    账号:
    密码:
    验证码:   换一换
      忘记密码?
        
    友情提示
    2、PDF文件下载后,可能会被浏览器默认打开,此种情况可以点击浏览器菜单,保存网页到桌面,就可以正常下载了。
    3、本站不支持迅雷下载,请使用电脑自带的IE浏览器,或者360浏览器、谷歌浏览器下载即可。
    4、本站资源下载后的文档和图纸-无水印,预览文档经过压缩,下载后原文更清晰。
    5、试题试卷类文档,如果标题没有明确说明有答案则都视为没有答案,请知晓。

    二级MS Office真题第9套完整解析.docx

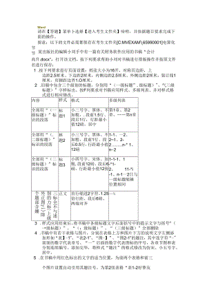
    Word请在【答题】菜单卜选择【进入考生文件夹】吩咐,并依据题目要求完成下面的操作。某出版社的编辑小刘手中有一篇有关财务软件应用的书稿“会计留意:以下的文件必需都保存在考生文件夹C:MVEXAM65990001电算化节节高升.docx”,打开该文档,按下列要求帮助小刘对书稿进行排版操作并按原文件名进行保存:1 .按下列要求进行页面设置:纸张大小为16开,对称页边距,上边距2.5厘米、下边距2厘米,内侧边距2.5厘米、外侧边距2厘米,装订线1厘米,页脚距边界1.O厘米。2 .旧稿中包含三个级别的标题,分别用“(一级标题”.级标题)"、气三级标题)”字样标出。按F列要求对书稿应用样式、多级列表、并对样式格式进行相应修改。内容样式格式多级列表全部用“(一级标题)”标识的段落标题1小二号字、黑体、不加粗,.段前1.5行、段后1行,行距最小值12磅,居中第1章、第2章、第n章全部用“(.二级标题)”标识的段落林题2小三号字、黑体、不加粗,段前1行、段后0.5行,行距最小值12磅1-1、一2、21、2-2n-*1、n-2全部用“(二级标题)”标识的段落标题3小四号字、宋体、加粗,段前12磅、段后6磅,行距最小值12傍1-1-1、1-*1-2、11-*i-1、n-1一2日与一级标题缩捶位置相同三标全不与述别的力标上级外正图yi)除个题部含姗正文首行缩进2字符、1.25倍行距、段后6磅、两端对齐¼3 .样式应用结束后,将书稿中各级标题文字后面括号中的提示文字与括号“(-级标题)”、“(:级标题)”、“(三级标题)”全部删除4 .书稿中有若干表格与图片,分别在表格上方和图片下方的说明文字左侧添加形如“表】-1”、“表2-1”、“图-】”、“图2-1”的题注,其中连字符“-"前面的数字代表章号、“一”后面的数字代表图标的序号,各章节图和表分别连续编号。添加完毕,将样式“题注”的格式修改为仿宋、小五号字、居中。5 .在书稿中用红色标出的文字的适当位置,为前两个表格和前三个图片设置自动引用其题注号。为第2张表格“表1-2好挚友财务软件版本与功能简表”套用一个合适的表格样式、保证表格第1行在跨页时能够H动重复、且表格上方的题注与表格总在一页上。在书稿的最前面插入书目,要求包含标题第1-3级与对应页号。书目、书稿的每一章均为独立的一节,每一节的页码均以奇数页为起始页码.45目与书稿的页码分别独立编排,书目页码运用大写罗马数字(HII>III),书稿页码运用阿拉伯数字(1、2、3)且各章节间连续编码。除居目首页和每堂首页不显示页码外,其余页面要求奇数页页码显示在页脚右侧,偶数页页码显示在页脚左侧。8.将考生文件夹下的图片"Tu1.ips,jpg"设置为本文稿的水印,水印处于书稿页面的中间位置、图片增加“冲蚀”效果。1 .【解题步骤】步骤1:打开考生文件夹下的“需求评审会.docx”素材文件。步骤2:依据题目要求,单击【文件】选项卡下的“另存为”按钮,弹出”另存为”对话框,在该对话框中将“文件名”设置为“评审会会议秩序册.docx”,将其保存于考生文件夹下。2 .【解题步骤】步骤1:单击【页面侦局】选项卡下的【页面设置】组中的对话框启动器按钮,弹出“页面设置”对话框,切换至“纸张”选项卡,在“纸张大小”下拉列表中选择“16开(18.4X26厘米)”选项。步骤2:切换至“页边距”选项卡,将页边距“上”、“下”、“左”、“右”微调框分别设置为2.8厘米、2.8厘米、3厘米、3厘米。切换至“文档网格”选项卡,选择“网格”选项组中的“只指定行网格”单选按钮,将“行数”选项组卜的“每页”微调框设置为36,单击“确定”按钮。3 .【解题步骤】步骤1:将光标置于“二O三年三月”的右侧,单击【页面布局】选项卡卜.的【页面设置】组中的“分隔符”卜.拉按钮,在弹出的F拉列表中选择“分节符”中的“下一页”选项。步骤2:将光标置于标黄部分中的“四、专家与会议代表名单6”的右侧,单击【页面布局】选项卡下的【页面设置】组中的“分隔符”下拉按钮,在弹出的下拉列表中选择“分节符”中的“下一页”选项。运用同样的方法,将正文的四个部分进行分节。步骤3:双击第3页的页脚部分,打开【页眉和页脚工具】选项卡,单击【页眉和页脚】组中的“页码”卜拉按钮,在弹出的卜拉列表中选择“删除页码”吩咐.步骤4:确定光标处于第三页中的页脚中,单击【导航】组中的“链接到前一条页眉”按钮。单击【页眉和页脚】组中的“页码”下拉按钮,在弹出的下拉列表中选择“设置页码格式”选项,弹出“页码格式”对话框,在该对话框中选择“页码编号”下“起始页码”单选按钮,并将起始页码设置为1,单击“确定”按钮。步骤5:单击【页眉和页脚】选项组中的“页码”卜拉按钮,在弹出的下拉列表中选择“页面底端”级联菜单中的“一般数字3”选项。步骤6:将光标定位在书I=I页脚中,单击【导航】组中的“链接到前一条页眉”按钮。按上述同样的方式打开“页码格式”对话框,在“编号格式”下拉列表选择罗马数字“I,II,III”,”起始页码”设置为"1",并设置页码为“页面底端”中的“一般数字3”。然后单击“关闭页眉和页脚”按钮。4 .【解题步骤】步骤1:打开考生文件夹下的“封面.jpg”素材文件,依据供应的素材图片来设置文档的封面。在文档中选择第一页的全部文字,在【起先】选项卡下的【段落】组中单击“居中”按钮。步骤2:将光标置入“北京计算机高校学生成果管理系统”右侧,按Enter键。然后选中文字“北京计算机高校学生成果管理系统需求评审会”,在【起先】选项卡下的【字体】组中将“字体”设置为“华文中宋”,将“字号”设置为“二号”。步骤3:光标定位在“需求评审会”后方按Enter键,单击【插入】选项卜的【文本】组中的“文本框”卜拉按钮,在弹出的卜拉列表中选择“绘制竖排文本框”选项。在文档中“需求评审会”下方绘制竖排文本框,单击【样式】组中的“形态样式”选项卡卜的''形态轮廓”下拉按钮,在弹出的下拉列表中选择“无轮廓”选项。步骤4:然后将“会议秩序册”剪切到绘制的竖排文本框内,选中文本框内的文字,在【起先】选项卡下的【字体】组中将“字体”设置为“华文中宋”,将“字号”设置为“小一”。步喔5:适当调整文本框的位置。选择封面中剩余的文字,在【起先】选项卡下的【字体】组中将“字体”设置为“仿宋”,将“字号”设置为“四号”并调整到页面合适的位置。5 .【解题步骤】步骤1:选择“一、报到、会务组”文字,在【起先】选项卡下的【样式】组中选择“标题1”选项。步骤2:确定“一、报到、会务组”处于选择状态,单击【段落】组中的对话框启动器按钮,在弹出的对话框中切换至“缩进和间距”选项卡,将“缩进”组中的“特别格式”设置为“悬挂缩进”,将“磅值”设置为“2字符”,将间距组中的“行距”设置为单倍行距,将“段前”、“段后”均设置为自动,单击“确定”按钮。步骤3:确定文字处于选中状态,单击【段落】组中的“编号”右侧的下三角按钮,在弹出的下拉列表中选择题目要求的编号o步骤4:将其他三个标题的编号删除,选中”、报到、会务组”文字,双击【起先】选项kF【剪贴板】组中的“格式刷”按钮。然后分别选择余下的三个标题,选择完成后按ESC键。6 .【解题步骤】步骤1:按住Ctr1.键选择第一部分和其次部分的正文内容,在【起先】选项卡下的【字体】组中将“字体”设置为宋体,将“字号”设置为五号。步骤2:确定第一部分和其次部分的正文内容处于选中状态,单击【段落】组中的对话框启动器按钮,弹出“段落”对话框,在该对话框中将“特别格式”设置为首行缩进,将“跨值”设置为2字符,将“缩进”选项组卜的“左侧”、“右侧”均设置为2字符。将“行距”设置为“固定值”,将“设置值”设置为16磅。在“常规”组中将“对齐方式”设置为左对齐,单击“确定”按钮。7 .【解题步骤】步骤1:选中第三部分标黄的文字,将文字删除。单击【插入】选项卡下【表格】组中的“表格”下拉按钮,在弹出的下拉列表中选择“插入表格”选项。步骤2:在弹出的对话框中将“行数”、“列数”分别设置为2、4,其他保持默认设置,单击“确定”按钮。步骤3:插入表格后,适当调整表格的行高和列宽,在表格的第一行单元格内参照素材图片“表1.jpg”输入文字。选中标题行,在【起先】选项卡下的【字体】组中将“字体”设置为黑体。单击【表格工具】下【布局】选项中【对齐方式】组下的“水平居中”按钮。步骤4:将光标置入第2行第1列单元格内,单击【起先】选项卡【段落】组中的“编号”右侧的下三角按钮,在弹出的下拉列表中选择“定义新编号格式”选项。弹出“定义新编号格式”对话框,在该对话框中将“编号样式”设置为“1,2,3”,"编号格式”设置为1,“对齐方式”设置为居中,单击“确定”按钮。步骤5:然后将光标置入第2行表格的右侧,按Enter键新建行,完成后的效果。步骤6:选中第2列单元格中的第1、2行单元格,单击【表格工具】下【布局】选项卡中【合并】选项组的“合并单元格”按钮。步骤7:运用同样的方法参考素材文件,将其他单元格进行合并,然后打开考生文件夹下的“秩序册文本素材.docx”素材文件,将其中的相应内容复制粘贴到表格中。步骤8:选择第1行全部单元格,单击【设计】选项卡下【表格样式】组中的“底纹”下拉按钮,在弹出的下拉列表中选择“主题颜色”中的“白色,背景1,深色25豕'.8 .【解题步骤】步喔1:选中第四部分中标黄的文字,将文字删除,单击【插入】选项卡下【表格】组中的“表格”按钮,在弹出的下拉列表中选择“插入表格”选项。弹出“插入表格”对话框,在该对话框中将“列数”、“行数”分别设置为5、3。单击“确定”按钮插入表格。步骤2:选择第1行全部单元格,进入【表格工具】下的【布局】选项卡,在【单元格大小】选项组中将表格“高度”设置为1厘米。步骤3:运用同样的方法将第2行、第3行单元格的行高分别设置为1.2厘米、0.8厘米。步骤4:选中第2行全部的单元格,进入【布局】选项卡下,单击【合并】组中的“合并单元格”按钮,然后选中整个表格,单击【对齐方式】组中的“水平居中”对齐按钮。步骤5:将光标置于第3行第1列单元格中,单击【起先】选项卡【段落】组中的“编号”右侧的卜.三角按钮,在弹出的卜拉列表中选择我们在第7题中设置的编号。步骤6:选中插入的标号,单击鼠标右键,在弹出的快捷菜单中选择“重现起先于1”选项。步骤7:将光标置于第3行单元格的右侧,分别按18次Enter键。步骤8:选择编号为9所在行的全部单元格,进入【布局】选项卡下,单击【合并】组中的“合并单元格”按钮。在【单元格大小】选项组中将“高度”设置为12厘米。步骤9:确定合并后的单元格处于选择状态,单击鼠标右键,在弹出的快捷菜单中选择“边框和底纹”选项,弹出“边框和底纹”时话框,切换至“底纹”选项卡,单击“填充”组中的下拉按钮,在弹出的下拉列表中选择“主题颜色”中的“橙色,强调文字颜色6,深色25%”选项。运用同样的方法,将第一次合并的单元格的底纹的颜色设置为“标准色”中的“深红”。完成效果。步骤10:在第一行单元格内参照素材图片”表2,.jpg”输入文字,选择愉入的文字,单击【起先】选项k下【字体】组中的“字体”设置为黑体。步骤11:打开考生文件下的“秩序册文本素材.docx”素材文件,在该文档中将相应内容分别粘贴到表格内,并适当调整。9 .【解题步骤】步骤1:将书目页中的黄色部分删除,单击【引用】选项未卜中【书目】组中的“书目”下拉按钮,在弹出的下拉列表中选择“插入书目”选项。步

    注意事项

    本文(二级MS Office真题第9套完整解析.docx)为本站会员(p**)主动上传,第壹文秘仅提供信息存储空间,仅对用户上传内容的表现方式做保护处理,对上载内容本身不做任何修改或编辑。 若此文所含内容侵犯了您的版权或隐私,请立即通知第壹文秘(点击联系客服),我们立即给予删除!

    温馨提示:如果因为网速或其他原因下载失败请重新下载,重复下载不扣分。




    关于我们 - 网站声明 - 网站地图 - 资源地图 - 友情链接 - 网站客服 - 联系我们

    copyright@ 2008-2023 1wenmi网站版权所有

    经营许可证编号:宁ICP备2022001189号-1

    本站为文档C2C交易模式,即用户上传的文档直接被用户下载,本站只是中间服务平台,本站所有文档下载所得的收益归上传人(含作者)所有。第壹文秘仅提供信息存储空间,仅对用户上传内容的表现方式做保护处理,对上载内容本身不做任何修改或编辑。若文档所含内容侵犯了您的版权或隐私,请立即通知第壹文秘网,我们立即给予删除!

    收起
    展开