欢迎来到第壹文秘! | 帮助中心 分享价值,成长自我!
第壹文秘
全部分类
  • 幼儿/小学教育>
  • 中学教育>
  • 高等教育>
  • 研究生考试>
  • 外语学习>
  • 资格/认证考试>
  • 论文>
  • IT计算机>
  • 法律/法学>
  • 建筑/环境>
  • 通信/电子>
  • 医学/心理学>
  • ImageVerifierCode 换一换
    首页 第壹文秘 > 资源分类 > DOCX文档下载
    分享到微信 分享到微博 分享到QQ空间

    临床B族维生素作用机制、适应症、用法用量、注意事项.docx

    • 资源ID:1195759       资源大小:41.89KB        全文页数:13页
    • 资源格式: DOCX        下载积分:5金币
    快捷下载 游客一键下载
    账号登录下载
    三方登录下载: 微信开放平台登录 QQ登录
    下载资源需要5金币
    邮箱/手机:
    温馨提示:
    快捷下载时,如果您不填写信息,系统将为您自动创建临时账号,适用于临时下载。
    如果您填写信息,用户名和密码都是您填写的【邮箱或者手机号】(系统自动生成),方便查询和重复下载。
    如填写123,账号就是123,密码也是123。
    支付方式: 支付宝    微信支付   
    验证码:   换一换

    加入VIP,免费下载
     
    账号:
    密码:
    验证码:   换一换
      忘记密码?
        
    友情提示
    2、PDF文件下载后,可能会被浏览器默认打开,此种情况可以点击浏览器菜单,保存网页到桌面,就可以正常下载了。
    3、本站不支持迅雷下载,请使用电脑自带的IE浏览器,或者360浏览器、谷歌浏览器下载即可。
    4、本站资源下载后的文档和图纸-无水印,预览文档经过压缩,下载后原文更清晰。
    5、试题试卷类文档,如果标题没有明确说明有答案则都视为没有答案,请知晓。

    临床B族维生素作用机制、适应症、用法用量、注意事项.docx

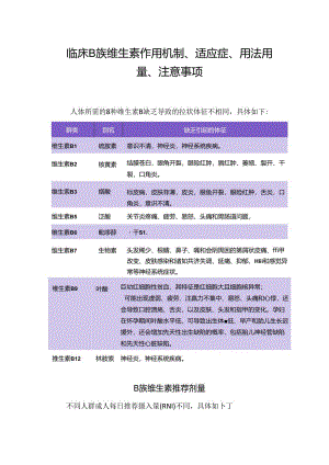
    临床B族维生素作用机制、适应症、用法用量、注意事项人体所需的8种维生素B缺乏导致的拉状体征不相同,具体如下:群类别名缺乏引起的体征维生素B1硫胺素意识不清,神经炎,神经系统疾病。维生素B2核黄素结膜苍白,眼角开裂,眼险红肿,唇红肿、萎缩、裂开、干裂,口角炎。维生索B3烟酸标皮病,皮肤菲薄,皮炎,眼鱼开裂,眼险红肿,舌炎,口角炎,意识不清。维生素B5泛酸关节炎疼痛、疲劳、易怒、头痛和胃肠道问题,维生素B6毗哆薛干S1.维生素B7生物素头发稀少、根睛、鼻子、嘴和会阴周困的第屑状皮痛、ffi甲改变、皮肤感染和诸如共济失调、延痛、抑郁、HIii和感觉异常等神经系统症状。维生素B9叶酸巨幼红细胞性贫血,其特征是红细胞大且细胞核异常;可能出现虚弱、疲劳、注羸力不集中、易怒、头痛和心惇,还会导致口腔溃疡、舌炎,以及皮肤、头发和指甲的变化。孕妇在怀孕期间叶酸水平低,可导致出生体低、早产和胎儿生长迟援外,还会增加先天性出生缺陷的概率,包括胎儿神经管缺陷和先天性心脏缺陷。推生素B12林胺索神经炎,神经系统疾病。B族维生素推荐剂量不同人群成人每日推荐摄入量(RNI)不同,具体如卜丁三三M91«维生累B1.1.4mg12mg1.21.5mg*15mg维生旗B21.4mg12mg1.2-1.5mg*1.5mg悔生索B3(AR)13-15mgb10-12mgb12mg15mg犍生素B5(SR)A1.:5mgA1.:5mgA1.:6mgA1.:7mg堆生素B61.4-1.6mgc1.41.6mg。2.2mg1.7mg堆生索B7(生物索)50HgdA1.:40g30PgdA1.:40g30gdA1.:40gA1.:50g堆生*B9(DtK)400gDFE400gDFE600gDFE550gDFE推生旗B122.4g24g29g3.2g程生素女性注:a-随孕期延长而博加;b-照年的埔长而浦少;Cda年龄增长而增加;d-美国医学研究所每日推荐谡入;AHfi宜摄入<.各类B族维生素盘点1、维生素B1.-硫胺素作用机制:维生素B1.参与体内辅酶的形成,是糖代谢所必须的物质,维持正常的消化系统、神经系统功能。适应症:适用于维生素B1.缺乏所致的脚气病或Wernicke脑病的治疗,亦可用于维生素B1.缺乏引起的周围神经炎、消化不良等的辅助治疗。其他适应症:根据维生素矿物质补充剂在疾病防治中的临床应用专家共识-维生素BD还可用于防治心肌炎、感染、发热、甲状腺功能亢进、充血性心力衰竭、营养支持、艾滋病营养支持、阿尔茨海默症、癫痫、口腔溃疡及糖尿病等。慢性酒精中毒性脑病的是硫钺(维生素BD缺乏导致,且此类患者胃肠吸收不良,口服维生素B1.效果也不佳,故一般选择非肠道给药。建议对伴有认知功能障碍的慢性酒精中毒性脑病、营养不良、低血糖、肝病等患者在静脉输入含糖液体前都应通过非肠道补充高剂量维生素B1.,可使用静脉注射(50Omg"、连用3d)。韦尼克脑病和柯萨可夫综合征的发病机制主要是硫钱缺乏,因此可积极通过非肠道补充B族维生素,如维生素B1.注射液肌肉注射。代表药物用法用量及注意事项:代袤药物用法用注意事项维生素B1注射液肌内注射:成人重型脚气病,50100mg次,3次/日,症状改善后口服。小儿型脚气病,10-25mg次,症状改善后改口服。大剂肌注时需注意过敏反应,表现为吞咽困难,皮肤痛痒,面、JSs眼睑浮肿,端鸭等。既往有过敝史者,建议做皮试。可干扰血清茶碱浓度、尿酸浓度、尿胆原等。维生素B1口服,成人10mg次,3次/过使用可导致头痛、使健、片(10日。烦蹑、食欲缺乏、腹泻、浮肿。mg片)2、维生素B2-核黄素作用机制:是辅酶的组成成份,参与糖、蛋白质、脂制的代谢,维持正常的视觉功能和促进生长。适应症:用于预防和治疗维生素B2缺乏症,如口角炎、唇干裂、舌炎、阴囊炎、结膜炎、脂溢性皮炎等。其他适应症:维生素B2还可治疗白内障、镰状细胞性贫血、艾滋病的营养支持等。代表药物用法用注意事项核黄素碉酸钠注射液皮下、肌肉典静脉注射。注射剂偶见过敏反应。(5m1.:15mg)5-30mg次,1次/日。使用后尿液呈黄色,不必停药。维生素B2片(5mg片)口服,成人5-10mg次,3次/日。口服制剂宜在饭后服用。甲氧敏普胺可降低本药吸收,不宜合用。代表药物用法用量及注意事项:3、维生素B3-烟酸作用机制:具有扩张血管、降低血脂、减少胆固醇合成,溶解纤维蛋白,防止血栓形成的作用。适应症:用于维生素PP缺乏症的预防和治疗。扩张小血管:烟酸可缓解血管痉挛症状,改善局部供血。缺血性心脏病:采用烟酸治疗心肌梗死和心绞痛,多数病人的心绞痛症状得到缓解。降血脂:应用大剂量烟酸可降低血脂。其他适应症:烟酸还可以用于治疗神经萎缩及中心性视网膜脉络炎、协同治疗精神分裂症、防治糖尿病和骨关节炎、间歇性跛行、雷诺氏病、滑囊炎、白内障、艾滋病、妊娠和迟发性运动障碍等。代表药物用法用量及注意事项:代表药物用法用注事项烟酸注射液(2m1.:20mg)(2m1.:0.1g)肌肉注射:50-100mg),5次/日;肿脉缓慢注射:成人,25-100mg次,2次或多次/日。儿童,25-100mg次,2次/Bo可见皮肤发红、头痛等血管犷张反应。患有严而低血压或动脉出血的患者禁用。使用烟酸制剂可能使尿酸升高。烟酸片口服:(100mg片)成人,50-100mg次,5次/日,不超过5片/日。儿童,50mg次,2-3次/日。4、维生素B5一泛酸作用机制:多种代谢环节中(包括碳水化合物、蛋白质、脂肪)及上皮功能维持正常所必需的辅酶A的组成部分。适应症:用于预防和治疗泛酸缺乏症或B族维生素物质缺乏时的轴助治疗。代表药物用法用量及注意事项:代袤药物用法用注意事项泛酸钙片(5mg片)口服,成人24片/次,3次/日。泛酸可延长出血时间,血友病患者应谨慎。5、维生素B6一毗哆醇作用机制:作为辅酶对蛋白质、碳水化合物、脂类的各种代谢功能起作用,同时还参与色氨酸转化成烟酸或5-羟色胺。适应症:适用于维生素B6缺乏的预防和治疗,防治异烟明中毒:也可用于妊娠、放射病及抗癌药所致的呕吐,脂溢性皮炎等;以及全胃肠道外营养及因摄入不足所致营养不良、进行性体重下降时的维生素B6的补充。下列情况对维生素B6的需要量增加:妊娠及哺乳期、甲状腺功能亢进、烧伤、长期慢性感染、发热、先天性代谢障碍(胱硫醍尿症、高草酸盐尿症、高胱氨酸尿症、黄噪吟酸尿症)、充血性心力衰竭、长期血液透析、吸收不良综合征伴肝胆系统疾病(如酒精中毒伴肝硬化)、肠道疾病(乳糜泻、热带口炎性肠炎、局限性肠炎、持续腹泻)、胃切除术后。其他适应症:还可以用于谷尔酸钠过敏、腕管综合征、糖尿病性神经病变、肾结石、抑郁症、哮喘、艾滋病、迟发性运动障碍、光敏感性疾病、眩晕、孤独癖、脂溢性皮炎、帕金森氏病及糖尿病等。代表药物用法用量及注意事项:代表药物用法用注意事项堆生案86注射液(2m1.:0.1g)皮下注射、肌内或除注射,50100mg次,1次/日。用于环丝氨酸中毒的解毒时,每日300mg或以上。用于异烟脱中毒解毒时,第1g异烟附予1g,除注。注射剂可出现过敝反应。可影晌左旋多巴治疗帕金森的疗效。每日应用26g,持续几个月,可引起严神经感觉舁常,迸行性步推生素B6片口服。成人,一日1-2片;儿C1.omg/片)童,一日0.51片,连用3周。态不稳至足麻木、手不灵活,停药后可爆菖、但仍软弱无力。7、维生素B7-生物素作用机制:生物素可催化脂肪酸、葡萄糖和氨基酸的代谢,且在基因调控、细胞信号转导和夏制中起着至关重要的作用。生物素来源丰富,因而人类很少缺乏,但长期采用胃肠外营养的病人以及缺乏生物素代谢基因的儿童会出现生物素缺乏。其他名称:维生素H,辅酶R,适应症:生物素陶缺失的儿童。用法用量:口服,一日10mg.8、维生素B9一叶酸作用机制:对细胞的分裂、生长及核酸、氨基酸、蛋白质的合成起到重要的作用。适应症:各种原因引起的叶酸缺乏及叶酸缺乏所致的巨幼红细胞贫血;妊娠期、哺乳期妇女预防给药:慢性溶血性贫血所致的叶酸缺乏。代表药物用法用量及注意事项:代表药物用法用注意事项叶酸片(5mg片、0.4mg片)成人,510mg次,1530mgH,直至血象恢复正常。儿童,5mg次,3次/日;或5T5mg日,分3次。妊娠期、嗝乳妇女预防用药:0.4mg次,1次/日。长期用药可以出现畏食、恶心、腹胀等胃肠症状。大量服用叶酸时,可使尿液呈黄色。维生素B12-粘胺素作用机制:常用的维生素B12指规钻胺,维持正常造血以及神经系统功能中起到关键的作用。它参与人体细胞的代谢,影响DNA的合成与调节,还参与脂肪酸的合成和能量的生成。维生素B12和甲钻胺的区别:药品药理学特点适应症堆生素B12维生素B12在细胞内转化为腺昔钻胺和甲钻胺两种形式。主要用于因内因子缺乏所致的巨幼细胞性贫血;也可用于亚急性联合变性神经系统痛变,如神经炎的辅助治疗。甲钻胺是一种内源性的辅酶B12,更易转移至神经细胞,恢复神经健的传达延迟和神经传达物质的减少。针对周围神经痛变,甲珞胺效果更优于维生素B12o甲牯胺可不经肝脏代谢,也不需要进行生物转化,可以直接发挥作用。肝功能损伤时可优先选择。用于周围神经病;因缺乏维生素B12引起的巨幼红细胞性贫血的治疗。代表药物用法用量及注意事项:代裹药物注意事项憔生*B12注射液(1m1.:0.25mg)肌注:成人,0.0250.1mg日,或隰日0.05-0.2mg用于神经炎时,用可酌!;也可用于穴位封闭。儿,25TOOg,备日或隔日1次。避免同一部位反黛偌为,且对新生儿、早产儿、SJ1.幼儿饕特别小C.注射剂偶见过敏反此治疗巨细胞贫血的,在起始48小时宣查血裨,以防止低PP血症的发生。椎生索B12片(25gR)25-100gB,«MB50-200g,分次BS用,甲钻胺注射液周围神经病:注射剂可见过敏反(1m1.:0.5mg)成人通常0.5mg次,1次/日,3次/周,肌内或静脉注射,可按年胯、症状酌情增送。巨红细胞性贫血:成人通常05mg次,1次/日,3次/周,肌内或静脉注射。给药约2个月后,作为维持治疗1-3个月可予一次0.5mgo韦尼克脑病和柯萨可夫综合征:肌肉变静脉注射,100Og,1次/日。应,如血压下降,呼吸困难等。使用一个月不见效,则不必继续使用。见光易分解,应注意避光。甲钻胶片(0.5mg片)口服,成人1片/次,3次/日。叶酸和维生素B12治疗巨幼红细胞性贫血的给药方案:1)叶酸缺乏胃肠吸收障碍亚叶酸钙(甲酰四氢叶酸钙)肌注,3-6mg次,1次/日,应用至贫血和病因纠正

    注意事项

    本文(临床B族维生素作用机制、适应症、用法用量、注意事项.docx)为本站会员(p**)主动上传,第壹文秘仅提供信息存储空间,仅对用户上传内容的表现方式做保护处理,对上载内容本身不做任何修改或编辑。 若此文所含内容侵犯了您的版权或隐私,请立即通知第壹文秘(点击联系客服),我们立即给予删除!

    温馨提示:如果因为网速或其他原因下载失败请重新下载,重复下载不扣分。




    关于我们 - 网站声明 - 网站地图 - 资源地图 - 友情链接 - 网站客服 - 联系我们

    copyright@ 2008-2023 1wenmi网站版权所有

    经营许可证编号:宁ICP备2022001189号-1

    本站为文档C2C交易模式,即用户上传的文档直接被用户下载,本站只是中间服务平台,本站所有文档下载所得的收益归上传人(含作者)所有。第壹文秘仅提供信息存储空间,仅对用户上传内容的表现方式做保护处理,对上载内容本身不做任何修改或编辑。若文档所含内容侵犯了您的版权或隐私,请立即通知第壹文秘网,我们立即给予删除!

    收起
    展开