欢迎来到第壹文秘! | 帮助中心 分享价值,成长自我!
第壹文秘
全部分类
  • 幼儿/小学教育>
  • 中学教育>
  • 高等教育>
  • 研究生考试>
  • 外语学习>
  • 资格/认证考试>
  • 论文>
  • IT计算机>
  • 法律/法学>
  • 建筑/环境>
  • 通信/电子>
  • 医学/心理学>
  • ImageVerifierCode 换一换
    首页 第壹文秘 > 资源分类 > DOCX文档下载
    分享到微信 分享到微博 分享到QQ空间

    雨水暗沟施工方案.docx

    • 资源ID:1186060       资源大小:37.64KB        全文页数:3页
    • 资源格式: DOCX        下载积分:5金币
    快捷下载 游客一键下载
    账号登录下载
    三方登录下载: 微信开放平台登录 QQ登录
    下载资源需要5金币
    邮箱/手机:
    温馨提示:
    快捷下载时,如果您不填写信息,系统将为您自动创建临时账号,适用于临时下载。
    如果您填写信息,用户名和密码都是您填写的【邮箱或者手机号】(系统自动生成),方便查询和重复下载。
    如填写123,账号就是123,密码也是123。
    支付方式: 支付宝    微信支付   
    验证码:   换一换

    加入VIP,免费下载
     
    账号:
    密码:
    验证码:   换一换
      忘记密码?
        
    友情提示
    2、PDF文件下载后,可能会被浏览器默认打开,此种情况可以点击浏览器菜单,保存网页到桌面,就可以正常下载了。
    3、本站不支持迅雷下载,请使用电脑自带的IE浏览器,或者360浏览器、谷歌浏览器下载即可。
    4、本站资源下载后的文档和图纸-无水印,预览文档经过压缩,下载后原文更清晰。
    5、试题试卷类文档,如果标题没有明确说明有答案则都视为没有答案,请知晓。

    雨水暗沟施工方案.docx

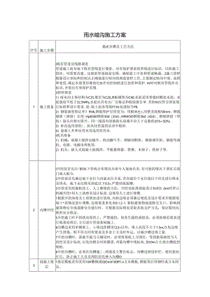
    雨水暗沟施工方案序号施工步骤施JC步骤及工艺方法1施工准备I既有管道及线路调查管道施工前对地下既有管线进行调杳,对有保护要求的管线进行标识,以防施工投坏。对需要改建、迂移的管道提前安揖,确保做工中各种管道畅通,2施工放样根据设计坐标和控制点正确地进行暗沟的冽盘放样工作,主要测定暗沟中现、高程和宽度,确定水泡变形维的位St并对控制桩进行加密和保护.HJ时对既有管线作出标识,并划出有效保护范围.3材料要求1)雨水沟主体结构为C35,桀层为C20,Jfi板铺筑为C40,水泥采用普通硅酸盐水泥,水泥强度不低于32.5MPa,水泥应具有出厂合格证和检除报告单.其防fit应符合国家现行标准和设计要求.混;疑土抗冻等级F150.抗港标号P8.2)钢筋演度保证率95&,钢筋保护层厚度为:顶板35三>,沟壁及底板50mm;钢筋锚固(搭接)长度:HpB300钢筋30d(35d),HRMOO钢筋36d(42d);钢筋搭接(焊按)接头应相互惜开,同-战面内刖筋接头故城不应大于总数的25%<50%).3)砂直选用望机!、抗风化性强的洁净中粗砂.4)混凝土井和站用水用选用饮用水.I机具准备1)机械:混凝土搅拌运输车、机动翻斗车、纲脑切断机、钢筋调耳机、钢筋弯曲机、电锯、电跳电焊机等.2)机具:插人式混凝土振捣涔、平板报韩器、铁锹、木抹子、铁抹子等.2沟槽开挖I开挖前首先应/解地下管线分布情况并派专人现场负责,有可能的情况下谓有关部门派人配合.2开挖前首先确定地下水位与沟底水位关系,若沟底位于水位线以下应先进行降水及排水,地下水位降至菸底以下0.5»,严禁浸泡装槽,3开挖采用挖掘机挖土、人工整修的方法,开挖至距离基底设计标制3(km时停止机械开挖用人工清理至设计标高.边坡用人工进行修整.1根据开挖深度及土质情况进行放坡,沟柏边坡必须满足规范及设计要求并根据现场十质情况进行调整,边坡要求参见表6.1.2-1.紧贴建筑物或道路交叉口,影响到建筑物安全或道路安全通行时,可根据实际情况采取其他支护方式,保证聪坑坑壁的安全稳定,5开挖施工时不得扰动原状上,严禁超挖,如发生超挖或扰动,必须按规范要求进行地基处理后,方可进行管道基础施工.6沟槽边采用单侧堆上,土堆边距槽顶边2«以外,堆土高度不大于1.5m,以免边坡产生滑塌。财不符合回坎要求及多余土方及时外运,以减少槽边堆土量.7开挖沟槽时,基础不能当天铺设时,必须将基底土方围住,等到做基础的当天再挖至设计标高,以免沟梢长时间膝需.刈量沟槽中线标高,按IOm左右放出槽底控制桩.8开挖沟槽时,必须在沟槽施:两端设立警告标志,沟槽边例设妒栏,夜间悬挂红灯,防止施工人员及周阳居民抻入沟槽O3混凝土桀层1垫层模板采用采用10#槽钢或IQOmX100ff1.n方木模板,模板背后用钢轩或方木固定。序号施工步骤施工步骤及工艺方法2条层混凝土采用平板振相器振楣密煲,根据标而控制践,进行表面刮扛找平,木抹提压拍实,待嬖层混凝土强度达到1.2MPa后方可进行下遒工序旗I.1底板钢筋绑扎1钢筋接头鞭式必须符合设计要求,接头可来用绑扎或焊接搭接,其搭接长度应符合设计及相应施工规范规定.基础上、下层IM筋的接头位置应相互挑开:其下层钢筋接头位就应在基础跨中1/3部位,上层钢筋接头位置应在底板那部1/3部位。2地础上、下层双向受力钢筋应逐点绑扎,不得跳拉绑扎,底板上、下层钢筋间设钢筋马迩支撑,马凳间距根据底板厚度不同而确定,一般为600nm-1200mm.纲筋保护层用砂浆垫块或塑料卡扣固定,使保护层厚度符合设计要求“3施工中应及时进行沟熨狡理钢筋的绑扎,以便基础和沟壁的有效连接.5底板模板安装基础模板果用竹胶板,对于冏转次数多或有特殊要求的部位(变形缝、后浇带等),也可采用加工专用或组合式钢模板与钢支架,以适应特殊需要.6底板混凝土浇筑市水沟尽段一次浇筑.Jfi要设置施工缝时.睡工缝设跟在底板顶上30Onin处,并埋设300X3止水镀锌钢板:采取压在超浆的方法浇筑,及时留设变形缝,变形缝缱距30m,继宽30mm,缱内设置沏药杉板,内外侧用聚破密封青塞M3511三厚,混凝土浇筑完毕,及时用平板振捣器将混凝土衣面刮平,排除表面泌水.待混凝土收水后用木抹子提出平实,快抹子收光,初般后立即覆盖养生.7沟壁斜筋绑扎沟即:钢筋绑扎前,应将预留插筋表面灰浆清理干净,并将抽筋校正到位,钢筋绑扎应严格执行设计与施工规范的要求.沟壁双挂钢筋净距通过定位架立前控制,架立筋的间距不宜超过1m,沟壁钢筋保护层厚度符合设计要求,钢筋垫块绑扎时,按照2-3块,户进行设置。8沟型模板支设沟壁模板采用钢模板与竹胶板组合拼装,沟里模板安装可根据痕础浇筑时间来确定,基Ie浇筑时间大于7大方可进行堵身施工,如不够7元严禁进行K一道施工.模板安装完成之后模板支掠可采用X型加固方式进行加固严禁在水沟沟面钻眼插纲筋加固.如发现此类情况,则此段水沟基础全部进行返工,模板安装支撑应牢固,避免涨模变形影响整体美观.9沟壁泥凝土浇筑沟赚混凝土应连续浇筑,不得i殳脩工缝,采用压茬赶浆的方法浇筑,混凝土浇筑过程中采用插入式振揭器振楣,且移动间距不大于振捣器作用步径的1.5倍,插入式振捣器在振捣过程中避免碰掖模板与钢筋,及时用平板振妣器和刮片对混微上表面进行刮平,然后用木抹子抹面,之后采用铁抹子进行收面.10预安板及奘伙水沟盅板在小型预制构件厂集中加匚建板制作龄期达到7天以£,运至现场用吊车配合人工进行安装.藁板安袋前先修筑好运驰便道,为吊装工作做好必要的准备.11哈沟回埴1曲板安装完成后应立即进行暗沟的回填,I可填施工必须在暗沟两恻同步进行,严禁单侧I可填,石册必须塞产、捣实.保持与暗沟紧密接触.2哈沟顶50Cm以内埴土施工应采用人工夯实或轻型机械压实,严禁压实机械兑接作用在暗沟上。3暗沟顶50cm以上沟槽采用机械压实时,应从暗沟轴线两例同时均匀进行,做到分层网填、碟JE1暗沟位于车行道下,采用3%水泥石螂回填至暗沟顶,喑沟顶至路面结构施工步施工步骤及工艺方法

    注意事项

    本文(雨水暗沟施工方案.docx)为本站会员(p**)主动上传,第壹文秘仅提供信息存储空间,仅对用户上传内容的表现方式做保护处理,对上载内容本身不做任何修改或编辑。 若此文所含内容侵犯了您的版权或隐私,请立即通知第壹文秘(点击联系客服),我们立即给予删除!

    温馨提示:如果因为网速或其他原因下载失败请重新下载,重复下载不扣分。




    关于我们 - 网站声明 - 网站地图 - 资源地图 - 友情链接 - 网站客服 - 联系我们

    copyright@ 2008-2023 1wenmi网站版权所有

    经营许可证编号:宁ICP备2022001189号-1

    本站为文档C2C交易模式,即用户上传的文档直接被用户下载,本站只是中间服务平台,本站所有文档下载所得的收益归上传人(含作者)所有。第壹文秘仅提供信息存储空间,仅对用户上传内容的表现方式做保护处理,对上载内容本身不做任何修改或编辑。若文档所含内容侵犯了您的版权或隐私,请立即通知第壹文秘网,我们立即给予删除!

    收起
    展开