欢迎来到第壹文秘! | 帮助中心 分享价值,成长自我!
第壹文秘
全部分类
  • 幼儿/小学教育>
  • 中学教育>
  • 高等教育>
  • 研究生考试>
  • 外语学习>
  • 资格/认证考试>
  • 论文>
  • IT计算机>
  • 法律/法学>
  • 建筑/环境>
  • 通信/电子>
  • 医学/心理学>
  • ImageVerifierCode 换一换
    首页 第壹文秘 > 资源分类 > DOCX文档下载
    分享到微信 分享到微博 分享到QQ空间

    小学 二年级 舞蹈美育《春风吹来》 抗疫主题.docx

    • 资源ID:117642       资源大小:17.34KB        全文页数:2页
    • 资源格式: DOCX        下载积分:5金币
    快捷下载 游客一键下载
    账号登录下载
    三方登录下载: 微信开放平台登录 QQ登录
    下载资源需要5金币
    邮箱/手机:
    温馨提示:
    快捷下载时,如果您不填写信息,系统将为您自动创建临时账号,适用于临时下载。
    如果您填写信息,用户名和密码都是您填写的【邮箱或者手机号】(系统自动生成),方便查询和重复下载。
    如填写123,账号就是123,密码也是123。
    支付方式: 支付宝    微信支付   
    验证码:   换一换

    加入VIP,免费下载
     
    账号:
    密码:
    验证码:   换一换
      忘记密码?
        
    友情提示
    2、PDF文件下载后,可能会被浏览器默认打开,此种情况可以点击浏览器菜单,保存网页到桌面,就可以正常下载了。
    3、本站不支持迅雷下载,请使用电脑自带的IE浏览器,或者360浏览器、谷歌浏览器下载即可。
    4、本站资源下载后的文档和图纸-无水印,预览文档经过压缩,下载后原文更清晰。
    5、试题试卷类文档,如果标题没有明确说明有答案则都视为没有答案,请知晓。

    小学 二年级 舞蹈美育《春风吹来》 抗疫主题.docx

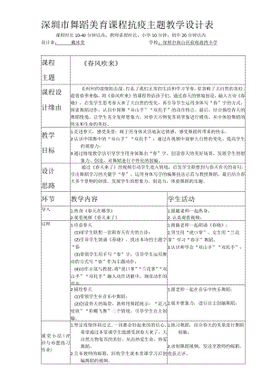
    深圳市舞蹈美育课程抗疫主题教学设计表课程时长10-40分钟以内;教师讲授时长:小学10分钟;初中20分钟以内设计者:戴冰莹学校:深圳市南山区前海港湾小学课程主题春风吹来课程设计缘由长时间的疫情阻击战,打乱了我们正常的生活和学习节奏,更忽略了大自然的美好。趁着春季来临,将春风吹来的课程带给孩子们,通过春天的情境创设,融入古诗春晓,启发学生思考春天来了大自然的变化,再引导学生运用身体写“春”字的方式,探索舞蹈动作,认识中国舞“双山手”“双托手”的动作特点。最后,结合描绘春天的舞蹈情境,让学生充分发挥想象力,对春天万物复苏的景象进行模仿,从中体验舞蹈的快乐和生命的美好。教学目标1 .走进春天,感受美景;敢于用身体灵活地表达情感,感受舞蹈所带来的快乐。2 .认识中国舞中的“双山手”“双托手”;通过在视频中观察大自然的变化,提高学生的观察力;3 .通过情境教学法引导学生用身体舞出“春”字,创设春天的美好场景,发展学生的想象力、创造,对舞蹈进行个性化的创编。设计思路通过春天来了的视频引动学生进入情境,启发学生联想到与春天有关的诗句,引出舞蹈学习的关键字“春”,运用身体写字的编舞技法示范与教授舞蹈,最后结合春天多个景物的创设,发展学生的想象力、创造力,体验舞蹈的乐趣。环节教学内容学生活动导入1 .热身春天在哪里2 .观看视频春天来了1 .跟随老师一起热身;2 .认真观看视频;过程1.诗意春天(1)请学生联想一首跟春天有关的古诗;(2)引导学生朗诵春晓,找出本诗的主题字“春(3)带领学生用手写“春”字,引导学生运用舞动的方式写“春”作为主题动作;(4)动作示范与教授,将“虎口掌”“兰花掌”“双山手”“双托手”融入动作讲解中,规范动作的形态。1 .跟随老师一起朗诵春晓;2 .男生用“虎口掌”、女生用“兰花掌”学习“春字”舞蹈;3 .认识和学会“双山手”“双托手”;2.描绘春天(1)带领学生在音乐中舞蹈;(2)创设春天的场景,教师用舞蹈展示:“花儿绽放”“彩蝶飞舞”二个情境。引导学生自主创编。1 .跟老师一起在音乐中快乐舞蹈;2 .展开想象力,进行自主创编舞蹈;课堂小结(评价与布置练习作业)1 .坚定疫情终将过去,一切都会好起来的的信心,希望通过本堂课学生能感受到春天来了,大自然万物复苏的美好,从而热爱生命,热爱舞蹈。2 .公布教师的邮箱,回收学生就本堂课学习后创编舞蹈的视频。1 .练习舞蹈,结合春天的美景进行舞蹈创编;2 .录制舞蹈视频,发送至教师的邮箱,收获点评。

    注意事项

    本文(小学 二年级 舞蹈美育《春风吹来》 抗疫主题.docx)为本站会员(p**)主动上传,第壹文秘仅提供信息存储空间,仅对用户上传内容的表现方式做保护处理,对上载内容本身不做任何修改或编辑。 若此文所含内容侵犯了您的版权或隐私,请立即通知第壹文秘(点击联系客服),我们立即给予删除!

    温馨提示:如果因为网速或其他原因下载失败请重新下载,重复下载不扣分。




    关于我们 - 网站声明 - 网站地图 - 资源地图 - 友情链接 - 网站客服 - 联系我们

    copyright@ 2008-2023 1wenmi网站版权所有

    经营许可证编号:宁ICP备2022001189号-1

    本站为文档C2C交易模式,即用户上传的文档直接被用户下载,本站只是中间服务平台,本站所有文档下载所得的收益归上传人(含作者)所有。第壹文秘仅提供信息存储空间,仅对用户上传内容的表现方式做保护处理,对上载内容本身不做任何修改或编辑。若文档所含内容侵犯了您的版权或隐私,请立即通知第壹文秘网,我们立即给予删除!

    收起
    展开