欢迎来到第壹文秘! | 帮助中心 分享价值,成长自我!
第壹文秘
全部分类
  • 幼儿/小学教育>
  • 中学教育>
  • 高等教育>
  • 研究生考试>
  • 外语学习>
  • 资格/认证考试>
  • 论文>
  • IT计算机>
  • 法律/法学>
  • 建筑/环境>
  • 通信/电子>
  • 医学/心理学>
  • ImageVerifierCode 换一换
    首页 第壹文秘 > 资源分类 > DOCX文档下载
    分享到微信 分享到微博 分享到QQ空间

    国家开放大学《电子商务概论》:面向企业的电子商务任务内容答案解析.docx

    • 资源ID:114267       资源大小:15.63KB        全文页数:2页
    • 资源格式: DOCX        下载积分:5金币
    快捷下载 游客一键下载
    账号登录下载
    三方登录下载: 微信开放平台登录 QQ登录
    下载资源需要5金币
    邮箱/手机:
    温馨提示:
    快捷下载时,如果您不填写信息,系统将为您自动创建临时账号,适用于临时下载。
    如果您填写信息,用户名和密码都是您填写的【邮箱或者手机号】(系统自动生成),方便查询和重复下载。
    如填写123,账号就是123,密码也是123。
    支付方式: 支付宝    微信支付   
    验证码:   换一换

    加入VIP,免费下载
     
    账号:
    密码:
    验证码:   换一换
      忘记密码?
        
    友情提示
    2、PDF文件下载后,可能会被浏览器默认打开,此种情况可以点击浏览器菜单,保存网页到桌面,就可以正常下载了。
    3、本站不支持迅雷下载,请使用电脑自带的IE浏览器,或者360浏览器、谷歌浏览器下载即可。
    4、本站资源下载后的文档和图纸-无水印,预览文档经过压缩,下载后原文更清晰。
    5、试题试卷类文档,如果标题没有明确说明有答案则都视为没有答案,请知晓。

    国家开放大学《电子商务概论》:面向企业的电子商务任务内容答案解析.docx

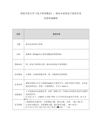
    国家开放大学电子商务概论:面向企业的电子商务任务内容答案解析项目具体内容主题面向企业的电子商务目标熟悉和了解B2B电子商务的概念和典型网站。预备知识第二章电子商务的分类,面向企业的电子商务模式活动准备计算机一台或者智能手机一部,并能登录互联网络。任务内容搜索并找到3个以上我国的B2B电子商务平台,简单介绍各个网站,并比较他们的异同点,形成一个调研报告,不少于IOOO字。实践要求1.本实践活动为选做任务,请到“课程公告”栏确认本实践任务是否为教师选定的任务。O'以丘山1、1,SSXYr上出批TXWEK士占片坦木这H,Ak坦力Fl收IYr土山Pnr二1评分标准L能够较好完成任务,内容围绕主题,观点正确、合理。(80100分)2.基本完成任务,内容围绕主题,观点基本正确。(6079分)Q口分匕亡出立17A立攵立攵亡血岳与木直”二CA、答案解析:阿里巴巴(B2B):B2B是指进行电子商务交易的供需双方都是商家(或企业、公司),她(他)们使用了互联网的技术或各种商务网络平台,完成商务交易的过程。电子商务是现代B2Bmarketing的一种具体主要的表现形式。京东商城(淘宝网)“商对客”是电子商务的一种模式,也就是通常说的直接而向消费者销售产品和服务商业零售模式。这种形式的电子商务一般以网络零售业为主,主要借助于互联网开展在线销售活动。B2C即企业通过互联网为消费者提供一个新型的购物环境一网上商店,消费者通过网络在网.上购物、网上支付等消费行为。美团外卖(Q2Q);020电子商务模式需具备五大要素:独立网上商城、国家级权威行业可信网站认证、在线网络广告营销推广、全面社交媒体与客户在线互动、线上线下一体化的会员营销系统。

    注意事项

    本文(国家开放大学《电子商务概论》:面向企业的电子商务任务内容答案解析.docx)为本站会员(p**)主动上传,第壹文秘仅提供信息存储空间,仅对用户上传内容的表现方式做保护处理,对上载内容本身不做任何修改或编辑。 若此文所含内容侵犯了您的版权或隐私,请立即通知第壹文秘(点击联系客服),我们立即给予删除!

    温馨提示:如果因为网速或其他原因下载失败请重新下载,重复下载不扣分。




    关于我们 - 网站声明 - 网站地图 - 资源地图 - 友情链接 - 网站客服 - 联系我们

    copyright@ 2008-2023 1wenmi网站版权所有

    经营许可证编号:宁ICP备2022001189号-1

    本站为文档C2C交易模式,即用户上传的文档直接被用户下载,本站只是中间服务平台,本站所有文档下载所得的收益归上传人(含作者)所有。第壹文秘仅提供信息存储空间,仅对用户上传内容的表现方式做保护处理,对上载内容本身不做任何修改或编辑。若文档所含内容侵犯了您的版权或隐私,请立即通知第壹文秘网,我们立即给予删除!

    收起
    展开