欢迎来到第壹文秘! | 帮助中心 分享价值,成长自我!
第壹文秘
全部分类
  • 幼儿/小学教育>
  • 中学教育>
  • 高等教育>
  • 研究生考试>
  • 外语学习>
  • 资格/认证考试>
  • 论文>
  • IT计算机>
  • 法律/法学>
  • 建筑/环境>
  • 通信/电子>
  • 医学/心理学>
  • ImageVerifierCode 换一换
    首页 第壹文秘 > 资源分类 > DOCX文档下载
    分享到微信 分享到微博 分享到QQ空间

    大班艺术《手工:小灯笼的聚会》PPT课件教案微教案.docx

    • 资源ID:1141555       资源大小:17.88KB        全文页数:2页
    • 资源格式: DOCX        下载积分:10金币
    快捷下载 游客一键下载
    账号登录下载
    三方登录下载: 微信开放平台登录 QQ登录
    下载资源需要10金币
    邮箱/手机:
    温馨提示:
    快捷下载时,如果您不填写信息,系统将为您自动创建临时账号,适用于临时下载。
    如果您填写信息,用户名和密码都是您填写的【邮箱或者手机号】(系统自动生成),方便查询和重复下载。
    如填写123,账号就是123,密码也是123。
    支付方式: 支付宝    微信支付   
    验证码:   换一换

    加入VIP,免费下载
     
    账号:
    密码:
    验证码:   换一换
      忘记密码?
        
    友情提示
    2、PDF文件下载后,可能会被浏览器默认打开,此种情况可以点击浏览器菜单,保存网页到桌面,就可以正常下载了。
    3、本站不支持迅雷下载,请使用电脑自带的IE浏览器,或者360浏览器、谷歌浏览器下载即可。
    4、本站资源下载后的文档和图纸-无水印,预览文档经过压缩,下载后原文更清晰。
    5、试题试卷类文档,如果标题没有明确说明有答案则都视为没有答案,请知晓。

    大班艺术《手工:小灯笼的聚会》PPT课件教案微教案.docx

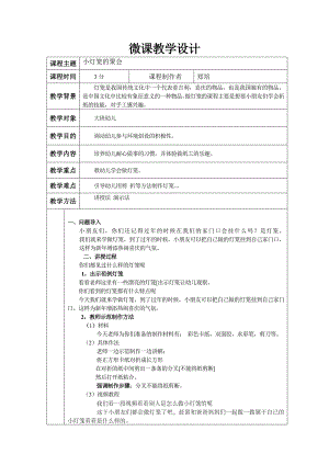
    微课教学设计课程主题小灯笼的聚会课程时间3分课程制作者郑培教学背景灯笼是我国传统文化中一个代表着吉利,喜庆的物品,也是我国独有的物品,是中国文化中比较有象征意义的一种物品,做灯笼的课程主要是想要小朋友们学会折纸的技能,对手工感兴趣。教学对象大班幼儿教学目的调动幼儿参与环境创设的积极性。教学内容 培养幼儿耐心做事的习惯,并体验做纸工的乐趣。教学重点教幼儿学会做灯笼。教学难点引导幼儿用剪 折等方法制作灯笼。,教学方法讲授法 演示法 一、问题导入小朋友们,你们还记得过年的时候在我们的家门口会挂什么吗?是灯笼。 我们就来学做灯笼,到了过年的时候,小朋友可以把自己做的灯笼挂到自己家门口,这样为新年增添热闹喜庆的气氛。 二、讲授过程你们都见过什么样的灯笼呢 1,出示范例灯笼 看看老师这里有一些漂亮的灯笼出示灯笼让幼儿观察。 你们看到的灯笼都有什么特点呢 今天我们就来学做灯笼,到了过年的时候,小朋友可以把自己做的灯笼挂到自己家门口,这样为新年增添热闹喜庆的气氛。 2,教师示范制作方法 (1)材料 今天老师为你们准备的制作材料有: 彩色卡纸,双面胶,水彩笔,剪刀等。 (2)具体作法 老师一边示范制作一边讲解: 将正方形卡纸对折成长方形 在对折的纸中间剪出一条条的分叉不能将纸剪断然后打开纸粘合。 强调制作步骤:分叉不能将纸剪断。 (3)视频教程 我们看一段视频看看别人是怎么做小灯笼的呢 这下小朋友们都会做灯笼了吧,赶紧和爸爸妈妈们一起做一做属于自己的小灯笼看看是什么样的。 3,总结 今天小灯笼们的聚会就在这结束了,这节有趣的手工课就下课咯。 小朋友们再见三,延伸 幼儿和老师一起布置教师环境,也可了解一些民间习俗。教学反思 本次活动以折 粘 剪 三个步骤完成灯笼制作。引导幼儿进入学习让幼儿了解什么时候可以挂灯笼,灯笼都有什么样子的。接下来了解制作材料,教师边制作边讲解,重点指导幼儿剪卡纸时候按要求来做,正确的使用剪刀,然后视频教学。本次教学的重点就是教会幼儿怎样做灯笼。教学难点是引导幼儿用剪 折 的方式制作灯笼。活动主要来源于幼儿生活中的经验,开展幼儿感兴趣的事情。积极的去制作灯笼,制作过程中,极大的发挥他们的创造力,想象力。由于小朋友的集中力是有限的,所以课程时间较短。本次微课程是针对培养幼儿耐心做事的习惯和体验做纸工的乐趣。在内容设计上比较连贯,注重与生活相联系,注重启发引导,课程环节比较完整。在呈现形式上,主要采用PPT,形式比较单一,不够丰富生动,视觉冲击力较差。

    注意事项

    本文(大班艺术《手工:小灯笼的聚会》PPT课件教案微教案.docx)为本站会员(p**)主动上传,第壹文秘仅提供信息存储空间,仅对用户上传内容的表现方式做保护处理,对上载内容本身不做任何修改或编辑。 若此文所含内容侵犯了您的版权或隐私,请立即通知第壹文秘(点击联系客服),我们立即给予删除!

    温馨提示:如果因为网速或其他原因下载失败请重新下载,重复下载不扣分。




    关于我们 - 网站声明 - 网站地图 - 资源地图 - 友情链接 - 网站客服 - 联系我们

    copyright@ 2008-2023 1wenmi网站版权所有

    经营许可证编号:宁ICP备2022001189号-1

    本站为文档C2C交易模式,即用户上传的文档直接被用户下载,本站只是中间服务平台,本站所有文档下载所得的收益归上传人(含作者)所有。第壹文秘仅提供信息存储空间,仅对用户上传内容的表现方式做保护处理,对上载内容本身不做任何修改或编辑。若文档所含内容侵犯了您的版权或隐私,请立即通知第壹文秘网,我们立即给予删除!

    收起
    展开