欢迎来到第壹文秘! | 帮助中心 分享价值,成长自我!
第壹文秘
全部分类
  • 幼儿/小学教育>
  • 中学教育>
  • 高等教育>
  • 研究生考试>
  • 外语学习>
  • 资格/认证考试>
  • 论文>
  • IT计算机>
  • 法律/法学>
  • 建筑/环境>
  • 通信/电子>
  • 医学/心理学>
  • ImageVerifierCode 换一换
    首页 第壹文秘 > 资源分类 > DOCX文档下载
    分享到微信 分享到微博 分享到QQ空间

    中班科学《顶技》中班科学《顶技》教学设计.docx

    • 资源ID:1139063       资源大小:18.46KB        全文页数:2页
    • 资源格式: DOCX        下载积分:10金币
    快捷下载 游客一键下载
    账号登录下载
    三方登录下载: 微信开放平台登录 QQ登录
    下载资源需要10金币
    邮箱/手机:
    温馨提示:
    快捷下载时,如果您不填写信息,系统将为您自动创建临时账号,适用于临时下载。
    如果您填写信息,用户名和密码都是您填写的【邮箱或者手机号】(系统自动生成),方便查询和重复下载。
    如填写123,账号就是123,密码也是123。
    支付方式: 支付宝    微信支付   
    验证码:   换一换

    加入VIP,免费下载
     
    账号:
    密码:
    验证码:   换一换
      忘记密码?
        
    友情提示
    2、PDF文件下载后,可能会被浏览器默认打开,此种情况可以点击浏览器菜单,保存网页到桌面,就可以正常下载了。
    3、本站不支持迅雷下载,请使用电脑自带的IE浏览器,或者360浏览器、谷歌浏览器下载即可。
    4、本站资源下载后的文档和图纸-无水印,预览文档经过压缩,下载后原文更清晰。
    5、试题试卷类文档,如果标题没有明确说明有答案则都视为没有答案,请知晓。

    中班科学《顶技》中班科学《顶技》教学设计.docx

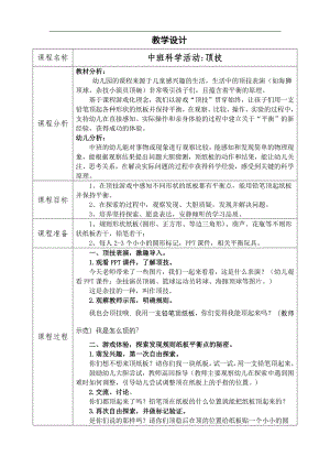
    教学设计课程名称中班科学活动:顶技课程分析教材分析: 幼儿园的课程来源于儿童感兴趣的生活,生活中的顶技表演(如海狮顶球,杂技小演员顶碗)非常吸引孩子们,且蕴含着平衡的原理。基于课程游戏化理念,我们以游戏“顶技”贯穿始终,让孩子们用一支铅笔顶起各种形状的纸板并保持平衡,在观察、比较、操作、实验的过程中,支持幼儿在直接感知、实际操作和亲身体验的过程中建立关于“平衡”的新经验,获得成功的体验。幼儿分析:中班的幼儿能对事物或现象进行观察比较,能感知和发现简单的物理现象,能根据观察结果提出问题大胆猜测,顶纸板的动作和结果,能让幼儿关注、思考关系,在解决实际问题的过程中获得科学经验,感受到关键的科学原理。课程目标1、 在顶技游戏中感知不同形状的纸板都有平衡点,能用铅笔顶起纸板并保持平衡。 2、在探索的过程中,观察发现、大胆质疑,发现并解决问题。3、培养坚持探索、愿意表达,安静倾听的学习品质。课程准备1、规则形状纸板(圆形、正方形、等边三角形)、葫芦、花瓶等不则形状纸板若干,铅笔若干;2、每人2-3个小小的圆形标记,PPT课件,相关平衡玩具。课程过程一、顶技表演,激趣导入。1.观看PPT课件,了解顶技。今天老师带来了一些图片,我们一起来看看,这是什么表演?(幼儿观看PPT课件:杂技演员顶碗、篮球运动员转球、海豚顶球等图片。)这是杂技的一种,叫作顶技。2.观察教师示范,明确规则。我也会顶技哦,我用一支铅笔顶纸板,你们觉得我能顶起来吗?(教师示范)我是怎么顶的?二、游戏体验,探索发现规则纸板平衡点的秘密。1.萌发兴趣,第一次自由探索。你们想不想来顶纸板?请你们找一块纸板,试一试,用一支铅笔顶起来。 鼓励幼儿大胆尝试,教师巡回指导(教师主要观察幼儿在探索中遇到困难时如何调整,引导幼儿尝试调整顶在纸板上的手指的位置。)2.交流、讨论。你们都顶起来了吗?铅笔顶在纸板的什么位置就能把纸板顶起来的?3.再次自由探索,并做标记验证。是你们说的那样吗?请你们顶稳后在顶的位置给纸板贴一个小小的圆形标记,然后再顶一下试试。(幼儿尝试。)4.交流分享,了解规则形状的平衡点位置。你们找到顶的位置了吗?贴的标记在哪里? 结合PPT并小结:这些正方形、圆形、等边三角形纸板能顶起来,就是找到了它的的平衡点,都在纸板的中心。三、再次探究,对比观察不规则纸板平衡点的位置,巩固经验。1.猜想并探索不规则形状纸板的平衡点位置。杂技团还有一些纸板(出示PPT中不规则图形的纸板),你们觉得顶在什么位置才能顶起来呢?请你们试一试并在顶的位置贴上标记。(教师在幼儿尝试的过程中用iPad给成功顶起的幼儿拍照,并连接到一体机中。)2.对比观察不规则形状顶起的位置标记,并交流讨论。你们成功了吗?我帮成功的小朋友拍了照,我们来看看谁顶起来了?他顶在纸板的什么位置?还在纸板的中心吗?(引导幼儿看展示出来的不规则纸板,进行对比观察,找出共同点。)小结:将手指顶在纸板重重的、大大的一边就能把纸板稳稳地顶起来。这些不规则形状纸板的平衡点不一定在中间位置。四、拓展延续,体验成功。 顶技非常有意思,找到平衡点,就能顶起物品,我还带来了玩平衡游戏的玩具:瓶子挑战赛,你们玩过吗?用瓶子顶起片片,去挑战一下!课程反思一、情境贯穿,游戏精神再彰显。本次活动以“顶技”的 情境、“找平衡点”的游戏中贯穿始终,尊重幼儿年龄特点和原有经验,引导幼儿在自由自主的探究中、在愉悦创造的体验中积极投入、乐于挑战,不断获取新的经验,体现了“玩中学、做中学 ”的理念。二、发现探究,深度学习再体现。从寻找规则纸板到不规则纸板的平衡点,两次探究层层递进,幼儿在与材料环境互动中,通过直接感知、实际操作和亲身体验获得找到物体平衡点的方法,获得关于“平衡”的经验,过程中幼儿敢于质疑、乐于释疑,思维品质也得到了进一步发展。 三、分享表达,学习品质再升华。活动过程中,我们运用信息技术捕捉鲜活的现场资源,还原探索过程中的亮点和问题,幼儿在分享交流的过程中,回顾探究过程、寻找解决问题的方法,不怕困难、坚持探究、敢于表达、安静倾听等学习品质都得到了升华。

    注意事项

    本文(中班科学《顶技》中班科学《顶技》教学设计.docx)为本站会员(p**)主动上传,第壹文秘仅提供信息存储空间,仅对用户上传内容的表现方式做保护处理,对上载内容本身不做任何修改或编辑。 若此文所含内容侵犯了您的版权或隐私,请立即通知第壹文秘(点击联系客服),我们立即给予删除!

    温馨提示:如果因为网速或其他原因下载失败请重新下载,重复下载不扣分。




    关于我们 - 网站声明 - 网站地图 - 资源地图 - 友情链接 - 网站客服 - 联系我们

    copyright@ 2008-2023 1wenmi网站版权所有

    经营许可证编号:宁ICP备2022001189号-1

    本站为文档C2C交易模式,即用户上传的文档直接被用户下载,本站只是中间服务平台,本站所有文档下载所得的收益归上传人(含作者)所有。第壹文秘仅提供信息存储空间,仅对用户上传内容的表现方式做保护处理,对上载内容本身不做任何修改或编辑。若文档所含内容侵犯了您的版权或隐私,请立即通知第壹文秘网,我们立即给予删除!

    收起
    展开