欢迎来到第壹文秘! | 帮助中心 分享价值,成长自我!
第壹文秘
全部分类
  • 幼儿/小学教育>
  • 中学教育>
  • 高等教育>
  • 研究生考试>
  • 外语学习>
  • 资格/认证考试>
  • 论文>
  • IT计算机>
  • 法律/法学>
  • 建筑/环境>
  • 通信/电子>
  • 医学/心理学>
  • ImageVerifierCode 换一换
    首页 第壹文秘 > 资源分类 > DOCX文档下载
    分享到微信 分享到微博 分享到QQ空间

    U466-中班社会《急救电话用处大》教案.docx

    • 资源ID:1136451       资源大小:14.12KB       
    • 资源格式: DOCX        下载积分:10金币
    快捷下载 游客一键下载
    账号登录下载
    三方登录下载: 微信开放平台登录 QQ登录
    下载资源需要10金币
    邮箱/手机:
    温馨提示:
    快捷下载时,如果您不填写信息,系统将为您自动创建临时账号,适用于临时下载。
    如果您填写信息,用户名和密码都是您填写的【邮箱或者手机号】(系统自动生成),方便查询和重复下载。
    如填写123,账号就是123,密码也是123。
    支付方式: 支付宝    微信支付   
    验证码:   换一换

    加入VIP,免费下载
     
    账号:
    密码:
    验证码:   换一换
      忘记密码?
        
    友情提示
    2、PDF文件下载后,可能会被浏览器默认打开,此种情况可以点击浏览器菜单,保存网页到桌面,就可以正常下载了。
    3、本站不支持迅雷下载,请使用电脑自带的IE浏览器,或者360浏览器、谷歌浏览器下载即可。
    4、本站资源下载后的文档和图纸-无水印,预览文档经过压缩,下载后原文更清晰。
    5、试题试卷类文档,如果标题没有明确说明有答案则都视为没有答案,请知晓。

    U466-中班社会《急救电话用处大》教案.docx

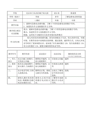
    学校北京市门头沟区城子幼儿园设计者陈童胜学科(版本)学前章节了解急救电话的用途学时1课时年级中班 教学目标1能够对急救电话感兴趣,了解3个常用急救电话的数字号码。2知道发生什么危险拨打什么号码。教学重点难点以及措施重点:能够对急救电话感兴趣,了解3个常用急救电话的数字号码。难点:知道发生什么危险拨打什么号码。措施:运用电子白板的交互技术实现目标和难点学习者分析幼儿对活动内容很感兴趣。因为内容贴近于生活,幼儿有的可说,有据可找,在教学活动中表现的比较积极。通过连线、遮挡等方式,让幼儿对电话号码有了更深刻的认识,也知道了在生病时拨打120,发生危险拨打110,有火灾时拨打119,能够正确的使用电话号码。教学环节教学内容活动设计活动目标媒体使用及分析(交互式电子白板使用功能)一、导入部分出示白板上的图片,引发幼儿兴趣。教师拉开遮挡,让幼儿观察图片引发幼儿兴趣遮挡二、基本部分依次出示抢劫图片、着火图片、生病图片。教师拉开遮挡,让幼儿观察图片引发幼儿的思考遮挡三、出示电话号码,让幼儿连线讨论。教师出示笔,请幼儿做交互性连线。让幼儿了解电话号码对应的危险。连线四、请幼儿拨打真实的电话,掌握拨打急救电话自救的方法。请幼儿示范并说明拨打电话的方法。了解发生危险拨打什么电话号码。无

    注意事项

    本文(U466-中班社会《急救电话用处大》教案.docx)为本站会员(p**)主动上传,第壹文秘仅提供信息存储空间,仅对用户上传内容的表现方式做保护处理,对上载内容本身不做任何修改或编辑。 若此文所含内容侵犯了您的版权或隐私,请立即通知第壹文秘(点击联系客服),我们立即给予删除!

    温馨提示:如果因为网速或其他原因下载失败请重新下载,重复下载不扣分。




    关于我们 - 网站声明 - 网站地图 - 资源地图 - 友情链接 - 网站客服 - 联系我们

    copyright@ 2008-2023 1wenmi网站版权所有

    经营许可证编号:宁ICP备2022001189号-1

    本站为文档C2C交易模式,即用户上传的文档直接被用户下载,本站只是中间服务平台,本站所有文档下载所得的收益归上传人(含作者)所有。第壹文秘仅提供信息存储空间,仅对用户上传内容的表现方式做保护处理,对上载内容本身不做任何修改或编辑。若文档所含内容侵犯了您的版权或隐私,请立即通知第壹文秘网,我们立即给予删除!

    收起
    展开