欢迎来到第壹文秘! | 帮助中心 分享价值,成长自我!
第壹文秘
全部分类
  • 幼儿/小学教育>
  • 中学教育>
  • 高等教育>
  • 研究生考试>
  • 外语学习>
  • 资格/认证考试>
  • 论文>
  • IT计算机>
  • 法律/法学>
  • 建筑/环境>
  • 通信/电子>
  • 医学/心理学>
  • ImageVerifierCode 换一换
    首页 第壹文秘 > 资源分类 > DOC文档下载
    分享到微信 分享到微博 分享到QQ空间

    小班语言活动《毛毛虫的食谱》PPT课件教案教案.doc

    • 资源ID:1133847       资源大小:27KB        全文页数:2页
    • 资源格式: DOC        下载积分:10金币
    快捷下载 游客一键下载
    账号登录下载
    三方登录下载: 微信开放平台登录 QQ登录
    下载资源需要10金币
    邮箱/手机:
    温馨提示:
    快捷下载时,如果您不填写信息,系统将为您自动创建临时账号,适用于临时下载。
    如果您填写信息,用户名和密码都是您填写的【邮箱或者手机号】(系统自动生成),方便查询和重复下载。
    如填写123,账号就是123,密码也是123。
    支付方式: 支付宝    微信支付   
    验证码:   换一换

    加入VIP,免费下载
     
    账号:
    密码:
    验证码:   换一换
      忘记密码?
        
    友情提示
    2、PDF文件下载后,可能会被浏览器默认打开,此种情况可以点击浏览器菜单,保存网页到桌面,就可以正常下载了。
    3、本站不支持迅雷下载,请使用电脑自带的IE浏览器,或者360浏览器、谷歌浏览器下载即可。
    4、本站资源下载后的文档和图纸-无水印,预览文档经过压缩,下载后原文更清晰。
    5、试题试卷类文档,如果标题没有明确说明有答案则都视为没有答案,请知晓。

    小班语言活动《毛毛虫的食谱》PPT课件教案教案.doc

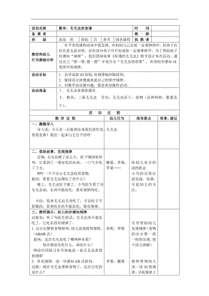
    活动名称数学:毛毛虫的食谱时 间备 课 者教 龄班 级苗苗 班 原创否 参考 园本课程执 教 者教材和幼儿行为基础分析在平常的建构活动中我发现,有的幼儿已会按一定规律排序,但孩子们往往是无意识的,还有部分孩子并不知道按一定规律排序。为了帮助孩子们感知“规律”,我们借助故事好饿的毛毛虫情节设计本次活动。通过自己“想一想,摆一摆”中设计出“毛毛虫的食谱”,从而初步感知AB型排序的规律。活动目标1. 会尝试按AB结构,有规律地间隔排列。 2. 能用语言清楚地表述自己的排序规律。3对数学活动感兴趣,愿意参加操作活动。活动准备毛毛虫食谱的课件.教具:二条毛毛虫 学具:毛毛虫若干,食物(品种两种,数量若干)。活 动 过 程教 学 过 程幼儿行为指导要点效果、建议一、激趣导入 导入语:今天有一位新朋友来我们班作客,看看是谁?我们一起来与它打个招呼毛毛虫二、借助故事,发现规律过渡:毛毛虫爬了这么久,肚子饿的咕咕叫,它看到了一堆好吃的东西,一口气全吃了下去。PPT一个个出示毛毛虫吃的食物。提问:看看毛毛虫都吃了些什么? 晚上,毛毛虫肚子痛了,小鸟医生看了对毛毛虫说:东西不能乱吃,要有规律的吃。小结:原来毛毛虫太贪吃了,才会肚子不舒服的,看来吃东西不能乱吃,要有规律。糖果,草莓,苹果给幼儿充分的说的机会小鸟的话要注意语速,语调,引起幼儿的关注。三、教师演示,幼儿初步感知规律过渡语:听了鸟医生的话,毛毛虫再不敢乱吃了,它吃东西有规律了。1出示完整的食物排列,幼儿说说排列规律。(ABAB式) 提问:这次毛毛虫吃了哪两种水果? 每次都是先吃什么,再吃什么?师幼共同练习有节奏地说一说毛毛虫食谱的规律2补充规律,进一步感知AB式排列。过渡:现在毛毛虫要换食物了,这次它吃的是什么?提问:这里毛毛虫有可能吃的什么?为什么?再次带领幼儿有节奏地读一读毛毛虫食谱的规律。香蕉、草莓苹果、糖果引导帮助幼儿发现规律(食物的出示要一组一组的出现,便于幼儿理解)教师带领幼儿读一读AB的规律,寻找规律上的节奏感与语感,进一步帮助幼儿感知规律。四、幼儿尝试,体验并巩固规律过渡:毛毛虫知道吃东西要有规律,可是它还想吃更多丰富又营养的食物,我们一起来帮它设计吧。1个别幼儿尝试(补充3组)老师为毛毛虫设计了一个食谱,我们一起来看看吧。2集体操作,教师个别指导 介绍操作材料及所提供的食物。个别幼儿摆放时,再次巩固排序的规律,为下面的操作作铺垫提醒幼儿操作时一定要一个X一个X摆放幼儿操作时,一定要介绍操作材料。五、评价与小结1展示毛毛虫的食谱,共同纠错。2激励操作,自然结束。活动评价及反思:

    注意事项

    本文(小班语言活动《毛毛虫的食谱》PPT课件教案教案.doc)为本站会员(p**)主动上传,第壹文秘仅提供信息存储空间,仅对用户上传内容的表现方式做保护处理,对上载内容本身不做任何修改或编辑。 若此文所含内容侵犯了您的版权或隐私,请立即通知第壹文秘(点击联系客服),我们立即给予删除!

    温馨提示:如果因为网速或其他原因下载失败请重新下载,重复下载不扣分。




    关于我们 - 网站声明 - 网站地图 - 资源地图 - 友情链接 - 网站客服 - 联系我们

    copyright@ 2008-2023 1wenmi网站版权所有

    经营许可证编号:宁ICP备2022001189号-1

    本站为文档C2C交易模式,即用户上传的文档直接被用户下载,本站只是中间服务平台,本站所有文档下载所得的收益归上传人(含作者)所有。第壹文秘仅提供信息存储空间,仅对用户上传内容的表现方式做保护处理,对上载内容本身不做任何修改或编辑。若文档所含内容侵犯了您的版权或隐私,请立即通知第壹文秘网,我们立即给予删除!

    收起
    展开