欢迎来到第壹文秘! | 帮助中心 分享价值,成长自我!
第壹文秘
全部分类
  • 幼儿/小学教育>
  • 中学教育>
  • 高等教育>
  • 研究生考试>
  • 外语学习>
  • 资格/认证考试>
  • 论文>
  • IT计算机>
  • 法律/法学>
  • 建筑/环境>
  • 通信/电子>
  • 医学/心理学>
  • ImageVerifierCode 换一换
    首页 第壹文秘 > 资源分类 > DOCX文档下载
    分享到微信 分享到微博 分享到QQ空间

    第16课 初识“奇奕画王” 教案3 三上信息科技黔教版.docx

    • 资源ID:1102120       资源大小:14.72KB        全文页数:4页
    • 资源格式: DOCX        下载积分:5金币
    快捷下载 游客一键下载
    账号登录下载
    三方登录下载: 微信开放平台登录 QQ登录
    下载资源需要5金币
    邮箱/手机:
    温馨提示:
    快捷下载时,如果您不填写信息,系统将为您自动创建临时账号,适用于临时下载。
    如果您填写信息,用户名和密码都是您填写的【邮箱或者手机号】(系统自动生成),方便查询和重复下载。
    如填写123,账号就是123,密码也是123。
    支付方式: 支付宝    微信支付   
    验证码:   换一换

    加入VIP,免费下载
     
    账号:
    密码:
    验证码:   换一换
      忘记密码?
        
    友情提示
    2、PDF文件下载后,可能会被浏览器默认打开,此种情况可以点击浏览器菜单,保存网页到桌面,就可以正常下载了。
    3、本站不支持迅雷下载,请使用电脑自带的IE浏览器,或者360浏览器、谷歌浏览器下载即可。
    4、本站资源下载后的文档和图纸-无水印,预览文档经过压缩,下载后原文更清晰。
    5、试题试卷类文档,如果标题没有明确说明有答案则都视为没有答案,请知晓。

    第16课 初识“奇奕画王” 教案3 三上信息科技黔教版.docx

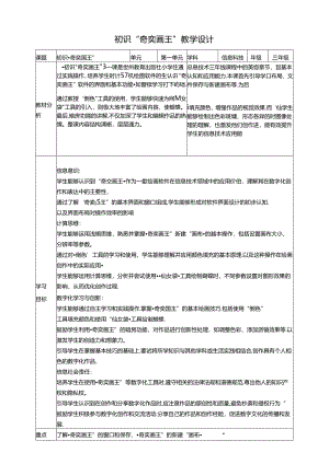
    初识“奇奕画王”教学设计课题初识奇奕国王”单元第一单元学科信息科技年级三年级教材分析初识"奇奕画王"3一课是世州教育出版社小学住通过实践操作,培养学生时计57机绘图软件的生认识“奇奕画王”软件的界面和基本功能如窗续学习打下屿础.通过教授倒色"工具的使用,学生能够快速为网M女袋"工具的引入,则极大地丰富了绘画内容,使蝴蝶。最后,暗房功能的讲解,不仅加深了学生和编辑作品的热情。整课内容结构清晰,层层通力。总息技术三年线课程中的美惚章节,旨基本认知和应用能力.本课首先引导学口布局、文件保存与新建画布等.为后i填充颜色,增强作品的视觉效果.而仙学生能够绘制出色彩斑墉、形态各异的时图像处理的理解,也激发他们创作进,能有效提升学生的信息技术应用能学习目标信息意识:学生能够认识到“奇交画王作为一歙绘画软件在信息技术领域中的应用价伯,理解其在数字化创作和表达中的主要性,通过了解奇卖IS王”的基本界面和窗口组成,学生能够形成对软件界面设计的初步认知.以及界面布局对操作效率的影响计算思维:学生能够运用浅辑思维,熟悉并掌握奇奕画王”新建“画布的越本操作,包括设置画布大小、分辨率等参数。通过对倒色工具的学习和使用,学生能够理解并应用颜色填充的基本原理.以及这种操作在绘画创作中的实际应用学生能够运用计算思维,分析并尝试使用仙女袋工具绘制蝴蝶时,不同参数设置对图形效果的影响,从而优化创作过程.数字化学习与创新:学生能够通过自主学习和实践操作.掌握奇奕国王”的基本绘画技巧.包括使用“倒色”工具填充颜色和使用“仙女袋工具绘制蝴蝶.鼓励学生利用奇奕画王”的暗房功能,对作品进行创新性处理,如调整色彩、添加派镜效果等.以激发学生的创造力和想象力。引导学生在掌握基本技巧的基础上.要试将所学知识与其他学科或生活实践相结合,创作具有个人相色的数字化作品,信息社会责任:培养学生在使用奇奕画王”等数字化工具时,遵守相关的法律法规和道德规范,尊出他人的知识产权和隐私权。引导学生认识到在创作和分享数字化作品时,应注意作品的原创性和质量,避免杪袭和侵权行为“鼓励学生积极参与数字化创作和交流活动.分享自己的作品和创作经睑,促进数字文化的传播和发展.重点了解奇奕画王”的窗口和保存、奇奕画王”的新建“画布*难点掌握用“奇交画王的绘画选项中“倒色工具,可以福1.三布“填充颜色,使用.仙女袋工具可以绘制出形态各异、五颜六色的蝉续;用奇奕画王”的暗房功能对作品的整体或局部进行处理“教学过程教学环节教师活动学生活动设计意图导入新课展示一些用“奇奕画王”创作的精美画作,激发学生的兴趣和好奇心。简要介绍"奇奕通王''是一款功能强大的绘画软件,适合初学者进行绘画创作.观展示的画作,礴受“奇奕画王”的创作魅力。思考“奇奕画EEo在绘画创作中的可能用途.通过展示作品,激发学生的兴趣和探索欲望,为接下来的学习做好铺垫。讲授新课环节一初步了解“奇交画王展示软件界面:启动奇奕画王”软件,全屏展示给学生看,让学生初步了解软件的界面布局和主要功能。腐口与画布讲解:使用原标指斜指示软件窗口的各个部分.如菜单栏、工具栏、国布区域等,并解祥它们的功能。强调“新建画布"的重要性,并演示如何设置画布的大小、分辨率和背景颜色。保存功能演示:演示完成一幅简单作品后,如何保存作品,包括选择保存位置、命名文件等步骤:强调保存作品的殖要性,避免学生因未保存而丢失作品。环节二:学习“绘画”选项中的工具观察教师操作,理解软件窗口的鲤成部分.跟随教师指导,卷试新建“画布”并进行设观察救师操作,理解“倒色”和“仙女袋”工止学生熟悉"奇奕画王"软件界面,掌握新建“面布”的基本操作,为后续创作打F基础。让学生掌握“倒色"和"仙女袋"工具的使用方法,为创作更多 倒色”工具教学:演示如何使用“倒色”工具为画布填充颜色.包括选择颜色、调整笔触大小等步骤。让学生尝试使用1倒色工具填充不同的颜色.并纶予指导和建议。 仙女袋”工具体缝:展示“仙女袋工具中的瑚蟆图案,并解释如何从中选择和使用。演示如何通过调整,仙女袋工具的参数,如大小、透用度等,来绘制不同形态的蝴蝶,让学生自由发挥,尝试绘制各种颜色和形态的蝴蝶教好巡回指导。环节三:探索“暗房”功能 暗房”功能介绍:简要介绍“暗房功能的作用,如调整作品的整体效果、局部处理等。演示如何使用“暗房.功能中的工具,如亮度、对比度调整等。实践操作:指导学生打开自己的作品,并卷试使用暗房”功能对作品进行整体或局部处理。鼓励学生尝试不同的效果.如添加滤镜、调整色彩平衡等。教师在学生操作过程中给予指导和建议.帮助他们完成作品的最终处理。具的使用方法。跟随教师指导,尝试使用“倒色”工具填充画布,并使用“仙女袋”工具绘制蝴蝶.聆听救师讲解,理解“暗房”功能的作用和使用方法,跟的教师指导,尝试对作品进行整体或局部的处理。样化的作品提供技术支持.让学生掌握"暗房”功能的使用方法,提升作品的视觉效果和创作水平。课堂练习布置课堂练习任务,要求学生使用“奇奕国王”创作一幅包含蝴蝶的画作.巡视指导,及时解答学生疑问,并给予鼓励和建议.独立完成课堂练习任务,宏试使用所学工具和功般进行创作.通过课堂练习,巩固所学知识,提高操作技能,培养学生的创作能力和解决问题遇到何邀时,枳极向教加或同学寻求帮助.的能力.课堂小结总结本节课所学内容.强iBJ重点知识点和难点。展示超分学生的优秀作品,并给予表扬和鼓励。布置课后作业,要求学生维续练习并探索更多“奇奕画王"的功能,回顾本节课所学内容.加深理解和记忆。观优秀作品展示,感受创作的乐趣和成就感.完成课后作业,继续学习和探索.通过课堂小结,帮助学生捺理所学知识,增强学习信心,激发持续学习的动力。板书初识奇窕国王”奇奕画王”的窗口和保存奇奕画王”的新建“画布倒色工具仙女袋“工具He房功能

    注意事项

    本文(第16课 初识“奇奕画王” 教案3 三上信息科技黔教版.docx)为本站会员(p**)主动上传,第壹文秘仅提供信息存储空间,仅对用户上传内容的表现方式做保护处理,对上载内容本身不做任何修改或编辑。 若此文所含内容侵犯了您的版权或隐私,请立即通知第壹文秘(点击联系客服),我们立即给予删除!

    温馨提示:如果因为网速或其他原因下载失败请重新下载,重复下载不扣分。




    关于我们 - 网站声明 - 网站地图 - 资源地图 - 友情链接 - 网站客服 - 联系我们

    copyright@ 2008-2023 1wenmi网站版权所有

    经营许可证编号:宁ICP备2022001189号-1

    本站为文档C2C交易模式,即用户上传的文档直接被用户下载,本站只是中间服务平台,本站所有文档下载所得的收益归上传人(含作者)所有。第壹文秘仅提供信息存储空间,仅对用户上传内容的表现方式做保护处理,对上载内容本身不做任何修改或编辑。若文档所含内容侵犯了您的版权或隐私,请立即通知第壹文秘网,我们立即给予删除!

    收起
    展开