欢迎来到第壹文秘! | 帮助中心 分享价值,成长自我!
第壹文秘
全部分类
  • 幼儿/小学教育>
  • 中学教育>
  • 高等教育>
  • 研究生考试>
  • 外语学习>
  • 资格/认证考试>
  • 论文>
  • IT计算机>
  • 法律/法学>
  • 建筑/环境>
  • 通信/电子>
  • 医学/心理学>
  • ImageVerifierCode 换一换
    首页 第壹文秘 > 资源分类 > DOCX文档下载
    分享到微信 分享到微博 分享到QQ空间

    小班(器械区)《好玩的轮胎》自主游戏观察记录表.docx

    • 资源ID:1097414       资源大小:15.69KB        全文页数:5页
    • 资源格式: DOCX        下载积分:5金币
    快捷下载 游客一键下载
    账号登录下载
    三方登录下载: 微信开放平台登录 QQ登录
    下载资源需要5金币
    邮箱/手机:
    温馨提示:
    快捷下载时,如果您不填写信息,系统将为您自动创建临时账号,适用于临时下载。
    如果您填写信息,用户名和密码都是您填写的【邮箱或者手机号】(系统自动生成),方便查询和重复下载。
    如填写123,账号就是123,密码也是123。
    支付方式: 支付宝    微信支付   
    验证码:   换一换

    加入VIP,免费下载
     
    账号:
    密码:
    验证码:   换一换
      忘记密码?
        
    友情提示
    2、PDF文件下载后,可能会被浏览器默认打开,此种情况可以点击浏览器菜单,保存网页到桌面,就可以正常下载了。
    3、本站不支持迅雷下载,请使用电脑自带的IE浏览器,或者360浏览器、谷歌浏览器下载即可。
    4、本站资源下载后的文档和图纸-无水印,预览文档经过压缩,下载后原文更清晰。
    5、试题试卷类文档,如果标题没有明确说明有答案则都视为没有答案,请知晓。

    小班(器械区)《好玩的轮胎》自主游戏观察记录表.docx

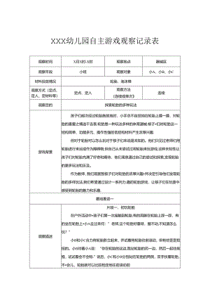
    XXX幼儿园自主游戏观察记录表观察时间X月X时-X时观察地点器械区观察年段小班观察对象小A、小B、小C材料投放情况轮胎、泡沫棒观察方式(定点、定人、定材料等)定点、定人观察方法(连续或单次连续观察目的探索轮胎的多种玩法游戏背景孩子们邮次经过轮胎施放地时,小手总不自觉地往轮胎上摸一摸,对轮胎的喜爱之情溢干吉表.轮胎是一种玩法多样的体育潺械.核子们时轮胎这一结构简单、功能多元、操作性强的低结构材料产生浓厚兴趣.但对于轮胎可以怎么玩对于核子们来说是未知的。他们只见过老师们用轮胎进行来运或作为障碍物,但自己从未尝试过用轮胎来玩游戏.这种未知性让孩子们对轮胎充满了好奇和期待,他们渴泉通过自己的尝试和探索,发现轮胎的更多玩法和乐及。作为教师,我们观察到核子们对轮胎的浓厚兴趣并决定引导他们发现轮胎的多样玩法,我们希望通过设计一系列力.趣的轮胎游戏,让核子们在玩耍中感受到轮胎的魅力和乐趣.爵戏推进一观察描述片段一,初玩轮船在户外活动中孩子们第一次接触到轮胎.有的用脚在轮胎上踩一踩,有的坐在轮胎上小A走过来何:”老师,这个轮胎好重呀,搬不动,不知道怎么玩?”小B和小C合力将轮胎影立起来,并试着将轮胎往前滚动,但有些歪歪扭扭的。小B对着小A说:“你在轮胎的这边,我站轮胎的另一边,然后一起往前推,试试看会不会稔.”说后,小C和小B分别站在轮胎的两侧,双手扶着轮胎,不会儿,轮胎就可以比较枪定地往前滚动前进了.旁边的几个小朋友看见了,也学着小和小B的样子将轮胎会立起来,往前滚-玩了一会儿,逐渐变成了一个人滚一个轮船.男孩子们玩得不亦乐乎,而女孩子由于力气较小,轮胎不是滚卜就倒了,要么就是赶不上轮胎往前的速度,女孩子们基本玩了一下就坐在轮胎上百看男生玩。观察分析孩子们第一次接触轮胎,从“不知所措”到“发现一种玩法”.孩子们能够主动探索,并调动自己的枳极性.通过观察其他小朋友的玩法,学会了新的游戏策略,井会试模仿,并发展成能膨独自滚轮船.由于男生力肽和速度上的优势,更容易掌握滚轮胎的技巧,因此能够快速上手进行游戏,而女生由于力气较小,在滚轮胎时遇到困雉,这也反映出性别在身体发育和力量上的差异.教育策略1 .利用游戏回顾环节,请孩子分享本次游戏遇到的困难及收获的体5金.2 .计对女生力气小,控制不住轮胎进行讨论,引导孩子用绕“女生可以怎么玩轮胎.让轮胎变得更好玩”的话跑.请幼儿表述自己的想法,并记录合适的游戏玩法.3 .投放一线新材料,激发新的游戏玩法。游戏推进二观察描述片段二,打地a在这次玩轮胎活动开始之前,我带了根泡沫板到班级,旧孩子们看一看,摸一摸,提前了解泡沫板的性质,并让孩子了解在玩泡沫梅的注意事项.并请国境“泡沫板和轮胎可以怎么结合玩”进行讷戏前的计划,支持孩子更好地进行游戏,孩子们又兴致勃勃地来到了操场,存到地上的泡沫棒,小R快速”起一根,在天空中随意地挥舞着,小B和小C看到后也限着挥舞,我走上前问:“泡沫棒除了这样飞舞,还可以怎么玩呢?“孩子们转了粒眼瞄你一吉我一谱地说着泡沫林的玩法.我接着说:“我觉得小C的打地以游戏不错,那地Ia的窝怎么做呢?你们打算用到什么材料?“孩子们回答道:“用轮胎做地的的常,”几个孩子从旁边的位置搬来了几个轮胎,他们站在轮胎电,一位小朋友用泡沫棒试卷玩了一下,站在轮胎里孩子的说:“不行.轮胎太少.我都躲不起.“见一位小朋友也配合著说:“是的,我们可援一些轮胎,拍我一些吧。”第二层轮胎瞅利招匕但到/第三层,高度变将导致冷放变困雄“如何将轮胎再小上去?”成了新的何胭,小D环顾了四周找来了一块木板,尝试将轮胎滚上去。但是再操作发现木板太窄,轮胎不好滚,其他小朋友也发现了问应.于是纷纷去拿更多的木板,拼在一起,第三层轮胎股利完成。版者经验不断丰富,轮胎登商逐渐完成.有三层、四层.随着地鼠洞的完成,打地以游戏也开展起来了.核子们玩得不亦乐乎.观察分析小班幼儿对新鲜事物充满好奇,他们的探索欲里强烈,所以要及时地关注幼儿的游戏变化,及时提型,帮助幼儿明确游戏意图,当发现轮胎数Ift小峪时,核子们能够自主提出并行动去搬来更多的轮胎,当面够如何将轮胎神态的问题时,孩子们并没有放弃或等待老师的帮助,而是主动寻找斛决方案.这些体现出孩子们逐渐有合作游戏的懑图及具备初步的问应解决能力.教育策略1 .组税幼儿回顺本次游戏,可以提问:“今天用了哪些材料?遇到困难时你们是如何解决?,等开放性何鹿引导幼儿进行回顾.2 .肯定和表扬幼儿在游戏中的“哇,时刻”.谓幼儿分享粒船到不了第三层,但最后解决的过程。3 .关注幼儿浙戏的意愿及变化,适当地介入到游戏中,支持幼儿更好地进一步开展游戏.游戏推进三观察描述片段三,1山越岭有了前两次的游戏经验,孩子们对轮胎也愈加熟悉.再次来到器械区,小B走上前说:“上次玩的打地以游戏真好玩,我们再玩这个游戏吧.”孩子们也货同.于是纷纷到渊械区搬运了轮胎.有了上次登轮胎的经验,这一次地鼠洞很快就搭建好了.开始/第一次游戏,小D京看泡沫棒打着地翻.孩子们躲避泡沫棒.欢声笑语充满整个器帔区.小C站在四个轮胎我放的洞里,为了看一看泡沫棒在哪,跳起来东来京去,将原本摆放好的一些轮胎弄倒了,地取洞变得一团相.小A走到我这说:“老师.你存小C把地鼠洞弄得乱七八出的,怎么玩呀?“我走上去看了看说:“映,小A你过来看看,这"轮胎看起来像什么?”“像一座小山,老师。”小A回答荷,他看希小C和其他小朋友在沿着轮胎上下促行,跑过去对着他们说:“哇,你们好像在翻山越岭呀!那我们就来玩翻山越岭的游戏吧!”孩子们听到“翻山越岭”这个褥很有兴趣,你一言我一语地说着对这个新游戏的想法,我走上前说:“你们在玩的时候要注意安全哦,现在大家一起来检查看看轮胎是否都压平整的?稳不佬定,检杳完再游戏吧.”孩子们停下游戏开始检查,大家将有安全睨患的地方都投放好.刻激行趣的翻山越岭游戏开始了.观察分析孩子们能砂根据自己的游戏意愿开展游戏,说明孩子们合作游戏的意识逐渐提升,且对游戏规则较为熟悉。In然在游戏中小c的行为导致游戏环境出现一些混乱,但孩子们能够快速地调整游戏玩法,且在小A提出的“翻山越岭”游戏表现出浓厚的兴理,并枳极参与讨论和准备,体现了他们对新游戏的期待和投入,教育策略1.在游戏回顾中针对游戏环境的变化遨请小如成员共同思考,实现同伴经验转介,拓展儿童的经验与学习.可以提出问郎,如:”今天的地融涧变成了小山,大家觉得这个变化给我们的游戏带来了什么新的体蛤?”2.在回顾中,教师可以引导孩子们思考,如果下次再玩山越岭”擀戏,他们可以做哪些准备来让游戏更加有&和安全.3.支持和认同孩子的游戏。黄明孩子们的创新想法和讷戏中的努力,鼓励他们持续探索和尝试.1.根据孩子们的兴趣和需要,调整游戏的规则和难度,除了轮胎和泡沫棒外,还可以添加其他材料如梯子、平衡木等,以增加游戏的多样性和挑战性.本次以轮胎为核心的户外器械游戏,从最初的“初玩轮胎”到“打地取”再到“翻山越岭”,孩子们的游戏体验逐渐丰富,游戏难度也逐渐提升,但他们的参与热情始终岛涨.在“初玩轮胎”阶段,孩子们时轮胎这一新游戏材料充酒好奇,通过尝试和探索,他们逐渐找到了滚轮胎的乐梗.男生由于力鼠和速度上的优势,更容易在握技巧,而女生则通过观察和模仿,学会了新的游戏策略,此阶段游戏旨在激发孩子们的主动性和枳极性,为他们后续的游戏探索打下基础.进入“打地鼠”阶段,孩子们开始尝试将轮胎与泡沫棒结合,创造出新的游戏玩法.在搭建地鼠洞的过程中,他们遇到了轮胎比高的问题.但通过合作和会试,最终找到了解决方案.此阶段游戏不仅锻炼了孩子游戏总结们的团队合作能力,还培养了他们的问造解决能力。最后的“翻山越岭”阶段,核f们在前两次游戏经验的基础.匕充分发挥想象力和创造力,将轮船扑放成小山,创造出新的游戏情境,孩子们在脑越轮胎山的过程中,不仅锻炼了身体出调性,还体粉到了挑战和成功的乐趣.此阶段游戏展现了孩子们的创造力和冒险精神,将游戏推向了高潮。通过本次游戏.我们可以看到孩f们在游戏中的成长和进步.他们从一开始的不知所措到后来的主动探索、合作解决问题,再到歧后的创造新游戏俏境,年一步都充满了挑战和乐趣,作为教师,我们应该及时关注孩子们的游戏变化,引导他们明确涉戏意图鼓励他们尝试新的谢战玩法,激发他们的创造力和解决何时的能力。

    注意事项

    本文(小班(器械区)《好玩的轮胎》自主游戏观察记录表.docx)为本站会员(p**)主动上传,第壹文秘仅提供信息存储空间,仅对用户上传内容的表现方式做保护处理,对上载内容本身不做任何修改或编辑。 若此文所含内容侵犯了您的版权或隐私,请立即通知第壹文秘(点击联系客服),我们立即给予删除!

    温馨提示:如果因为网速或其他原因下载失败请重新下载,重复下载不扣分。




    关于我们 - 网站声明 - 网站地图 - 资源地图 - 友情链接 - 网站客服 - 联系我们

    copyright@ 2008-2023 1wenmi网站版权所有

    经营许可证编号:宁ICP备2022001189号-1

    本站为文档C2C交易模式,即用户上传的文档直接被用户下载,本站只是中间服务平台,本站所有文档下载所得的收益归上传人(含作者)所有。第壹文秘仅提供信息存储空间,仅对用户上传内容的表现方式做保护处理,对上载内容本身不做任何修改或编辑。若文档所含内容侵犯了您的版权或隐私,请立即通知第壹文秘网,我们立即给予删除!

    收起
    展开