欢迎来到第壹文秘! | 帮助中心 分享价值,成长自我!
第壹文秘
全部分类
  • 幼儿/小学教育>
  • 中学教育>
  • 高等教育>
  • 研究生考试>
  • 外语学习>
  • 资格/认证考试>
  • 论文>
  • IT计算机>
  • 法律/法学>
  • 建筑/环境>
  • 通信/电子>
  • 医学/心理学>
  • ImageVerifierCode 换一换
    首页 第壹文秘 > 资源分类 > DOCX文档下载
    分享到微信 分享到微博 分享到QQ空间

    法定退休年龄规定一览表.docx

    • 资源ID:1095278       资源大小:13.28KB        全文页数:5页
    • 资源格式: DOCX        下载积分:5金币
    快捷下载 游客一键下载
    账号登录下载
    三方登录下载: 微信开放平台登录 QQ登录
    下载资源需要5金币
    邮箱/手机:
    温馨提示:
    快捷下载时,如果您不填写信息,系统将为您自动创建临时账号,适用于临时下载。
    如果您填写信息,用户名和密码都是您填写的【邮箱或者手机号】(系统自动生成),方便查询和重复下载。
    如填写123,账号就是123,密码也是123。
    支付方式: 支付宝    微信支付   
    验证码:   换一换

    加入VIP,免费下载
     
    账号:
    密码:
    验证码:   换一换
      忘记密码?
        
    友情提示
    2、PDF文件下载后,可能会被浏览器默认打开,此种情况可以点击浏览器菜单,保存网页到桌面,就可以正常下载了。
    3、本站不支持迅雷下载,请使用电脑自带的IE浏览器,或者360浏览器、谷歌浏览器下载即可。
    4、本站资源下载后的文档和图纸-无水印,预览文档经过压缩,下载后原文更清晰。
    5、试题试卷类文档,如果标题没有明确说明有答案则都视为没有答案,请知晓。

    法定退休年龄规定一览表.docx

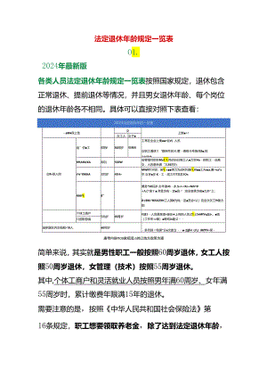
    法定退休年龄规定一览表O1.2024年最新版各类人员法定退休年龄规定一览表按照国家规定,退休包含正常退休、提前退休等情况,并且男女退休年龄、每个岗位的退休年龄各不相同。具体可以直接对照下表查看:2024法定退休年的一宦寰aM保上性女上除>!女工人女子企R茶人同金”仞工8周V50周岁55RIV工常在全会上集俗V)人员女职工遇俅彳“联网作区分.蕾德修斗号鱼体8,同3岁理休RftARtJXA8网)55RW会曾指对的农Ma1.1.列动台日制工人力农Ha的职工这具女,人的意休鼻“尢5S同力.t*XMAA3同岁45H»MWRT.M空、Xf1.<律力为动R共做I1.IV工Anx.勇ss1歹.女牙岁.K工或工作T三三1Or:MAf1.8”勇务*50闷岁.女年速45岁,SJ<Xn<M10<.0"宸彳,井笈为布定员”.完全哀笑为前力外"工;R±BM.*BiSUZ9H工人算8为吆足员会认)完全次矢工ft健力的.个体工商户S尚岁SS青岁K建3人员是淮澄座会上岗的人员,C1.己IrMfVq三t。地(工作所<r第)蝌网in建父口国取曾翕城多居区内左倪舱19人40冏岁多月其电保*分e次彼立-三H(八)MD1V保康带内容nos家规湿.体以地方政策为灌简单来说,其实就是男性职工一般按照60周岁退休,女工人按照50周岁退休,女管理(技术)按照55周岁退休。其中,个体工商户和灵活就业人员按照男年满60周岁、女年满55周岁时,累计缴费年限满15年的退休。需要注意的是,按照中华人民共和国社会保险法第16条规定,职工想要领取养老金,除了达到法定退休年龄,还需要满足养老保险累计缴费满15年。02女员工退休时身份的认定在司法实践中,法院对女职工退休年龄认定标准,可能与人社部门存在差异,加之部分女职工认为自身应属于"管理人员",有意愿继续工作至55周岁退休。在实务中,可以通过以下3种方式,明确女职工岗位性质和退休年龄,提前避免劳动纠纷。一、明确岗位性质劳动合同是人社部门以及法院认定员工岗位性质的重要依据。用人单位可以在劳动合同中明确约定员工岗位性质是否属于管理人员。在劳动合同履行过程中,员工的岗位性质发生变化的,建议用人单位还需要以书面形式明确变更后的岗位及岗位性质,例如劳动合同变更书、岗位协议等。用人单位还可以把岗位管理办法等制度作为认定岗位性质的依据,但此类制度涉及员工切身利益,需要经过民主程序制定并向员工公示。二、核查员工异议用人单位在以达到法定退休年龄为由终止与女职工的劳动合同前,需要审慎确定女职工的法定退休年龄,不能仅依据自身用工菅理角度判断员工岗位是否属于管理岗,还需要听取员工的异议。如女职工对此提出异议,认为自己属于管理岗位退休年龄应为55周岁,则单位需要对此进行核实。单位需要向人社部门咨询、核实员工情况是否属于年满50周岁退休的情形。如女职工对此未提出异议,则单位应当要求女职工向单位提交书面退休申请,一方面作为女职工对退休年龄为50周岁认可的证据,另一方面在为女职工办理退休手续时,对于"非管理岗"女职工年满50周岁退休的,人社部门也要求提交其本人的退休申请。三、通过退休预审进一步降低风险有的地区已经实行退休预审,比如北京地区,预审最长可以提前一年进行。单位可以通过向人社局沟通办理退休预审,取得人社部门对退休年龄、条件确认的材料后,再终止劳动合同,进一步规避违法终止的风险。03身份证年龄和档案年龄不一样退休按哪个算?在实际情况中,一些人存在两种不同的"年龄",一种记录于身份证,另一种记录于个人档案中。面对这种情况在退休时应如何处理呢?是应依据身份证中记录的年龄,还是依据档案中的年龄来决定?对此,国家制定了明确的政策规定,以减少因年龄问题带来的困扰,并确保公平。根据关于制止和纠正违反国家规定办理企业职工提前退休有关问题的通知规定,若员工档案中的年龄与身份证所示年龄存在差异,应优先考虑最早的档案记录。对此,不少人表示疑惑,为何在退休时必须依据档案中记录的年龄呢?难道我们的身份证上的出生日期不足以证明吗?这主要涉及两方面的原因:1.政策连续性的问题1951年,国家颁布了关于退休年龄的规定。到了1978年,有关机构再次确立了新的退休年龄政策,并持续实施至今。在这些政策中,决定退休年龄都是根据员工个人档案中记载的年龄。而身份证的实施相对较晚,直到1985年才开始推行。加之,受当时条件限制,个人信息的验证并不完善。所以,从政策连续性角度考虑,采用档案作为判断标准似乎更为合理。2.为了防止某些人双重受益有部分人尽管不符合招聘条件的年龄要求,却通过修改年龄获得了工作机会。这类行为对其他竞争者来说是不公平的。然而,这些人在接近退休之际,又以档案错误为由,希望依照身份证上的年龄提前退休。若将退休年龄的确定基于身份证,就会让这部分人既获得了就业机会,又能享受提前退休的好处。因此,国家规定退休时采用档案中的年龄进行确认,也是为了避免这种情形发生。

    注意事项

    本文(法定退休年龄规定一览表.docx)为本站会员(p**)主动上传,第壹文秘仅提供信息存储空间,仅对用户上传内容的表现方式做保护处理,对上载内容本身不做任何修改或编辑。 若此文所含内容侵犯了您的版权或隐私,请立即通知第壹文秘(点击联系客服),我们立即给予删除!

    温馨提示:如果因为网速或其他原因下载失败请重新下载,重复下载不扣分。




    关于我们 - 网站声明 - 网站地图 - 资源地图 - 友情链接 - 网站客服 - 联系我们

    copyright@ 2008-2023 1wenmi网站版权所有

    经营许可证编号:宁ICP备2022001189号-1

    本站为文档C2C交易模式,即用户上传的文档直接被用户下载,本站只是中间服务平台,本站所有文档下载所得的收益归上传人(含作者)所有。第壹文秘仅提供信息存储空间,仅对用户上传内容的表现方式做保护处理,对上载内容本身不做任何修改或编辑。若文档所含内容侵犯了您的版权或隐私,请立即通知第壹文秘网,我们立即给予删除!

    收起
    展开