欢迎来到第壹文秘! | 帮助中心 分享价值,成长自我!
第壹文秘
全部分类
  • 幼儿/小学教育>
  • 中学教育>
  • 高等教育>
  • 研究生考试>
  • 外语学习>
  • 资格/认证考试>
  • 论文>
  • IT计算机>
  • 法律/法学>
  • 建筑/环境>
  • 通信/电子>
  • 医学/心理学>
  • ImageVerifierCode 换一换
    首页 第壹文秘 > 资源分类 > DOCX文档下载
    分享到微信 分享到微博 分享到QQ空间

    信息技术《飞舞的蝴蝶》教案.docx

    • 资源ID:1054798       资源大小:9.28KB        全文页数:2页
    • 资源格式: DOCX        下载积分:5金币
    快捷下载 游客一键下载
    账号登录下载
    三方登录下载: 微信开放平台登录 QQ登录
    下载资源需要5金币
    邮箱/手机:
    温馨提示:
    快捷下载时,如果您不填写信息,系统将为您自动创建临时账号,适用于临时下载。
    如果您填写信息,用户名和密码都是您填写的【邮箱或者手机号】(系统自动生成),方便查询和重复下载。
    如填写123,账号就是123,密码也是123。
    支付方式: 支付宝    微信支付   
    验证码:   换一换

    加入VIP,免费下载
     
    账号:
    密码:
    验证码:   换一换
      忘记密码?
        
    友情提示
    2、PDF文件下载后,可能会被浏览器默认打开,此种情况可以点击浏览器菜单,保存网页到桌面,就可以正常下载了。
    3、本站不支持迅雷下载,请使用电脑自带的IE浏览器,或者360浏览器、谷歌浏览器下载即可。
    4、本站资源下载后的文档和图纸-无水印,预览文档经过压缩,下载后原文更清晰。
    5、试题试卷类文档,如果标题没有明确说明有答案则都视为没有答案,请知晓。

    信息技术《飞舞的蝴蝶》教案.docx

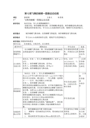
    第12课飞舞的蝴蝶一图像运动动画课型新授课主备人杜爱战*飞舞的蝴蝶一图像运动动画教学目标知识目标:导入并调整蝴蝶图片。技能目标:制作蝴蝶K舞动画:改变蝴蝶E舞速度:制作蝴蝶连续E舞动画。 情感态度价值观目标:学习SWiSh动画的制作过程,锻煤学生的思淮能力。教学重点制作蝴蝶飞舞动画:改变蝴蝶飞舞速度:制作蝴蝶连续飞舞动画.教学难点学习SWiSh动画的制作过程,锻炼学生的思维能力。教学准备 多媒体网络教室教学方法任务驱动,小组合作,自主探究教学环节教肺活动学生活动复备创设情境 激趣导入出示蝴蝶飞舞动画,师:你知道蝴蝶飞舞动画是 怎样做成的吗?需要使用哪些菜总工具和素材?学生观察老师的课 件,并谈论自己的 想法5分钟, 教师演 示法为 主自主探究 交流分享知识点:任务一:导入并调整蝴蝶图片:读书 p17 p48.任务二:制作蝴蝶飞舞动画:读书M&任芳三:改变蝴蝶匕舞速度:读书p19任务四:制作蝴蝶连续飞舞动画。学生:打开 swishmax4. 0, 尝试完成任务。小组内相互帮助,5分钟 任务驱 动和自 生探究合作学习 释疑解难知识点:任务一:导入并调整蝴蝶图片在swish中导入图片的方法与在ups文字中插入 图片的方法相似,雌击插入一一导入图像-选择图 片一打开,然后调整大小和位置。任务二:制作蝴蝶飞舞动画我们需要规定蝴蝶的运动时间,在开始关键帧设定 蝴蝶的起始位置,在结束关键帧设定蝴蝶飞舞的目 标位置。这样SWiSh就会自动生成蝴蝶匕舞的动画。 任务:改变蝴蝶飞舞速度要降低蝴蝶的移动速度,既可以让蝴蝶图片的运动 时间变长,也可以让它的运动距离变短。任务四:制作蝴蝶连续匕舞动画要想让蝴蝶按照设定的路线“翻朝起舞”,我们要 在时间线上继续插入关键帧,并拖动蝴蝶至H标位 置。学生尝试完成任 务,小组内合作, 相互帮助学生受试完成15分钟任务驱动小组合 作实践创作 展示评价1. 制作蝴蝶连续不断飞舞的动画。2. 调整每一段动画的运行时间,使动画运行流畅自然。3. 将动画发布导出成SWf和exe格式的文件,学生探究电子排版的用怯完善自己的程序。10分钟, 自主创 作,小组 小组评并以“蝴蝶飞舞 SVd ”为名保存动画源文件.学生展示作品 其他学生给与评价价,教师 评价梳理总结 拓展延伸提问:这节课同学们有哪些收获?使用页面设理和插入图形的时候要注意什么?和:同学们久是太了不起了,竟然学到了这么多的 文字编辑技巧,为电脑高手点个赞!学生总结,讨论 学到了如何插入表 格?如何插入形 状?右键菜单和工 具栏中的命令随时 都可以使用。楙讨龙总 ”焉师5 学制教.>I-II教后札记本节课的内容,学生非常感兴趣,关于环保主题的探究,也非常能引起学生的共 呜,本节课学的知识点,在于综合运用前面所学的知识,学生将页面设置做好之 后,添加的内容基本都能达到要求,能够按要求设置文本的格式和形状的位理. 虽然内容有点多,但是学生掌握的很好,作品完成后,很有成就感,版纳作品展 评的时候,有较多的优秀作品,卜一步可以鼓励学生自主创作了。

    注意事项

    本文(信息技术《飞舞的蝴蝶》教案.docx)为本站会员(p**)主动上传,第壹文秘仅提供信息存储空间,仅对用户上传内容的表现方式做保护处理,对上载内容本身不做任何修改或编辑。 若此文所含内容侵犯了您的版权或隐私,请立即通知第壹文秘(点击联系客服),我们立即给予删除!

    温馨提示:如果因为网速或其他原因下载失败请重新下载,重复下载不扣分。




    关于我们 - 网站声明 - 网站地图 - 资源地图 - 友情链接 - 网站客服 - 联系我们

    copyright@ 2008-2023 1wenmi网站版权所有

    经营许可证编号:宁ICP备2022001189号-1

    本站为文档C2C交易模式,即用户上传的文档直接被用户下载,本站只是中间服务平台,本站所有文档下载所得的收益归上传人(含作者)所有。第壹文秘仅提供信息存储空间,仅对用户上传内容的表现方式做保护处理,对上载内容本身不做任何修改或编辑。若文档所含内容侵犯了您的版权或隐私,请立即通知第壹文秘网,我们立即给予删除!

    收起
    展开