欢迎来到第壹文秘! | 帮助中心 分享价值,成长自我!
第壹文秘
全部分类
  • 幼儿/小学教育>
  • 中学教育>
  • 高等教育>
  • 研究生考试>
  • 外语学习>
  • 资格/认证考试>
  • 论文>
  • IT计算机>
  • 法律/法学>
  • 建筑/环境>
  • 通信/电子>
  • 医学/心理学>
  • ImageVerifierCode 换一换
    首页 第壹文秘 > 资源分类 > DOCX文档下载
    分享到微信 分享到微博 分享到QQ空间

    “管”“引”之别 生机无限 论文.docx

    • 资源ID:1054488       资源大小:12.15KB        全文页数:3页
    • 资源格式: DOCX        下载积分:5金币
    快捷下载 游客一键下载
    账号登录下载
    三方登录下载: 微信开放平台登录 QQ登录
    下载资源需要5金币
    邮箱/手机:
    温馨提示:
    快捷下载时,如果您不填写信息,系统将为您自动创建临时账号,适用于临时下载。
    如果您填写信息,用户名和密码都是您填写的【邮箱或者手机号】(系统自动生成),方便查询和重复下载。
    如填写123,账号就是123,密码也是123。
    支付方式: 支付宝    微信支付   
    验证码:   换一换

    加入VIP,免费下载
     
    账号:
    密码:
    验证码:   换一换
      忘记密码?
        
    友情提示
    2、PDF文件下载后,可能会被浏览器默认打开,此种情况可以点击浏览器菜单,保存网页到桌面,就可以正常下载了。
    3、本站不支持迅雷下载,请使用电脑自带的IE浏览器,或者360浏览器、谷歌浏览器下载即可。
    4、本站资源下载后的文档和图纸-无水印,预览文档经过压缩,下载后原文更清晰。
    5、试题试卷类文档,如果标题没有明确说明有答案则都视为没有答案,请知晓。

    “管”“引”之别 生机无限 论文.docx

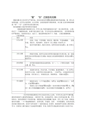
    “管” “引”之别生机无限【掂美】班主任对学生严爱有加,但往往妆效井然0如果换种角度考虑问匙,换 种方式处理问超,让学生自觉管理、自主管理,会收到意想不到的效果。本文通 过亲身体脸来阐述“管”“引”之别孕育出的无限生机【关健询】小组评价管理引导成效重新做基础年级的班主任,开学之初,笔者凭感觉设计出r 一份小组评价表。 心想,经过了一个独假的玩耍,如果不进行强行入轨,学生肯定是心散得很厉害, 非常需要对他们严格要求。当时的出发点,说白了,就是要绐他们来个卜.马威, 让他们服服帖帖。小组考核表项目内容行为习惯迟到、早退、不穿校服、留长发、戡首饰、不参加跑操、 走快车道、闯红灯、校内骑车、看杂书(以上现象,次扣1 分)宿舍不按时愚灯、熄灯后讲话,扣所在宿舍室长2分,成 员每人1分。卫生习惯所值日区域,按学生会扣分同等分值扣值日生到小组:宿 舍按宿管员扣分同等扣值日生到组:对寝室文化氛围布置获奖 的奖室长2分,成员1分。活动奖励对学校年级组织的活动获奖的,分一、二、三等奖分别奖 当事人3、2、1分。学习习惯未按时交作业,作业巧虎、不合规范,被老师批评,一次 扣1分;没有学习计划,未按学科计划完成任务,一次扣1分; 小组成员间合作意识强,有任务分工,有检查记录,效果明显, 奖励小组2分。学习成绩保持住名次,上下不超过3名,加1分;前进10名及以上, 加1分,后退10名减I分。奖励分:进入年级前10名加2分(如本身就在年级前10 名, i分)进入年级前oo名加2分(如本身就在年级前oo 名,加1分)(其中的空格是留着让学生讨论后补充上去的。可学生对之似乎不感兴趣,就没有添加什么建设性的建议Q 一段时间下来,还真起作用,基本上没有违纪现 缴。学生怕扣分,怕给老师留下不好的印象,便把我正的自我隐藏了起来。学生 没了自我,班级也就风平浪静,一个个象温顺的绵羊。没有迟到、早退的,没有 不穿校服的,没有讲话的,没有值日被扣分的,没有不交作业的就在我沾沾 自喜时,我发现学生表面上都在埋头学习,但事实上都只满足于完成老师布置的 作业.有的学生看起来坐在座位上纹丝不动,可思绪早就飞得无影无踪r。因为 我从学生的作业中发现,知识性的练习学生大多能做好,但理解性练习做得普遍 不好。再看课堂上,学生只满足于听讲,“死海” 一样的平静。学生的活动,绝少 参加,担心如果未经许可,不合规范,一不小心被老师抓住了小辫子。所有迹望 表明,学生在消极应付:“你不是要求千人面,千篇律吗,我们绝不越雷池 步J多“好”的表现啊,好到笔者哑然失笑的地步.纵观上表,几乎全是抓住学生的短处,再加上学生卫生包干要求,宾是滴水 不漏,把贬抑的功能发挥的淋漓尽致。后来笔者到其它班听了几节.课,看别的班学生上课很活跃,学生的青春活力 得到了很好地体现.学生通过所学知识,积极展示。并根据自己的个性特征,从 各方面展现自己,那种积极的情感体验才我叫吉春飞扬。这不禁触发了我的反思。偶然间,箔者看到了苏霍姆林斯基的给教师的一百条建议,其中指出:教 师的职业就是要研究人,长期不断地深入人的复杂的精神世界每个儿童就是 一个完整的世界,没有重狂,各有特色.如果这个世界显示在你面前,如果你感 觉到每个儿童都有个性,如果每个儿童的再悦和苦恼都敲打着你的心,引起你的 思索、关注和担心,那你就勇敢地选择崇高的教师工作作为自己的职业吧,你在 其中能找到创造的喜悦。因为完美工作中的创造性,首先就是要认识人,了解人. 对人的多面性和无穷尽性感到惊奇。尽管我很拓欢跟学生在一起,但往往太关注,太不放心,不敢放手,一刀切 的要求,把学生.个性的棱角削掉了,把学生的天性囚禁了起来。学生.只有服从的 份,没有自主的份。尽管表面上班风正,波澜不兴,但内里肯定暗泉涌动。这种“正”只能是短期效应,单凭管制肯定会管歪掉的.这时,我便想到r “引”°苜先,我打破了学习小组单性别特征。把班级学生按文化成绩、个性特征、 思维特点重新分组。一开始,学生都很诧异,心想,这个“老顽固”又在耍什么 花样整我们。其实,笔者是从班主任新兵法细节中得到启示。其中指出:“班主任的组 织管理能力应包括:善于确定一个合适的、可行的,井为大家认可的班级发展H 标:善于辩证地处理班级管理中的刚柔关系:善于营造一个具有更陶、感染力的 班级环境氛困:善于组织各种为学生欢迎的班级活动:善于建立并运用个监督 调控评价体系:善于激发学生自我管理和自主管理等J从中箔者发现,单纯凭经的而不与时俱进,只能反映班主任的简单的工作作 W.是对学生的多面性和无穷尽性的不了解。此时,笔者想到了哈佛大学350年 校庆时,仃人问学校最值得自豪的是什么,校长回答:“哈佛最引以为豪的不是培 养了6位总统,36位诺贝尔获得者,最重要的是给予每个学生以充分的选择机会 和发屣空间,让每一颗金子都闪闪发光J在一次班会课上,笔者不动声色,向学生发出了 “求救信号”:“我一直都带 毕业班,自我感觉还不错,但我越来越感到我的班级管理缺乏活力。咋带起始班, 非常缺乏经验.大家也许都看到了,我的班级管理往往期此失彼,对你们的管理 只是满足于管而疏于理,把你们的个性都管没了。我现在非常苦恼,但苦于找不 到方法。我真诚地希望,你们能给予我帮助,你们中肯定仃在之前做过班级干部 的,即使没有,你们也经历了许多班主任的良好管理,能否让我们来共同管理? ”经笔者这么一说,学生一开始还不为所动,因为不知我的芦R卖得是啥为. 可当我提出一系列活动设想时,学生一下子就来/精神。一个个方案很快汇聚/ 过来©、第一步,竞选班长。因为我赋予班长无上的权力,就是除班长外的所有班级 干部全由班长组阁。学生非常想证明自己。竞选过后,班长很快地成立了班委会“ 一切都非常神速,出乎我的意料之外。 还没等笔者向班长叮取,一份新的管理方案已摆在我的案头。除了管理制度,还有配套的管理量化表。尽管其中还有扣分,但总体上都是 激励的成份。笔在对之表示首肯,班委干部立即把这份管理方案通过展示屏展现 出来,让学生讨论.学生讨论激烈,很快通过/方案。第二步,方案的实施.第二天笔者的英语课上,一个问题提出来,几乎全班 同学都举手,一时间倒让我不知所措了。喊谁来回答问题呢?因为这涉及到小组 的加分,不能厚此薄彼。笔衣灵机动,说“我任意喊个同学来回答问题,如 果回答正确r,给举手的同学每人加1分学生鼓掌欢迎。课堂活了,学生参与的热情高涨起来.这不光体现在课堂上而且还体现在其 它各个方面。参加学校学生会、年级学生会竟选,创办文学社,申报志愿者。真 可以用轰轰烈烈来形容。集体荣誉感在一系列活动中得到了增强。第一:步,奖励的兑现.只要学生的基珈分达到标准,每周由笔者放映一部电 影。每周的明星小组成员的照片张贴上墙,每日的明星学生照片张贴上墙,让表 现好的学生获得即时的成功体验。同时我还绐每周的明星小组配上激励性话语“一 根手指的力量是微弱的。但张开手掌或挑成拳头会形成难以想象的力显。战无不 胜从此开始!”给每日之星也配上激励性话语“不积挂步无以至T里,日日之星才 能造就未来之明星J学生都为之而振奋。哲时落后的小组在下周的班会课上自编 自演节目。他们精彩的表演赫得了其他同学阵阵掌声。正是学生的主动管理、自我管理,班级孕育出无限生机。在第次学业水平 检测中,本班获得综合考评第一名:在校运动会上多人获奖,获团体总分第三名: 在校班级文化氛围比赛中获一等奖;在年级推荐学校寝室文化制图大赛中,本班4 个寝室有3个获奖:跑操比赛中,获二等奖。大合唱比赛中获校二等奖等等。第次家长会,学生置我于“闲人”地位,所有活动程序,包括班级布置, 学生发言,学生家长发言,才艺展示,全部安排得井井有条。家长会开始时,学 生的确给笔者和他们的家长一个惊喜。有合唱,有小合唱,有独唱,有小提等独 奏不一而足。家长会后,家长纷纷夺笔齐善管理。其实他们不知道,这完全不是笔者的功 劳,功劳全是他们的子女的.而密姆林斯玄,给枚师的一百条建议教育科学出根社,1984李国汉,杨连山主魏,K高中新课衽:班主任新兵法统节上空庆:西南师范大学出版社,2008. 12

    注意事项

    本文(“管”“引”之别 生机无限 论文.docx)为本站会员(p**)主动上传,第壹文秘仅提供信息存储空间,仅对用户上传内容的表现方式做保护处理,对上载内容本身不做任何修改或编辑。 若此文所含内容侵犯了您的版权或隐私,请立即通知第壹文秘(点击联系客服),我们立即给予删除!

    温馨提示:如果因为网速或其他原因下载失败请重新下载,重复下载不扣分。




    关于我们 - 网站声明 - 网站地图 - 资源地图 - 友情链接 - 网站客服 - 联系我们

    copyright@ 2008-2023 1wenmi网站版权所有

    经营许可证编号:宁ICP备2022001189号-1

    本站为文档C2C交易模式,即用户上传的文档直接被用户下载,本站只是中间服务平台,本站所有文档下载所得的收益归上传人(含作者)所有。第壹文秘仅提供信息存储空间,仅对用户上传内容的表现方式做保护处理,对上载内容本身不做任何修改或编辑。若文档所含内容侵犯了您的版权或隐私,请立即通知第壹文秘网,我们立即给予删除!

    收起
    展开