欢迎来到第壹文秘! | 帮助中心 分享价值,成长自我!
第壹文秘
全部分类
  • 幼儿/小学教育>
  • 中学教育>
  • 高等教育>
  • 研究生考试>
  • 外语学习>
  • 资格/认证考试>
  • 论文>
  • IT计算机>
  • 法律/法学>
  • 建筑/环境>
  • 通信/电子>
  • 医学/心理学>
  • ImageVerifierCode 换一换
    首页 第壹文秘 > 资源分类 > DOCX文档下载
    分享到微信 分享到微博 分享到QQ空间

    计算机网络技术基础教程 教案-教学设计 单元7.1 局域网概述及CSMACD.docx

    • 资源ID:1023531       资源大小:28.74KB        全文页数:6页
    • 资源格式: DOCX        下载积分:5金币
    快捷下载 游客一键下载
    账号登录下载
    三方登录下载: 微信开放平台登录 QQ登录
    下载资源需要5金币
    邮箱/手机:
    温馨提示:
    快捷下载时,如果您不填写信息,系统将为您自动创建临时账号,适用于临时下载。
    如果您填写信息,用户名和密码都是您填写的【邮箱或者手机号】(系统自动生成),方便查询和重复下载。
    如填写123,账号就是123,密码也是123。
    支付方式: 支付宝    微信支付   
    验证码:   换一换

    加入VIP,免费下载
     
    账号:
    密码:
    验证码:   换一换
      忘记密码?
        
    友情提示
    2、PDF文件下载后,可能会被浏览器默认打开,此种情况可以点击浏览器菜单,保存网页到桌面,就可以正常下载了。
    3、本站不支持迅雷下载,请使用电脑自带的IE浏览器,或者360浏览器、谷歌浏览器下载即可。
    4、本站资源下载后的文档和图纸-无水印,预览文档经过压缩,下载后原文更清晰。
    5、试题试卷类文档,如果标题没有明确说明有答案则都视为没有答案,请知晓。

    计算机网络技术基础教程 教案-教学设计 单元7.1 局域网概述及CSMACD.docx

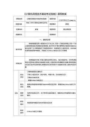
    计算机网络技术基础考试指南课程教案课程名称计豫机网络技术班础考试指南授课内容局域网概述及CSMA/CD授课对象中职二年年计算机应用专业学生授课课时2课时投豫地点教室授课类型理论课新授授獴时间授课教师一、教学分析教学内容局域网眼盖范用一般是方O几千米之内,大到一个园区的网络,小到一个办公室的网络连接.其具备的安装使接、成本节约'扩展方便等特点使其在各类办公室内运用广泛.本课程描述了同域网的特点、同域网的三大基本技术、IEEE802标准和局域网参考模型,并阐述了CSMA.CD的含义及工作原理,学情分析本课程面向中职:年级计能机应用专业学生,他们活泼好动,对学考课程有较大的热俏,但是他们阅读能力较差,对理论知识的理解较为抽象,单纯的理论记忆会打击学生的积极性,偌要结合生活中的例子.化抽象为形助,激发学生的兴趣.目标知识目标了解局域网的主要特点:了解三大基本技术(拓扑结构、传输介质、访问控制方式:了解IEEE802标准:掌握CSMA/CD的含义:能力目标能画出局域网参考模型与0SI/RM的对应关系:能描述HiCSMA/CD的工作原理。素质目标培养学生团队协作、乐于思考与创新的能力:增强学生对同域网的兴趣与爱好,教学重点局域网参考模型与0SI/RM的对应关系教学遮点CSMA/CD的工作原理二、教学策略依据课程标准,采用以学生为主体,以职业发展需要为根本,悔助学生掌握局域网概述及CSYA/CD,并强化学科素养为目标,通过问任务飘动、小姐探究、通过游戏、动施形式提将对抽象知识的理解通过小组互评、师生互评让学生得到正面的激励,提高学生课堂参与的积极性.三、效学流程知识延发布任务,微课导学习通平台观看微课,自主建播放并点评课前优秀夕描述你身边的局域网作品.新导入组织小组探究(1)用域网的特点(2)三大基本技术(3)局域网参考模型(4) IEEE802标准(5) CSMAyCD新知识掾究1 .学习新知2 .探究与合作3 .实践体验1 .点评课堂表现2 .总结本次课程内容任务实籁1评价与总结观看课的优秀作品,对局域网有初步的探究1 .小祖探究2 .认口听讲3 .认真查阅4 .总结归纳学生通过知识学习.井动手实践,条统性的掌握局域M概述及CSMMCD.回顾本课衣现和收获拓展任务单元测试整理学习思维导图学以致用知识评估总结提高四、教学过程(一)课前教学环节教学内容救师活动学生活动技术应用及设计原图课前探究局域网的定义(1)教师上传“何为同城网”视翔到学习平台(2)布置开放作业一要求学生录制并上传觇频描述你身边的局域网B(1)观看“何为同域网”视频(2)录制视嫉,描绘出自己身边的局域网(1)学习通平台布词、收发作业:(2)通过录制视频描绘的方式提高学生对同域网的理解(二)课中教学环节教学内容教师活动学生活动技术应用及设计原图新型导入5分仲局域网的定义5分钟播放并点评课前优秀描述你身边的同城网作品观看保前优秀作秀(1)学习通平台播放优秀的课前作业(2)提高学生对本节课的兴趣新知识点探先5分忡局域网的主要特点5分钟(1)组织小组探究“局域网的特点”(2)布置任务:平台上局域网特点的描述(3)对学生的探究过程给予评价(1)小组探究“网域网的特点”(2)并完成局域网特点的描述(1)学习通平台进行小组向起探究回答:(2)通过小姐合作探究的模式提高学生的团队协作能力新知识点探咒局域网“三大基本技术”15分钟(1)教师讲解同域网“三大技术”(2)组织学生完成“找找家”游戏(1)认真听取教师讲解(2)完成“找找家”游戏(1)学习通平台上完成“游戏习S":(2)通过游戏方式检验学生对知识点的掌握情况,提高学生兴趣局域网参考模型20分钟现织“我说你画”的游戏方式一一组织每组流名同学负责讲解局域网模型与OSIZRM的对应关系.其他PJ学则画出对应关系图一名同学负责讲解局域网模型与OSI/RM的对应关系,其他同学负贲画出具体的时应关系图(1)在学习通上传画图作品:在学生感兴趣的游戏中拿握知识点(2)锻炼负责描述同学的诺言表达能力(3)撤炼听者的有效信息获取能力IEEE802标准10分钟(1)列出IEEK802标准图表(2)让学生完成“连线”游戏(1)认真查阅IEEE802标准图表(2)完成相关知识点点的连线游戏(1)学习通平台上完成连线游戏:(2)遹过游戏方式检验学生对知识点的常押情况,提高学生兴梃CSMA/CD的含义10分仲播放CSMA1CD讲解视痢观看视叙(I)学习通平台播放CSMA1CD讲解视频:(2)对CSMA/CD产生感性认识CSUA/CD工作原理20分钟(1)组织小组完成“无主持人开讨论会”游戏,教怖讲解需要遵守游戏的规则:(2)组织学生在体胎中总结规律:(3)观看CSMA/CD工作原理视频,开展组内相互描述(D遵守教师提出的游戏规则,开屣“无主持人开讨论会”游戏小组探究完成规律总站(3)认口观看视频,并小组内相互描述CSMA/CD的工作原理(1)在游戏化抽象为具体,提高学生对抽象知识点的理解在学习通上各小组完成规律总结(3)学习通平台指放CSCD工作原埋视频,提高对抽象知识的理斛教学评价教师评价及学生互评5分钟(1)教师对小组的本堂课给予小组评价(2)组织小组在祖内进行学生评价(1)认真听取老师的点鄢明确需要提高的地方(3)对本小组的合作参与进行评价(1)学习通智题课堂给与加分;(2)让学生得到正面的激励,提高学生课堂参与的枳极性(三)知识延展教学环节教学内容教师活动学生活动技术应用及设计原图个性化辅导课后学生根据评价修改、完善汇报成果,并上传学习通,教师再次评价并推送个性化学习资源.(1)提供意见和建议.(2)推送个性化学习资源。与敦师进行税上深入交流,进一步变缺补漏信息化手段:学习通(2)针对性描扶,确保学生不抻队.技能训练单元测试<1)布置单元测试任务.<2)答疑解惑,完成单元测试任务(1)信息化手段:学习通(2)学生完成任芬,熟练掌握相关操作技能,五、教学反思教学成效教学不足姿改擒K一,通过任务部动,学生在游戏中积极参与,有较强的兴趣:1,小组探究中大部分小俎能进行积极合作探究:三,通过动画、游戏化抽象知识点为具体形象.1 .学生在完成仔务的过程中,面对突发状况和临时提问时,缺乏应变能力,主动性不扬强,2 .在小蛆教学过程中,有部分学生未能全程参与到教学活动中。加强学生学习驱动力和对其价值观的引导:二注m分组技巧,注意“强弱分配”,让枳极主动的学生引导动力较差的学生

    注意事项

    本文(计算机网络技术基础教程 教案-教学设计 单元7.1 局域网概述及CSMACD.docx)为本站会员(p**)主动上传,第壹文秘仅提供信息存储空间,仅对用户上传内容的表现方式做保护处理,对上载内容本身不做任何修改或编辑。 若此文所含内容侵犯了您的版权或隐私,请立即通知第壹文秘(点击联系客服),我们立即给予删除!

    温馨提示:如果因为网速或其他原因下载失败请重新下载,重复下载不扣分。




    关于我们 - 网站声明 - 网站地图 - 资源地图 - 友情链接 - 网站客服 - 联系我们

    copyright@ 2008-2023 1wenmi网站版权所有

    经营许可证编号:宁ICP备2022001189号-1

    本站为文档C2C交易模式,即用户上传的文档直接被用户下载,本站只是中间服务平台,本站所有文档下载所得的收益归上传人(含作者)所有。第壹文秘仅提供信息存储空间,仅对用户上传内容的表现方式做保护处理,对上载内容本身不做任何修改或编辑。若文档所含内容侵犯了您的版权或隐私,请立即通知第壹文秘网,我们立即给予删除!

    收起
    展开