欢迎来到第壹文秘! | 帮助中心 分享价值,成长自我!
第壹文秘
全部分类
  • 幼儿/小学教育>
  • 中学教育>
  • 高等教育>
  • 研究生考试>
  • 外语学习>
  • 资格/认证考试>
  • 论文>
  • IT计算机>
  • 法律/法学>
  • 建筑/环境>
  • 通信/电子>
  • 医学/心理学>
  • ImageVerifierCode 换一换
    首页 第壹文秘 > 资源分类 > DOCX文档下载
    分享到微信 分享到微博 分享到QQ空间

    计算机网络技术基础教程 教案-教学设计 单元6.2 Windows Server应用基础.docx

    • 资源ID:1023515       资源大小:39KB        全文页数:7页
    • 资源格式: DOCX        下载积分:5金币
    快捷下载 游客一键下载
    账号登录下载
    三方登录下载: 微信开放平台登录 QQ登录
    下载资源需要5金币
    邮箱/手机:
    温馨提示:
    快捷下载时,如果您不填写信息,系统将为您自动创建临时账号,适用于临时下载。
    如果您填写信息,用户名和密码都是您填写的【邮箱或者手机号】(系统自动生成),方便查询和重复下载。
    如填写123,账号就是123,密码也是123。
    支付方式: 支付宝    微信支付   
    验证码:   换一换

    加入VIP,免费下载
     
    账号:
    密码:
    验证码:   换一换
      忘记密码?
        
    友情提示
    2、PDF文件下载后,可能会被浏览器默认打开,此种情况可以点击浏览器菜单,保存网页到桌面,就可以正常下载了。
    3、本站不支持迅雷下载,请使用电脑自带的IE浏览器,或者360浏览器、谷歌浏览器下载即可。
    4、本站资源下载后的文档和图纸-无水印,预览文档经过压缩,下载后原文更清晰。
    5、试题试卷类文档,如果标题没有明确说明有答案则都视为没有答案,请知晓。

    计算机网络技术基础教程 教案-教学设计 单元6.2 Windows Server应用基础.docx

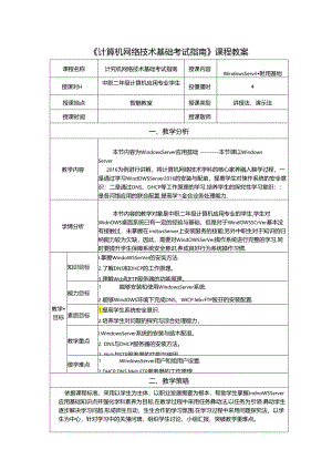
    计算机网络技术基础考试指南课程教案课程名称计究机网络技术基础考试指南授课内容WindowsServrI附用基地授课对H中职二年级计算机应用专业学生投僵僵时4授课地点智魅教室授课类型讲授法、演示法授课时闾授课敬师一、教学分析教学内容本节内容为WindowsServer应用荔础本节课以WindowsServer2016为例进行讲解,将计算机网络技术学科的核心家养融入鞅学过程,一是通过学习WindOWSServer2016的安装与配苗,提离学生对悚作系统的安全意识:二是通过DNS、DHCP等工作原理的学习,培养学生的探究性学习意织:是各河络应用的联合配置.提高学'1金合业务处理能力.学情分析本节内容的教学对象是中职二年级计算机应用专业的学生,学生对WidnOWS桌面系统已有一定的经验与基础,但是对于WindOWSSCrVer基本没有接触过,未掌握在ind(wsServer上安装服务的技能,另外中职生对于知识的归纳能力较为欠缺,因此,需要对WindOWSSerVer操作系统进行完整的学习,同时要提升学生保障系统安全意识,养成良好行为系统操作习惯.教学目标知识目标I.掌握WindoWSSerVer的安奘方法.2 .了解DNS和DHCP的工作原理。3 .理解Wcb和FTP服务器的功能原理。能力目标1 .能够安装和使用WindowsServer系统.2 .能够WindOWS环境下完成DNS、WICP.Ieb»FTP股芬的安装配置.素质目标1.提高学生系统安全意识.2.培养学生对问题的探究与淙合处理能力,教学重点I.WindowsServer系统的安装与掂木配湿。2. DNS与DHCP服务器的安装方法。3. Wcb与FTP服务器的功能与使用.敬学难点1 .WindowsServer用户和组用户设置.2 .DHCP.DNS,Meb.FTP服务器的工作原理.二、教学策咯依据课程标准,采用以学生为主体,以职业发展需要为根本,帮助学生掌握JndnoWSServer应用基础知识点并强化学科素养为目标,在教学过程中采用任务彝动法,以任务为引领.彝动学生逐步解决学习问超.形成师生互动、生生合作的学习氛围.在学习过程中采用问题探究法,以学生为中心,针对学习中的关潴问璃,组织学生讨论、小组汇报,突破教学重难点。发布任务,微课导学推送资源初步获知观看微涕,自主建构提出问SS;VidnowsServer2016是Windows系列的第几板本,在现些方面进行优化?分R利用网络扶取WindowsServer发展历史与WindowsServer2016的特点.任务导入教师记录并点评学生的问题,井根据回答情况及时调整教学策略.1.四个小组选派代改阐述查找到的HindOWSServere2.参与问答互动任务分析1 .分析打纳2 .学习新知3 .案例分析4 .探究与合作5 .操作示范6 .实践体验学生通过知识学习,并动手实践,系统性的掌握网络操作系统的知识点并加深对操作系统的认识.任务实Ift1.组织小组汇报12.发现问题任务汇报1.互评2.指出存在何即1 .点评课堂我现2 .总站本次课程内容回顾本课表现和收获坪价与总结拓展任务单元测试整理学习思维导图学以致用知识评估总结提高四、教学过程一)课前敦学环节教学内容校的活动学生活动技术应用及设计意图1.推送资源2.自主学习3.初步获知了解WindvsServer的发展历程与WindowsServer2016的系统特点1 .发放课前学习任务表2 .在学习通上提供微课视频.引导学生了解indowsSerVer的发展1 .根据深前学习任务表,问读教材,制作对相关知识点理解的说明,上传至学习空间2 .观看视频短片了解IindowsServer2016系统1.信息化手段:学习通、微课视如2 .培养学生自学能力,激发学生学习兴趣。3 .学生通过课前自学完成本课学习内容进行知识体系的侦建构(二)爆中教学环节教学内容教帅活动学生活动技术应用及设计:图任务导入3分钟WindowsServer系统目前在市场上仍占主导地位,请学生用绕何也"WidnowsSorver发行了哪些版本.各有哈特点?”展开讨论1 .1«出问XS三WindowsServer发展历程及各有啥特点?2 .引导学生患考问题,引出本课需要学习的课题分组讨论总结iidnowsServer的主要版木,它们各有啥特点1.信息化手段:交互智能平板2.通过案例讨论,引出主B1.任务分析10分钟以小组为单位,站合课前预习及头脑风上关于“各版本的windowsServer有啥不一样的地方”1 .对学生讲述内容进行点评梳理2 .结合教学实际和学生汇报情况进行教学债略的调整,将indows1 .四个小祖选派代表根据课前自学情况由述各版本的两络操作系统的特点。2 .蛰与问答互动1 .信息化手段:交互智能平板2 .培养学生独立汇报的能力3 .教师发现何题,及时词整教学策略Server2016作为重点内容分析.任务实施150分钟分析归纳(5分钟)1. WindnowServer发展历程2. WindowsServer安装与配置方法1 .播放微课视演,引导学生对各版本进行归纳总结2 .引导学生查找系统安装教程,归纳需要注意的事项1.通过观看微课,归纳WindowsServer版本内容2.学习系统安装与配置的知识1 .信息化手段:动而视频、交互课件、学习通、智能平板.2 .通过自主资料查找,提高学生知识检盍他力.实践学习1(35分钟)1 .虚拟机安装WindowsServer2 .WindowsSorver的基本配置1.播放微课.引导学生通过实践学习WindovzsServer的安奘,安爰完成对系统进行基本的网络配篙和用户管理。2.重点对WindovzsSerVer用户管理进行演示曲解9观看微课,分加讨论并根据徵课指导完成BindowsServer2016的安装与配置.1.信息化手段:交互课件、学习通、智能平板。2.利用微课和分组学习培扑学生自主学习能力。知识讲解(20分钟)I.WindowsServer的内置账户2.WindowsServer的域本配置内容1 .分析WindowsServer的内置用户与用户俎的功能2 .分析WindowsServer的磁盘省理、文件系统、NTFS权限等基本配置内容1.根据教师演示洪斛,了解内置账户及相关知识2.根据教酊的举例分析,加深对WindowsServer操作系统管理的认识1.信息化手段:动画视叔!、交互课件、学习通、智能平板。2.通过案例,让学生对WindowsServer的运雒内容有基本的认识.实践学习2(25分伸)1.了解DNS的工作原理1.教师通过案例讲解DNS服务器的工作原理及域本功能1.认真听讲.通过教师的案例讲解理解DNS的工作原1.信息化手段,动画视频、交互课件、学习通、智能平板。2.DNS的安装与配置2.播放微课引导学生通过实践学习DNS的安装与配置理2.通过微课自主学习DNS的安装与配置2.通过微课提裔学生自主学习能力实践学习3(15分钟1.了解DHCP的工作原理2.DHCP的安装与配置1 .教师遹过案例讲斜DHCP服务涔的工作原理及基本功能2 .播放微深引导学生通过实践学习DHCP的安装与配置1 .认真听讲.通过教师的案例讲解理解DHCP的工作原理2 .通过微课日主学习DHCP的安装与配置1.信息化手段:动画视频、交互课件、学习通、智能平板.2.通过微课提高学生自主学习能力分组研讨(10分钟)分组讨论DNS.DHCP配置上的异同点并对知识点迸行归纳总结教师通过引导,让学生分组进行讨论,总结操作中实践的新知,并对学生总结内容进行补充根据引导小组认真讨论总结实践的知识点,并进行汇总1 .信息化手段:交互课件、学习通、智能平板.2 .分组讨论,让学生对知识点常握进一步提升实践学习4(35分钟)1.了解Web与FTP的工作原理2了解IIS的基本功能3.98IISKXWeb、FTP服务器的方法1 .教师通过案例讲解Web与FrP服务器的工作原理及基本功能2 .教师通过课件及演示愫作讲解IlS的基本功能3 .播放微课引Si学生通过实践学习IIS安装Web和FTP服务器方法1 .认真听讲,通过教师的案例讲解理解Web和FTP服务/的工作原理2 .通过教师讲解了解IIS的基本功能3 .通过微课实践学习通过IIS配置Ieb和FTPi务静1.信息化手段:动画视软、交互课件、学习通、智能平板。2.通过微课提高学生自主学习旎力分组研讨(5分钟)分组讨论Web与FTP安装与原理上的异同点并对知识点迸行归教师通过矶导,让学生分组进行讨论,总结操作中实践的新知,并对学生总结内容进行补充根据引导小组认我讨论总结实践的知识点.并进行汇总1 .信息化手段:交互课件、学习通、智能平板。2 .分组讨论,让学生对知识点掌握进一步提升纳总结任务汇报12分钟各小组汇报实践操作情况1 .组织学生上台汇报.2 .记录学生汇报情况,发现问3 .对各组的内容进行补充,有问题的及时修改.小俎代表上台汇报本小组实践中出现的问SS,以及对WindowsServer的功能的认识1 .信息化手段:学习通、智能平板.2 .通过学生自主学习,提高学生学习主体性.3 .通过汇报提高学生的表达前力。任务评价3分钟学生与教师共同评价各姐JC报成果教师依据小组汇报的情况对各殂木节课的表现进行点评,说出值得肯定与不足之处.学生对自己完成的学习fE务进行总结与反思,主要总结自己在小山讨论与自己完成实操任务过程中的收投.l信息化手段:学习通、智能平板.2.学生自评、互评、教师评价相结合,让学生对自己小组的作品及自己在课堂中的表现有一个更客观的认识.任务总结2分钟1.回顾任务的收获与不足,2.总结任务中的精华教师总结各姐的讨论结果点评在讨论和分学过程中去现出色的小处和个人,对于讨他结果进行正向引导.分享在本次学习任务中的感想、形悟与体,总结收获与不足.1.信息化手段:学习通.2.提升学生学习计算机网络技术课程的兴趣.(三)知识砒展敦学环节被学内容敦即活动学生活动技术应用及设计意图个性化辅导课后学生根据评价修改、完怦汇报成果,并上传学习通,教师再次评价并推送个性化学习资1.提供意见和建议.2.推送个性化学习资源.与教师进行线上深入交流,进一步查缺补漏.1.信息化手段:学习通2.针对性招扶,确保学生不掉队.球课后练习

    注意事项

    本文(计算机网络技术基础教程 教案-教学设计 单元6.2 Windows Server应用基础.docx)为本站会员(p**)主动上传,第壹文秘仅提供信息存储空间,仅对用户上传内容的表现方式做保护处理,对上载内容本身不做任何修改或编辑。 若此文所含内容侵犯了您的版权或隐私,请立即通知第壹文秘(点击联系客服),我们立即给予删除!

    温馨提示:如果因为网速或其他原因下载失败请重新下载,重复下载不扣分。




    关于我们 - 网站声明 - 网站地图 - 资源地图 - 友情链接 - 网站客服 - 联系我们

    copyright@ 2008-2023 1wenmi网站版权所有

    经营许可证编号:宁ICP备2022001189号-1

    本站为文档C2C交易模式,即用户上传的文档直接被用户下载,本站只是中间服务平台,本站所有文档下载所得的收益归上传人(含作者)所有。第壹文秘仅提供信息存储空间,仅对用户上传内容的表现方式做保护处理,对上载内容本身不做任何修改或编辑。若文档所含内容侵犯了您的版权或隐私,请立即通知第壹文秘网,我们立即给予删除!

    收起
    展开