欢迎来到第壹文秘! | 帮助中心 分享价值,成长自我!
第壹文秘
全部分类
  • 幼儿/小学教育>
  • 中学教育>
  • 高等教育>
  • 研究生考试>
  • 外语学习>
  • 资格/认证考试>
  • 论文>
  • IT计算机>
  • 法律/法学>
  • 建筑/环境>
  • 通信/电子>
  • 医学/心理学>
  • ImageVerifierCode 换一换
    首页 第壹文秘 > 资源分类 > DOCX文档下载
    分享到微信 分享到微博 分享到QQ空间

    应用文:邀请信(2篇教学案Word版).docx

    • 资源ID:1019488       资源大小:14.91KB        全文页数:6页
    • 资源格式: DOCX        下载积分:5金币
    快捷下载 游客一键下载
    账号登录下载
    三方登录下载: 微信开放平台登录 QQ登录
    下载资源需要5金币
    邮箱/手机:
    温馨提示:
    快捷下载时,如果您不填写信息,系统将为您自动创建临时账号,适用于临时下载。
    如果您填写信息,用户名和密码都是您填写的【邮箱或者手机号】(系统自动生成),方便查询和重复下载。
    如填写123,账号就是123,密码也是123。
    支付方式: 支付宝    微信支付   
    验证码:   换一换

    加入VIP,免费下载
     
    账号:
    密码:
    验证码:   换一换
      忘记密码?
        
    友情提示
    2、PDF文件下载后,可能会被浏览器默认打开,此种情况可以点击浏览器菜单,保存网页到桌面,就可以正常下载了。
    3、本站不支持迅雷下载,请使用电脑自带的IE浏览器,或者360浏览器、谷歌浏览器下载即可。
    4、本站资源下载后的文档和图纸-无水印,预览文档经过压缩,下载后原文更清晰。
    5、试题试卷类文档,如果标题没有明确说明有答案则都视为没有答案,请知晓。

    应用文:邀请信(2篇教学案Word版).docx

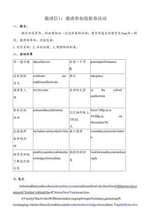
    遨靖信1:遨请参加迎新春活动一、题目:假定你是李华,你班将组织一次迎新春的活动。请你用英文给留学生Tom写一封信,邀请他参加。内容包括:1.写信目的;2.活动安排;3,期待他的到来。二、语块积累对感兴趣takeafancyto表演一个节Sputonaperformance庆祝传统节日celebrateourtraditionalfestivals举行takeplace邀请某人做inviteyouto在学校礼堂intheschoolauditorium参加庆祝活动joinusinthecelebration12月30号晚上7到1()点from7:00p.m.to10:00p.m.onDecember30,包括各种各样的活动includeavarietyofactivities致以邀请extendmysincereinvitation使你更好地了解我们的文化enableyoutohaveabetterknowledgeofourculture期待你的回复lookforwardtoyourearliestreply三.范文Informedthatyouhavebeentakenafancytoourtraditionalfestivals,thereforeI'dIiketoinviteyoutojoinUSintheCelebratiOnofChineseNewYearinourclass.AVarietyOfactivitiesWiIlbeincluded,rangingfromperformance,gamestogift-exchanging,whichwillsurelyenableyoutohaveabetterknowledgeofourculture.Togetfullyinvolved,wehopethatyoucanputonaperformancewithus,whichwillbeagoodcombinationofbothourcultureandyours.Bytheway,thecelebrationwilltakeplaceintheschoolauditoriurfrom7:00p.m.to10:00p.m.onDecember30,2022.OnCeagain,we'dIiketoextendOUrSinCereinvitationand100kOrWardtoyourearliestreply.四.最终自测:得知你对我们的传统节日非常感兴趣,因此我想邀请您参加我们班的迎新春庆祝活动。各种活动将被包括在内,如表演、游戏和交换礼物,这肯定会让您更好地了解我们的文化。为了充分参与,我和我的同学,希望你们能和我们一起表演,这将是我们和你的文化很好的结合。顺便说一下,庆祝活动将于2022年12月30日晚上7点到10点,在学校礼堂举行。我们再次发出真诚的邀请,并期待您尽快回复。邀请信1:邀请参加迎新春活动(学生版)假定你是李华,你班将组织一次迎新春的活动。请你用英文给留学生Tom写一封信,邀请他参加。内容包括:1.写信目的;2.活动安排;3.期待他的到来。二、语块积累对感兴趣表演一个节目庆祝传统节日举行邀请某人做在学校礼堂参加庆祝活动12月30号晚上7到10点包括各种各样的活动致以邀请使你更好地了解我们的文化期待你的回复三.范文四.最终自测:卷为你对我们的传统节日非常感兴趣,因此我想邀请您参加我们班的迎新春庆祝活动。各种活动将被包括在内,如表演、游戏和交换礼物,这肯定会让您更好地了解我们的文化。为了充分参与,我和我的同学,希望你们能和我们一起表演,这将是我们和你的文化很好的结合。顺便说一下,庆祝活动将于2022年12月30日晚上7点到10点,在学校礼堂举行。我们再次发出真诚的邀请,并期待您尽快回复。邀请信2:参加体育节一、题目:假如你是李华,下个月你校将要举办以“体育与健康”为主题的校园体育节。请你写一封邮件给交换生Peter,邀请他参加体育节,内容包括:1 .活动的时间和地点;2.活动的内容和意义。注意:1.词数80左右;2 .可以适当增加细节,以使行文连贯。范文:DearPeter,Givenyourkeeninterestinsports,mwritingtoinviteyoutoparticipateinourannualSportsFestivalscheduledtobeheldonDecember1stinourschoolstadium,whichyoushouldn,tmiss.Thecomingfestival,withthethemeofSportsandHealth,willconsistofvariousactivities,rangingfromthetug-of-wartoChinesemartialarts.Subsequently,arelevantlectureconcerningahealthylifestylewillbearranged.Undoubtedly,itwillserveasaplatformtodemonstrateourtalentandstimulateourenthusiasmforsports.Basedontheabove,it,sboundtobearewardingexperience.Anticipatingyourpromptreplytoconfirmyourparticipation.Yourssincerely,1.iHua邀请信的提纲:考虑到你对感兴趣,我写信邀请你参加定于时间某地点举行的某活动,你绝不能错过它。即将到来的主题为的节,将由不同活动组成,从到。随后,将安排一个关于的相关演讲。无疑,它会充当一个展示才艺和激发兴趣的平台。基于以上,它注定是一次有益的经历。期待你及时回复以确认参加。

    注意事项

    本文(应用文:邀请信(2篇教学案Word版).docx)为本站会员(p**)主动上传,第壹文秘仅提供信息存储空间,仅对用户上传内容的表现方式做保护处理,对上载内容本身不做任何修改或编辑。 若此文所含内容侵犯了您的版权或隐私,请立即通知第壹文秘(点击联系客服),我们立即给予删除!

    温馨提示:如果因为网速或其他原因下载失败请重新下载,重复下载不扣分。




    关于我们 - 网站声明 - 网站地图 - 资源地图 - 友情链接 - 网站客服 - 联系我们

    copyright@ 2008-2023 1wenmi网站版权所有

    经营许可证编号:宁ICP备2022001189号-1

    本站为文档C2C交易模式,即用户上传的文档直接被用户下载,本站只是中间服务平台,本站所有文档下载所得的收益归上传人(含作者)所有。第壹文秘仅提供信息存储空间,仅对用户上传内容的表现方式做保护处理,对上载内容本身不做任何修改或编辑。若文档所含内容侵犯了您的版权或隐私,请立即通知第壹文秘网,我们立即给予删除!

    收起
    展开